Spring Boot源码学习:自动配置与自定义注解详解

62 阅读14分钟

入门

  • @RestContrller :此注解标记的类下的 所有 方法均会返回一个 domain 对象以代替视图@Controller、@ResponseBody 的缩写使用 Jackson2 以及 MappingJackson2HttpMessageConverter 类自动转换对象为 JSON
  • @SpringBootApplication:快捷注释,包含以下内容@Configuration:将该类标记为上下文 bean 对象的源@EnableAutoConfiguration:@ComponentScan

Spring Boot ?

  • Spring Boot 基于 spring framework之上,可以整合所有spring 生态的技术
  • 快速构建生产级别的 spring 应用
  • spring boot 是整合 spring 技术栈的一站式框架、脚手架

系统要求

NameVersion
JavaJDK 8+
Maven3.3+
Gradle6 (6.3 or later). 5.6.x is also supported but in a deprecated form
NameServlet Version
Tomcat 9.04.0
Jetty 9.43.1
Undertow 2.04.0

IDEA 的支持

  • 编写 application.properties 是智能提示
  • 应用启动后的实时监控:可以实时监控到当前容器中的所有 bean

第一个 Spring boot 应用

创建 pom

<parent>
    <groupId>org.springframework.boot</groupId>
    <artifactId>spring-boot-starter-parent</artifactId>
    <version>2.4.3</version>
</parent>

<dependencies>
    <dependency>
        <groupId>org.springframework.boot</groupId>
        <artifactId>spring-boot-starter-web</artifactId>
    </dependency>
</dependencies>
  • 因为我们需要开发 web 应用测试,所有选择 starter-web
  • spring-boot-starter-parent 工程设置了很多参数、插件、资源打包设置等
  • 修改 java 版本:<properties> <java.version>1.8</java.version> </properties>因为 父工程已经使用 ${java.version} 设置了 java 的编译版本目前测试无法使用 maven-compiler-3.8 编译 jdk 11 版本的项目,原因未知,切换为 jdk 8 即正常

编写测试代码

  • 编写入口@SpringBootApplication public class App { public static void main(String[] args) { SpringApplication.run(App.class, args); } }
  • 编写 Controller 类@RestController public class HelloController { @RequestMapping("/") String home() { return "Hello World!"; } }

测试运行

.   ____          _            __ _ _
 /\ / ___'_ __ _ _(_)_ __  __ _ \ \ \ \
( ( )___ | '_ | '_| | '_ / _` | \ \ \ \
 \/  ___)| |_)| | | | | || (_| |  ) ) ) )
  '  |____| .__|_| |_|_| |___, | / / / /
 =========|_|==============|___/=/_/_/_/
 :: Spring Boot ::                (v2.4.3)

2021-02-24 23:08:21.251  INFO 3240 --- [           main] per.fkrobin.study.App                    : Starting App using Java 1.8.0_281 on DESKTOP-SKF5ODM with PID 3240 (D:\Projects\javaProjects\SpringBootStudy\HelloSpringBoot\target\classes started by 22136 in D:\Projects\javaProjects\SpringBootStudy)
2021-02-24 23:08:21.254  INFO 3240 --- [           main] per.fkrobin.study.App                    : No active profile set, falling back to default profiles: default
2021-02-24 23:08:21.824  INFO 3240 --- [           main] o.s.b.w.embedded.tomcat.TomcatWebServer  : Tomcat initialized with port(s): 8080 (http)

浏览器打开 http://localhost:8080

可执行的 Jar

  • 添加 插件<build> <plugins> <plugin> <groupId>org.springframework.boot</groupId> <artifactId>spring-boot-maven-plugin</artifactId> </plugin> </plugins> </build>
  • 执行 mvn clean package
  • java -jar xxxxx.jar 文件,若一切正常,结果将是相同的

自动配置

Maven 依赖管理

每一个 Spring boot 应用都会有一个 parent 父工程

<parent>
    <groupId>org.springframework.boot</groupId>
    <artifactId>spring-boot-starter-parent</artifactId>
    <version>2.4.3</version>
</parent>


spring-boot-starter-parent的父工程

<parent>
    <groupId>org.springframework.boot</groupId>
    <artifactId>spring-boot-dependencies</artifactId>
    <version>2.4.3</version>
</parent>

spring-boot-dependencies这个工程中定义几乎所有的 常用工具包版本及其依赖,如 spring-boot-starter-web :

<dependency>
    <groupId>org.springframework.boot</groupId>
    <artifactId>spring-boot-starter-web</artifactId>
    <version>2.4.3</version>
</dependency>

所以我们使用 spring-boot-starter-web 不再需要书写版本号,如果需要更换版本号,可以查看 spring-boot-dependencies 中对应依赖的版本书写定义,然后在自己项目中 进行重新赋值

  • IDEA pom 文件中 右键选中 Diagrams->Show Diagrams 可以查看依赖树

常用组件自动配置

  • 自动配好SpringMVC
    • 引入SpringMVC全套组件
    • 自动配好SpringMVC常用组件(功能)
  • 自动配好Web常见功能,如:字符编码问题、DispacherServlet、multipart文件上传等
    • SpringBoot帮我们配置好了所有web开发的常见场景
  • 默认的包结构
    • 主程序所在包及其下面的所有子包里面的组件都会被默认扫描进来
    • 无需以前的包扫描配置
    • 想要改变扫描路径,@SpringBootApplication(scanBasePackages=  "com.atguigu"  ),或者使用@ComponentScan 指定扫描路径

自动配置原理

SpringApplication

在此类初始化时,就会去 spring-boot、
spring-boot-auto-configure 加载 spring-factories 文件,文件中定义了 所有的 Spring 场景下的工厂,如 各种 xxxAutoConfiguration 类、Listener、Filter 等等,并缓存下来。在接下来调用 run 运行时,会根据条件注入、Filter 等过滤掉其中不需要用到的 工厂 、bean。下面是主要代码

try {
    ApplicationArguments applicationArguments = new DefaultApplicationArguments(args);
    ConfigurableEnvironment environment = prepareEnvironment(listeners, bootstrapContext, applicationArguments);
    configureIgnoreBeanInfo(environment);
    Banner printedBanner = printBanner(environment);
    context = createApplicationContext();
    context.setApplicationStartup(this.applicationStartup);
    prepareContext(bootstrapContext, context, environment, listeners, applicationArguments, printedBanner);
    // 实例化 bean 到容器之中的过程都是在此完成的
    refreshContext(context);
    afterRefresh(context, applicationArguments);
    stopWatch.stop();
    if (this.logStartupInfo) {
        new StartupInfoLogger(this.mainApplicationClass).logStarted(getApplicationLog(), stopWatch);
    }
    listeners.started(context);
    callRunners(context, applicationArguments);
}
catch (Throwable ex) {
    handleRunFailure(context, ex, listeners);
    throw new IllegalStateException(ex);
}

其中 实例化 bean 到容器中华的一些列操作都是 springframework.beans 包中的相关类完成的,需要了解其原理才能看懂代码

@SpringBootApplication

查看此注解可以发现,在去掉一些定义即文档配置后,此注解实际就是 @SpringBootConfiguration , @EnableAutoConfiguration , @ComponentScan 结合:

@SpringBootConfiguration
@EnableAutoConfiguration
@ComponentScan(excludeFilters = { @Filter(type = FilterType.CUSTOM, classes = TypeExcludeFilter.class),
        @Filter(type = FilterType.CUSTOM, classes = AutoConfigurationExcludeFilter.class) })
public @interface SpringBootApplication{}

@SpringBootConfiguration

  • 实际为 @Configuration 注解的替代,无区别
  • 每个应用中应该保持只有一个 @SpringBootConfiguration 注解
  • 用于自动查找配置
@Configuration
public @interface SpringBootConfiguration {
	boolean proxyBeanMethods() default true;
}

@ComponentScan

和 Spring 中一样,用于包扫描

@EnableAutoConfiguration

所有自动配置的核心,实际上都和此注解有关

@AutoConfigurationPackage
@Import(AutoConfigurationImportSelector.class)
public @interface EnableAutoConfiguration {}

@Import(AutoConfigurationImportSelector.class)

  1. 利用 getAutoConfigurationEntry(annotationMetadata); 给容器中批量导入一些组件
  2. 调用 List configurations = getCandidateConfigurations(annotationMetadata, attributes) 获取到所有需要导入到容器中的配置类
  3. 利用工厂加载 Map<String, List> loadSpringFactories(@Nullable ClassLoader classLoader); 得到所有的组件
  4. 从 META-INF/spring.factories 位置来加载一个文件。 默认扫描我们当前系统里面所有 META-INF/spring.factories 位置的文件spring-boot-autoconfigure-x.x.x.jar以及 spring-boot-x.x.x.jar 里面有 META-INF/spring.factories
  5. 根据 spring.factories 中配置的 AutoConfigurationImportFilter 来过滤无需加载的 bean# Auto Configuration Import Filters org.springframework.boot.autoconfigure.AutoConfigurationImportFilter=\ org.springframework.boot.autoconfigure.condition.OnBeanCondition,\ org.springframework.boot.autoconfigure.condition.OnClassCondition,\ org.springframework.boot.autoconfigure.condition.OnWebApplicationCondition

Spring boot 的使用

@Configuration

  • 被 @Configuration 注解的类本身也是一个 bean, run.getBean(MyConfig.class) ;
  • proxyBeanMethods :指示被 @Configuration 注解的类是否需要方法代理,如果是,,那么被 @Bean 注解过的方法都会被代理,无论调用多少次,方法都会放回容器中已存在的对象,否则使用方法返回的对象
  • Full 模式: proxyBeanMethods 为 true,需要判断,启动慢
  • Lite 模式: proxyBeanMethods 为 false,无需判断,启动快
  • 建议:当如果其他 bean 之间有相互依赖时,使用 Full 模式,否则使用 Lite

@Import

public @interface Import {
	Class<?>[] value();
}

在容器中创建 value 数组指定的所有 类的实例,默认名字为 全限定类型(包路径+类名)

@ImportResource

  • 将 xml 书写的相关配置进行导入,以进行兼容: @ImportResource("classpath:beans.xml")

@Condition

  • 按条件注入
  • 存在大量派生 注解,@ConditionalOnBean @ConditionalOnMissingClass

@ConfiguraProperties

将properties文件中的内容翻译为一个 Java Bean 的过程被称为 配置绑定

  • 用于类上,指定前缀后,只要类中的属性在 配置文件中定义过,就能自动注入user.name="tom" user.age=23 user.address="Shanghai"@Component @ConfigurationProperties(prefix = "user") public class User { private String nameprivate int ageprivate String address; }

spring-boot-configuration-processor

  • 在使用此注解时,如果没有配置 spring-boot-configuration-processor 依赖,IDEA 会有红色的警告提示
  • 在 application.properties 编写配置时,会看到 IDEA 中有很多的提示,此提示就是事先在 spring-boot-auto-configure 定义好的元数据 spring-configuration-metadata.json 文件:

  • 内容大概是这样的:

  • 所以此依赖的作用就是为我们自定义的属性生成元数据,这样我们之后在 application.properties 中间配置时就会有提示了
  • 此组件生效需要先编译运行一次 程序,之后会在 classpath:META-INF 路径下会生成 spring-configuration-metadata.json 文件

使用方式

  • @EnableConfigurationProperties :指定开启某个/些类的属性注入功能,并注入一个 bean 到容器中
  1. @Component+@ConfigurationProperties
  2. @Configuration + @EnableConfigurationProperties
    此方式创建的 bean 是 首字母小写的类名 + 全限定类名

开发 Web 应用

Spring MVC 自动配置

  • 包含 ContentNegotiatingViewResolver 和 BeanNameViewResolver Bean。
  • 支持提供静态资源,包括对 Webjars 的支持
  • 自动注册 Converter,GenericConverter 和 Formatter Bean。
  • 对 HttpMessageConverters 的支持
  • 自动注册 MessageCodesResolver。
  • index.html、favicon.icon 支持
  • 自动使用 ConfigurableWebBindingInitializer Bean(在本文档后面介绍)。

静态资源访问

  • 默认的静态资源文件存放在: /static (or /public or /resources or /META-INF/resources ) 下
  • 默认资源路径被映射到 /,可以通过配置属性文件修改spring.mvc.static-path-pattern=/resources/
  • 原理寻找是否有 Controller 能够处理此请求,若有,直接调用方法处理。若不能处理,则交给静态资源处理器。静态资源处理器找到对应资源,则返回,否则返回 404 页面,因此如果一个 controller的方法映射和一个静态资源 映射到相同路径, Spring boot 会返回 controller 方法执行的结果但是如果有多个相同的 controller 方法映射到同一 URL, String Boot 则会直接抛出异常
  • 自定义静态资源路径:springwebresourcesstatic-locations: - classpath:/xixi
  • 禁用静态资源规则spring: resources: add-mappings: false 禁用所有静态资源规则禁用之后就再也无法访问到静态资源
  • webjars用于将前端资源打包为 jar 使用,如使用 Maven 导入 JQuery,就会得到 包含 JQuery 的 jar 包默认将所有 webjar 映射到  /webjars/**  路径下访问规则:/webjars/ jquery/3.5.1/jquery.js 后面地址要按照依赖里面的包路径

欢迎页

  • 静态资源路径下放置 index.html 文件
  • 编写能处理 /index 请求的 controller
  • 配置静态资源访问路径映射后,index.html 放在静态资源路径下无法自动识别为欢迎页
  • 欢迎页功能必须同时保证 静态资源 URL 映射为默认 /** ,且在静态资源路径下存在 index.html 文件

favicon

目前官方文档已经取消了介绍自定义网页图标的部分,但功能依然存在

  • 将 favicon.icon 放在 静态资源路径下即可
  • 同欢迎页一样,存在 bug,静态资源访问路径映射更改后功能失效

Rest 支持

Spring boot 支持 RestFul 的设计风格,支持 GET、POST、DELETE、PUT、PATCH 等请求方式。由于表单只支持 GET、POST 方式,因此 Spring boot 使用了一个 HiddenHttpMethodFilter 的过滤器来实现请求方法的过滤、更改,流程:

  1. HiddenHttpMethodFilter 过滤器将拦截带有 methodParam (默认为_method)的参数的请求
  2. 读取 methodParam 的值,并使用一个 ServletRequestWrapper 包装重写 getMethod()  方法,使其返回期望的请求方法
  3. 如果是以其他方式直接发送的 PUT 等方式的请求,如:PostMan、IDEA Request 生成,则 HiddenHttpMethodFilter 会直接放行

因此,如果我们想自定义相关的操作,可以自己添加一个 HiddenHttpMethodFilter 的 bean,并修改相关属性,如 methdoParam

用法

  1. 开启页面表单的 REST 功能HTML 表单只能发送 GET、POST 请求,如果需要发送 PUT、DELETE、PATCH 请求,需要开启页面表单的 REST 功能:spring: mvc: hiddenmethod: filter: enabled: true #开启页面表单的Rest功能,即开启 HiddenHttpMethodFilter 的过滤器功能
  2. form 表单的请求方式必须为 POST
  3. HTML5 表单中附带一个 name 为 _method 的 input(type 一般设置为 hidden),value 设置为真正的请求方式(大小写无所谓)
  4. 编写 controllerGET:@RequestMapping(name="/user", method=RequestMethod.GET)、@GetMapping("/user")POST:@RequestMapping(name="/user", method=RequestMethod.POST)@PostMapping("/user")DELETE:@RequestMapping(name="/user", method=RequestMethod.DELETE)@DeleteMapping("/user")PUT:@RequestMapping(name="/user", method=RequestMethod.PUT)@PutMapping("/user")PATCH :@RequestMapping(name="/user", method=RequestMethod.PATCH )@atchMapping("/user")

请求参数映射

相关注解:@PathVariable、@RequestHeader、@ModelAttribute、@RequestParam、@MatrixVariable、@CookieValue、@RequestBody

@RequestParam

List<String>
Map<String, String>
public @interface RequestParam {
    
   @AliasFor("name")
   String value() default "";

   @AliasFor("value")
   String name() default "";

    // 参数是否是必须的。如果为是,参数缺失时将会导致异常;否则将传入 null
   boolean required() default true;

   String defaultValue() default ValueConstants.DEFAULT_NONE;
}
@RequestMapping("/rp1")
public String testRequestParam(@RequestParam String name, @RequestParam Integer id, @RequestParam("hobby")List<String> hobbies) {
    return name + " " + id + "hobbies: " + hobbies;
}

@PathVariable

Map<String, String>
public @interface PathVariable {

   @AliasFor("name")
   String value() default "";

   @AliasFor("value")
   String name() default "";

   boolean required() default true;

}

例子:

@RequestMapping("/param/{id}")
public String testPathVariable(@PathVariable Integer id) {
    return "testPathVariable: " + id;
}

@RequestMapping("/param/{id}/owner/{username}")
public String testPathVariable2(@PathVariable Integer id, @PathVariable String username) {
    return String.format("testPathVariable2: id: %d, username: %s", id, username);
}

@RequestMapping("/param/{id}/owner/{username}/{age}")
public String testPathVariable3(@PathVariable Map<String, String> map) {
    return String.format("testPathVariable2: %s", map.toString());
}

@RequestHeader

  • 获取 name 指定的请求头,如 accept
  • 方法参数为 Map<String, String> 可以获取所有的请求头
public @interface RequestHeader {

   @AliasFor("name")
   String value() default "";

   @AliasFor("value")
   String name() default "";

   boolean required() default true;

   String defaultValue() default ValueConstants.DEFAULT_NONE;

}
@RequestMapping("/param/rh1")
public String testRequestHeader(@RequestHeader("user-Agent") String userAgent) {
    return String.format("testRequestHeader: user-Agent: %s", userAgent);
}

@RequestMapping("/param/rh2")
public String testRequestHeaders(@RequestHeader Map<String, String> headers) {
    return String.format("testRequestHeader: %s", headers.toString());
}

@CookieValue

  • 可以获取指定 name 的 cookie
  • 可以将指定 name 的cookie 封装为 javax.servlet.http.Cookie 对象
public @interface CookieValue {

   @AliasFor("name")
   String value() default "";

   @AliasFor("value")
   String name() default "";

   boolean required() default true;
   String defaultValue() default ValueConstants.DEFAULT_NONE;
}

例子:

@RequestMapping("/cookie")
public String testCookie(@CookieValue("Idea-80024e6a") String idea) {
    return idea;
}
@RequestMapping("/cookie2")
public String testCookie2(@CookieValue("Idea-80024e6a") Cookie cookie) {
    return cookie.getName() + " " + cookie.getValue();
}

@RequestBody

  • 请求方式不能是 必须是 POST【GET方式没有请求体】

例子

@RequestMapping("/rb1")
public String testRequestBody(@RequestBody String body) {
    return body;
}

@RequestAttribute

  • 获取 request 域中的属性
public @interface RequestAttribute {

   @AliasFor("name")
   String value() default "";
    
   @AliasFor("value")
   String name() default "";
    
   boolean required() default true;

}

例子:

@GetMapping("/attribute1")
public void testRequestAttribute0(HttpServletRequest request, HttpServletResponse response) throws ServletException, IOException {
    request.setAttribute("name", "ZhangSan");
    request.getRequestDispatcher("/ra1").forward(request, response);
}

@RequestMapping("/ra1")
public String testRequestAttribute1(@RequestAttribute String name) {
    return name;
}

@MatrixVariable

  • Spring boot 默认 禁用 矩阵变量功能
  • 开启矩阵变量功能,我们需要自己实现 WebMvc的相关配置,继承 WebMvcConfigurer 并覆盖 configurePathMatch 方法
  • WebMvcAutoConfiguration 类并非时条件注入,所以可以直接再加一个配置进行 configurePathMatch 方法的覆盖@Configuration(proxyBeanMethods = falsepublic class WebConfig implements WebMvcConfigurer { @Override public void configurePathMatch(PathMatchConfigurer configurer) { UrlPathHelper helper = new UrlPathHelper(); // 设置不移除URL中的分号 helper.setRemoveSemicolonContent(false); configurer.setUrlPathHelper(helper); } }
  • UrlPathHelperremovSemicolonContent
  • 矩阵变量:以分号分隔的 k-v 对 ,/user/{path;low=34;brand=byd,audi,yd}
  • 一个 key 有多个 value 时,用逗号分隔
  • /boss/1;age=20/2;age=20
public @interface MatrixVariable {

   @AliasFor("name")
   String value() default "";

   @AliasFor("value")
   String name() default "";

   String pathVar() default ValueConstants.DEFAULT_NONE;

   boolean required() default true;

   String defaultValue() default ValueConstants.DEFAULT_NONE;

}

例子:

@ResponseBody
@RequestMapping("/mv/{sell}")
public String testMatrixVar(@MatrixVariable("low") Integer low,
                            @MatrixVariable("brand") List<String> brads) {
    return brads.toString() + "  " + low;
}

存在多个相同名字的 key 时,可以使用 pathVar 指定是哪一个路径变量下的变量

@ResponseBody
@RequestMapping("/mv2/{boss}/{emp}")
public String testMatrixVar2(@MatrixVariable(name = "age", pathVar = "boss") Integer age1,
                             @MatrixVariable(name = "age", pathVar = "emp") Integer age2) {
    return age1.toString() + "  " + age2;
}

附录

forward 和 include

  • forward:转发,将请求转发到另一个请求路径
  • include:包含,可以用于包含另一个资源,也会将请求转发到新资源,但是新资源的响应和旧响应会合并在一起响应到客户端
  • 应用
    • 登录成功:forward welcome.html
    • 登录失败:include login.html

RestFul

RestFul是一种程序编程风格和开发方式,基于 HTTP

REST 指的是一组架构约束条件和原则。满足这些约束条件和原则的应用程序或设计就是 RESTful。

Web 应用程序最重要的 REST 原则是,客户端和服务器之间的交互在请求之间是无状态的。从客户端到服务器的每个请求都必须包含理解请求所必需的信息。如果服务器在请求之间的任何时间点重启,客户端不会得到通知。此外,无状态请求可以由任何可用服务器回答,这十分适合云计算之类的环境。客户端可以缓存数据以改进性能。

在服务器端,应用程序状态和功能可以分为各种资源。资源是一个有趣的概念实体,它向客户端公开。资源的例子有:应用程序对象、数据库记录、算法等等。每个资源都使用 URI (Universal Resource Identifier) 得到一个唯一的地址。所有资源都共享统一的接口,以便在客户端和服务器之间传输状态。使用的是标准的 HTTP 方法,比如 GET、PUT、POST 和 DELETE。Hypermedia 是应用程序状态的引擎,资源表示通过超链接互联。

特点

  1. 每一个URI代表1种资源;
  2. 客户端使用 GET、POST、PUT、DELETE 4个表示操作方式的动词对服务端资源进行操作
  3. GET用来获取资源
  4. POST用来新建资源(也可以用于更新资源)
  5. PUT用来更新资源
  6. DELETE用来删除资源
  7. 通过操作资源的表现形式来操作资源;
  8. 资源的表现形式是XML或者HTML;
  9. 客户端与服务端之间的交互在请求之间是无状态的,从客户端到服务端的每个请求都必须包含理解请求所必需的信息。

eg: 同样访问 /user 的 URL,不同的请求方式对应不同的操作:

  • GET:获取 user
  • POST:保存 user
  • DELETE:删除 user
  • PUT:更新 user

请求处理原理

  • HandlerAdapter:因为需要封装各种请求信息到方法参数,因此 Spring MVC 设计了 HandlerAdapter 来处理一系列类似的方法,负责解析参数、参数上的注解、参数名字,并传入值
    • RequestMappingHandlerAdapter:处理 @RequestMapping 注解的方法
    • HandlerFunctionHandlerAdapter
    • HttpRequestHandlerAdapter
    • SimpleControllerHandlerAdapter

Model 属性合并到 request

使用例子:

  • Map<String, Object> 、Model、HttpServletRequest 都可以用于操作 request 对象
@RequestMapping("/request0")
public String testRequest(Map<String, Object> map, Model model, HttpServletRequest request) {
    map.put("map", "v1");
    model.addAttribute("model", "v2");
    request.setAttribute("request", "v3");
    return "forward:/param/request1";
}

@ResponseBody
@RequestMapping("/request1")
public Map<String, Object> testRequest1(HttpServletRequest request) {
    Map<String, Object> map = new HashMap<>();
    map.put("map", request.getAttribute("map"));
    map.put("model", request.getAttribute("model"));
    map.put("request", request.getAttribute("request"));
    return map;
}

流程

// 获取 handler
mappedHandler = getHandler(processedRequest);
// 获取 handlerAdapter
HandlerAdapter ha = getHandlerAdapter(mappedHandler.getHandler());
//拦截器preHandle方法
preHandle(processRequest, response);
//调用处理器
handle(processedRequest, response, mappedHandler.getHandler());
//拦截器 postHandle 方法
postHandle(processedRequest, response, mv);
//处理分发结果,包括 ModelAndView 或 Exception
processDispatchResul(processedRequest, response, mappedHandler, mv, dispatchException);
	// 渲染给定的 ModelAndView,这是请求处理的最后一步
	render(mv, request, response);
    	// 视图解析,循环调用所有配置的视图解析器解析视图  InternalResourceView
		view = resolveViewName(viewName, mv.getModelInternal(), locale, request);
		// 视图渲染,
		view.render();
			// 合并静态属性、Model、pathVars
			createMergedOutputModel(model, request, response);
			// 实际实现渲染的方法
			renderMergedOutputModel(mergedModel, getRequestToExpose(request), response);
				// 将合并后的 Model 中的所有属性全部转移到 Request 中
				exposeModelAsRequestAttributes(model, request);
				// 分发请求
				RequestDispatcher rd = getRequestDispatcher(request, dispatcherPath);
				//rd.include(request, response);
				rd.forward(request, response);
	// 拦截器 afterCompletion 方法
	mappedHandler.triggerAfterCompletion(request, response, null);

Handler

  • 所有预设的 HandlerMapping
    • RequestMappingHandlerMapping:保存了所有 @RequestMapping 和 handler 的映射规则
    • WelcomPageHandlerMapping:处理欢迎页的映射
    • BeanNameUrlHandlerMapping
    • RoutedFunctionMapping
    • SimpleUrlHandlerMapping
//循环调用所有预设的 HandlerMapping 的 getHandler 方法,并返回第一个不为 null 的值
HandlerExecutionChain handler = mapping.getHandler(request);
	getHandler(HttpServletRequest request);
	getHandlerInternal(request);
		// 寻找能够处理请求的方法,可能存在多个,如果多个方法映射到同一路径,Spring boot 会直接抛出异常
		lookupHandlerMethod(lookupPath, request);
			return bestMatch.getHandlerMethod();
		// 将 String 类型的 bean 实例化为一个实际对象
		return handlerMethod.createWithResolvedBean();
	// 执行链,包含 handler method 和所有的拦截器
	HandlerExecutionChain executionChain = getHandlerExecutionChain(handler, request);
	return executionChain;
return handler;

HandlerAdapter

  • 由于需要对 handler 进行多种参数的封装,为了更好管理,Spring MVC 设计了多种 Adapter 用于处理不同类型的 handler
    • RequestMappingHandlerAdapter支持 @RequestMapping 注解的 HandlerMethod
    • HandlerFunctionAdapter支持 HandlerFunction 的HandlerAdapter实现。
    • HttpRequestHandlerAdapter :支持实现LastModified接口的处理程序。
    • SimpleControllerHandlerAdapter支持 Controller 的子类
// 获取 handler 对应的适配器
getHandlerAdapter(Object handler);
	adapter.supports(handler);
        return (handler instanceof HandlerMethod && supportsInternal((HandlerMethod) handler));


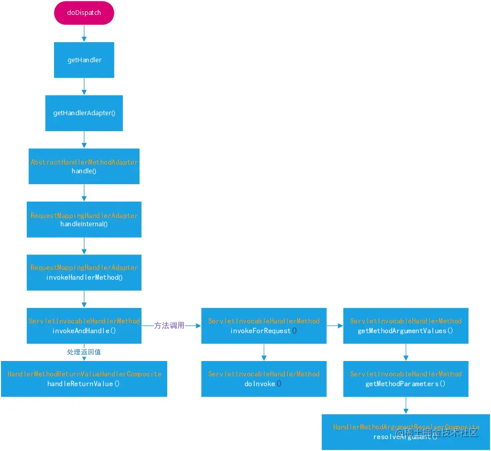
RequestMappingHandlerAdapter 的 handle 方法的实现:

handle(HttpServletRequest request, HttpServletResponse response, Object handler);
	return handleInternal(request, response, (HandlerMethod) handler);
		ModelAndView mav = invokeHandlerMethod(request, response, handlerMethod);
			ServletInvocableHandlerMethod invocableMethod = createInvocableHandlerMethod(handlerMethod);
            invocableMethod.setHandlerMethodArgumentResolvers(this.argumentResolvers);
            invocableMethod.setHandlerMethodReturnValueHandlers(this.returnValueHandlers);
			invocableMethod.invokeAndHandle(webRequest, mavContainer);
				Object returnValue = invokeForRequest(webRequest, mavContainer, providedArgs);
				returnValueHandlers.handleReturnValue(returnValue, getReturnValueType(returnValue), mavContainer, webRequest);
			return getModelAndView(mavContainer, modelFactory, webRequest);
		return mav;

ServletInvocableHandlerMethod

invokeForRequest(webRequest, mavContainer, providedArgs);
	// 获取所有方法参数值
	Object[] args = getMethodArgumentValues(request, mavContainer, providedArgs);
		MethodParameter[] parameters = getMethodParameters();
		// 用于获取参数名称
        parameter.initParameterNameDiscovery(this.parameterNameDiscoverer);
		args[i] = this.resolvers.resolveArgument(parameter, mavContainer, request, this.dataBinderFactory);
			HandlerMethodArgumentResolver resolver = getArgumentResolver(parameter);
				// 迭代 List<HandlerMethodArgumentResolver>
				resolver.supportsParameter(parameter);
				return resolver;
			return resolver.resolveArgument(parameter, mavContainer, webRequest, binderFactory);
	return doInvoke(args);

例子**
RequestHeaderMapMethodArgumentResolver** :

public boolean supportsParameter(MethodParameter parameter) {
   // 只要保证有 @RequestHeader 注解,并且参数类型为 Map 及其子类
   return (parameter.hasParameterAnnotation(RequestHeader.class) &&
         Map.class.isAssignableFrom(parameter.getParameterType()));
}

resolveArgument(parameter, mavContainer, webRequest, binderFactory);
	//MultiValueMap<String, String> result;
	// 因此参数 Map 必须是 String,String 类型
	Map<String, String> result = new LinkedHashMap<>();

POJO 类型封装

  • ServletModelAttributeMethodProcessor
  • - WebDataBinder:包含120+ 中 Converter ,用于各种数据类型之间的转化- 用在参数上的 @ModelAttribute 注解与没有注解的 POJO 类型(非简单类型)被认为是相同的【指处理方式相同】
public boolean supportsParameter(MethodParameter parameter) {
   return (parameter.hasParameterAnnotation(ModelAttribute.class) ||
         (this.annotationNotRequired && !BeanUtils.isSimpleProperty(parameter.getParameterType())));
}

public static boolean isSimpleProperty(Class<?> type) {
    Assert.notNull(type, "'type' must not be null");
    return isSimpleValueType(type) || (type.isArray() && isSimpleValueType(type.getComponentType()));
}

public static boolean isSimpleValueType(Class<?> type) {
    return (Void.class != type && void.class != type &&
            (ClassUtils.isPrimitiveOrWrapper(type) ||
             Enum.class.isAssignableFrom(type) ||
             CharSequence.class.isAssignableFrom(type) ||
             Number.class.isAssignableFrom(type) ||
             Date.class.isAssignableFrom(type) ||
             Temporal.class.isAssignableFrom(type) ||
             URI.class == type ||
             URL.class == type ||
             Locale.class == type ||
             Class.class == type));
}

// ModelAttributeMethodProcessor
resolveArgument(parameter, mavContainer, webRequest, binderFactory);
	// 创建一个空的 domain 对象
	attribute = createAttribute(name, parameter, binderFactory, webRequest);
	WebDataBinder binder = binderFactory.createBinder(webRequest, attribute, name);
	bindRequestParameters(binder, webRequest);
		ServletRequestDataBinder servletBinder = (ServletRequestDataBinder) binder;
		// 底层在对无法绑定的属性、错误属性等剔除后,将数据类型转换后绑定到 attribute 上
		servletBinder.bind(servletRequest);
			// 将请求中的所有参数全部转换为 PropertyValue,并加入 List 保存
			MutablePropertyValues mpvs = new MutablePropertyValues(request.getParameterMap());
				doBind(mpvs);
				// DataBinder 移除缺失的必填字段,并抛出错误
				doBind(mpvs);
					applyPropertyValues(mpvs);
						getPropertyAccessor().setPropertyValues(mpvs, isIgnoreUnknownFields(), 
                                                                isIgnoreInvalidFields());
							// 迭代 mpvs 中的所有 PropertyValue 
							//setPropertyValue(pv); 调用重载方法
							setPropertyValue(pv.getName(), pv.getValue());
								nestedPa.setPropertyValue(tokens, new PropertyValue(propertyName, value));
									processLocalProperty(tokens, pv);
										valueToApply = convertForProperty(tokens.canonicalName, oldValue, originalValue, ph.toTypeDescriptor());
										ph.setValue(valueToApply);
convertForProperty(tokens.canonicalName, oldValue, originalValue, ph.toTypeDescriptor());
return convertIfNecessary(propertyName, oldValue, newValue, td.getType(), td);
	return this.typeConverterDelegate.convertIfNecessary(propertyName, oldValue, newValue, requiredType, td);
		return (T) conversionService.convert(newValue, sourceTypeDesc, typeDescrip