从远程办公到简历被拒,再到斩获阿里 offer,这份 PDF 功不可没

92 阅读3分钟

个人来看,不管是为了摆脱困境、还是追求更好的发展,只要有助于提升自身能力,符合自己的职业发展规划,跳槽,本身就是一种不错的选择。那么问题来了,处于瓶颈期 的 Java 人,究竟该如何应对一轮又一轮的技术面试呢?

如果个人技术沉淀不足,没搞清市场主流需求的话,结果可想而知。

近期搜集了阿里巴巴、字节跳动、百度、网易、腾讯、美团等公司最新的面试题,把技术点梳理成一份大而全的“Java 岗最全面试题”.PDF

这份 PDF 面试文档包含了 Kafka、RabbitMQ、Linux、Spring、SpringBoot、SpringCloud、SpringMVC、微服务、并发编程、MySQL、Redis、Memcached、Elasticsearch、Dubbo、Zookeeper、Mybatis、算法与数据结构等,由于篇幅有限,这里以图片的形式给大家展示一部分。

Kafka

  1. Kafka 与传统 MQ 消息系统之间有三个关键区别
  2. 讲一讲 kafka 的 ack 的三种机制
  3. 消费者故障,出现活锁问题如何解决?
  4. kafka 分布式(不是单机)的情况下,如何保证消息的顺序消费?
  5. kafka 的高可用机制是什么?

编辑

​编辑

RabbitMQ

  1. 使用 RabbitMQ 有什么好处?
  2. 如何确保消息不丢失?
  3. 如何避免消息重复投递或重复消费?
  4. 消息基于什么传输?
  5. 消息如何分发?

​编辑

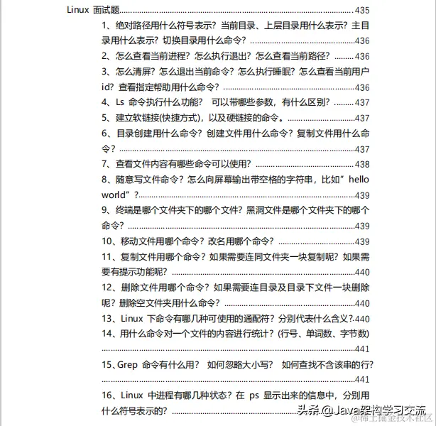
Linux

  1. 怎么查看当前进程?怎么执行退出?怎么查看当前路径?
  2. 目录创建用什么命令?创建文件用什么命令?复制文件用什么命令?
  3. 查看文件内容有哪些命令可以使用?
  4. 怎么使一个命令在后台运行?
  5. 终止进程用什么命令? 带什么参数?

​编辑

Spring

  1. 什么是 Spring 框架?Spring 框架有哪些主要模块?
  2. 使用 Spring 框架能带来哪些好处?
  3. Spring 框架中有哪些不同类型的事件?
  4. Spring 框架中都用到了哪些设计模式?
  5. 什么是控制反转(IOC)?

编辑

SpringBoot

  1. 什么是 Spring Boot?
  2. Spring Boot 有哪些优点?
  3. 什么是 JavaConfig?
  4. 如何重新加载 Spring Boot 上的更改,而无需重新启动服务器?
  5. Spring Boot 中的监视器是什么?

​编辑

SpringCloud

  1. 什么是 Spring Cloud?
  2. 使用 Spring Cloud 有什么优势?
  3. 服务注册和发现是什么意思?Spring Cloud 如何实现?
  4. 负载平衡的意义什么?
  5. 什么是 Hystrix?它如何实现容错?

​编辑

编辑

SpringMVC

  1. 什么是 SpringMvc?
  2. Spring MVC 的优点:
  3. SpringMVC 工作原理?
  4. SpringMVC 流程?
  5. SpringMvc 的控制器是不是单例模式,如果是,有什么问题,怎么解决?

编辑

微服务

  1. 微服务架构有哪些优势?
  2. 单片,SOA 和微服务架构有什么区别?
  3. SOA 和微服务架构之间的主要区别是什么?
  4. 什么是 Spring Cloud?
  5. Spring Cloud 解决了哪些问题?

​编辑

并发编程

  1. 并发编程三要素?
  2. 多线程的价值?
  3. 创建线程的有哪些方式?
  4. 线程池的优点?
  5. volatile 关键字的作用

​编辑

编辑

MySQL

  1. MySQL 支持事务吗?
  2. MySQL 数据库作发布系统的存储,一天五万条以上的增量,预计运维三年,怎么优化?
  3. 索引的底层实现原理和优化
  4. 实践中如何优化 MySQL
  5. 解释 MySQL 外连接、内连接与自连接的区别

​编辑

Redis

  1. 是否使用过 Redis 集群,集群的原理是什么?
  2. Redis 集群方案什么情况下会导致整个集群不可用?
  3. Redis 事务相关的命令有哪几个?
  4. Redis 的同步机制了解么?
  5. 都有哪些办法可以降低 Redis 的内存使用情况呢?

编辑

编辑

Memcached

  1. memcached 如何处理容错的?
  2. 如何将 memcached 中 item 批量导入导出?
  3. memcached 的多线程是什么?如何使用它们?
  4. memcached 能接受的 key 的最大长度是多少?
  5. memcached 最大能存储多大的单个 item?

​编辑

​编辑

Elasticsearch

  1. 客户端在和集群连接时,如何选择特定的节点执行请求的?
  2. 详细描述一下 Elasticsearch 索引文档的过程。
  3. 在 Elasticsearch 中,是怎么根据一个词找到对应的倒排索引的?
  4. 对于 GC 方面,在使用 Elasticsearch 时要注意什么?
  5. 在并发情况下,Elasticsearch 如果保证读写一致?

​编辑

​编辑

Mybatis

  1. Mybatis 动态 sql 有什么用?执行原理?有哪些动态 sql?
  2. Xml 映射文件中,除了常见的 select|insert|updae|delete 标签之外,还有哪些标签?
  3. 为什么说 Mybatis 是半自动 ORM 映射工具?它与全自动的区别在哪里?
  4. 讲讲一对一、一对多的关联查询 ?
  5. MyBatis 实现一对一有几种方式?具体怎么操作的?

​编辑

编辑

Dubbo

  1. 为什么要用 Dubbo?
  2. Dubbo 和 Spring Cloud 的区别?
  3. Dubbo 支持分布式事务吗?
  4. Dubbo 支持服务降级吗?
  5. Dubbo 的整体架构设计有哪些分层?

​编辑

编辑

Zookeeper

  1. zookeeper 是如何保证事务的顺序一致性的?
  2. 分布式集群中为什么会有 Master?
  3. zk 节点宕机如何处理?
  4. zookeeper 负载均衡和 nginx 负载均衡区别
  5. ZAB 和 Paxos 算法的联系与区别?

​编辑

​编辑

PDF 文档的详解资料太全面,细节内容实在太多啦,为了不影响文章的观赏性,只把部分知识点截图出来粗略的介绍,每个小节点里面都有更细化的内容!有需要的码友们可以帮忙转发+关注私信(资料)免费获取哦

目录总纲

​编辑

编辑

​编辑

对于IT人来说,面试是找工作环节最重要的一环,充足的准备格外重要,所以朋友们一定要好好准备,宁愿多花时间多学,也不落下任何一个可能回答不出来的问题。

以上完整pdf版可以评论区见哦