数据脱敏前沿实践分享,筑造数据安全边界 | 极客星球

370 阅读6分钟

随着企业数字化转型的深入,数据已然成为了企业运行的重要资产。尤其是随着互联网+、云计算、大数据等信息技术与通信技术的迅猛发展,社会已进入了数据时代,随之而来的数据安全管理需求也呈现指数级上升的态势。

数据安全管控体系的构建,是涉及组织构建、制度设立、流程管控等多环节的、庞大的复杂管理体系,而数据脱敏则是数据安全管控体系的核心关键环节。本期极客星球,以国内领先的数据脱敏前沿实践为例,为大家分享如何筑造数据安全边界。

近年来,随着国家多项法律法规和国家标准、地方标准逐步建立和完善,对数据生命周期的安全管理提出了具体要求:

  • 《个人信息保护法》第五十一条:采取相应的加密、去标识化等安全技术措施;

  • 《网络安全法》第二十一条:采取数据分类、重要数据备份和加密等措施;

  • 《数据安全法》:公共数据非开放类公共数据依法进行脱密、脱敏处理;自然人、法人和其他组织在数据收集、汇聚等过程中,应当对数据存储环境进行分域分级管理,选择安全性能、防护级别与其安全等级相匹配的存储载体,并对重要数据进行加密存储

其次,为确保企业正常运转,积极应对数据安全攻击、非法访问、违规操作、数据泄露、安全控制不足等风险,实现安全稳定的数智赋能和企业内部数据管控已成为大势所趋。

独家前沿探索 数据脱敏案例实践全过程

脱敏第一步:明确目标建组织

脱敏工作的第一步也是最为重要的一步是明确数据脱敏目标。例如,常见的脱敏目标有全库敏感数据脱敏;在数据处理过程中可见不可用;对脱敏过程中使用的加密方法、密钥进行单独管理;只有基于特定业务场景和对应的合规审批之后,数据才能使用等等,诸如此类的详细指标。为达成上述目标,数据脱敏工作需要公司跨部门协同作战,包括从前端到后端的数据采集、传输、存储、加工、使用等参与数据管理全过程的各级部门。基于复杂的人员情况,我们可以参考下图组织架构,建立专门的数据脱敏组织。

数据脱敏项目组织架构参考图

敏感数据识别分类需找对最高优先级

基于数据脱敏目标,以“对全库敏感数据进行分类”这一目标举例。首先,我们需要识别库中有哪些敏感数据,以及敏感数据的分类分级都是如何实现的。下图,将列举一些通用的数据分类方式。

通用的数据分类方式

挖掘敏感信息并分类储存一般需要用到正则,这里我们将应用数据库扫描工具。例如,基于配置好的正则,对全库每个表的数据进行数据抽样、匹配,并保存扫描结果形成报表。目前,市场常见的数据匹配规则如下:

市场常见的数据匹配规则

值得注意的是,在大数据相关业务中,设备的识别码是串联业务的关键数据,同时也是识别到个人的关键数据。通常,我们将这部分数据列为脱敏的最高优先级。

视场景灵活应用脱敏规则和算法

当然,明确脱敏的数据后,下一步就要确定脱敏的规则和算法。常见的数据脱敏规则有去标识化、匿名化,《个人信息安全规范 GB/T 35273》对这两种规则均有详细描述。下面,我们将从更直观的维度对比“去标识”和“匿名化”两种脱敏规则的异同,在实际业务场景中,企业可根据自身需求选择不同的数据脱敏规则。

去标识化VS匿名化对比表

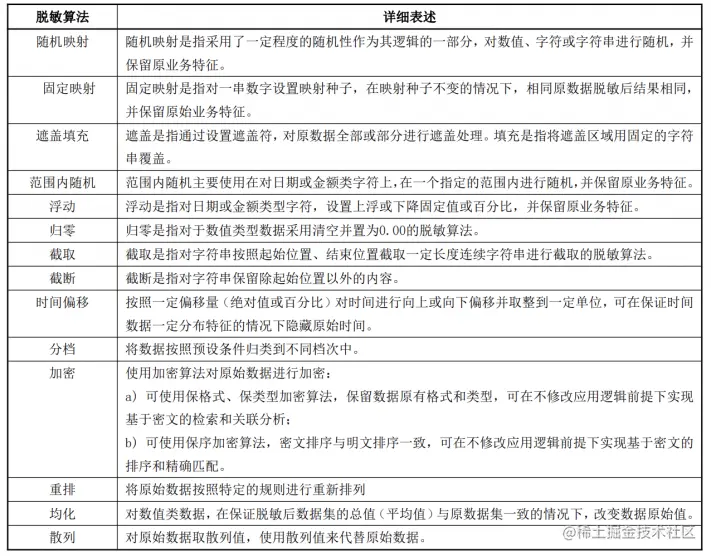
相对而言,数据脱敏算法则更具多样化,常见的脱敏算法有随机映射、固定映射等十几种。

常见的数据脱敏算法

数据脱敏贯穿数据全生命周期

数据脱敏涉及数据全生命周期的各个环节,不同环节可以单独设计脱敏方案并进行衔接。例如采集端脱敏方案、大数据梳理端数仓脱敏方案、业务数据脱敏接入方案、合规部门脱敏数据流程管控方案等。制定各个设计方案之前,我们需要详细绘制各环节的数据流向图表,以此与其他环节的方案相互验证。一般而言,数据采集和数据处理方案优先进行,并经过业务部门多次确认之后,方可实施。

总之,数据脱敏是一项持续而繁杂的工作流程,并非一蹴而就。未来,各行各业的数据量将进一步汇聚,规模将呈现指数级增长,数据脱敏技术的应用场景将扩展到各个领域,随着需求的增长和多样化,数据脱敏技术还将得到更长足的发展。

作为深耕开发者服务多年的领军企业,MobTech十分重视数据安全、数据合规与个人信息的隐私保护。公司数据脱敏技术的应用实践,更是处于领先行业水平。公司曾多次获得国家与行业在数字安全方面的认可,率先通过国家网络安全等级保护三级测评、ISO27001信息安全管理体系认证、中国信通院“安全专项评测”等多项权威认证,并积极参与编制数据安全与治理指南2.0、数据安全运营管理平台技术标准等多个中国信通院项目。MobTech未来也将继续提升、完善产品和服务水平,助力企业和社会数智化升级,还将在信息安全保护、数据合规等问题上持续发力,共建数智化生态。