kubebuild背后原理分析

1,312 阅读8分钟

1. Controller-runtime结构介绍

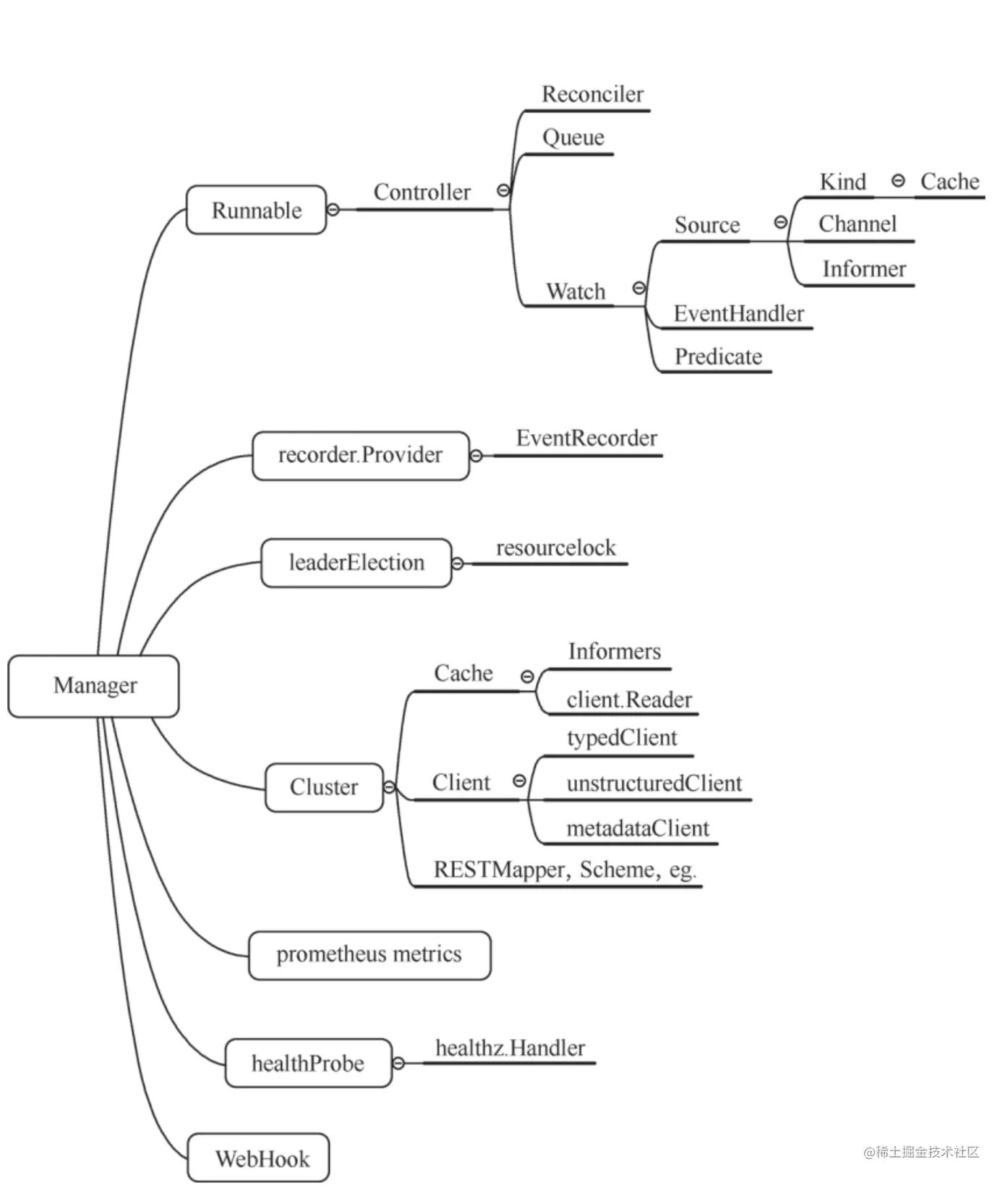
kubebuilder底层使用的就是Controller-runtime,Controller-runtime为 Controller 的开发提供了各种功能模块,每个模块中包括了一个 或多个实现,通过这些模块,开发者可以灵活地构建自己的 Controller,主要包括以下内容。

(1) Client:用于读写 Kubernetes 资源对象的客户端。

(2) Cache:本地缓存,用于保存需要监听的 Kubernetes 资源。缓存提供了只读客户端, 用于从缓存中读取对象。缓存还可以注册处理方法(EventHandler),以响应更新的事件。

(3) Manager:用于控制多个 Controller,提供 Controller 共用的依赖项,如 Client、 Cache、Schemes 等。通过调用 Manager.Start 方法,可以启动 Controller。

(4) Controller:控制器,响应事件(Kubernetes 资源对象的创建、更新、删除)并 确保对象规范(Spec 字段)中指定的状态与系统状态匹配,如果不匹配,则控制器需要根 据事件的对象,通过协调器(Reconciler)进行同步。在实现上,Controller 是用于处理 reconcile.Requests 的工作队列,reconcile.Requests 包含了需要匹配状态的资源对象。

① Controller 需要提供 Reconciler 来处理从工作队列中获取的请求。

② Controller 需要配置相应的资源监听,根据监听到的 Event 生成 reconcile.Requests 并加入队列。

(5) Reconciler:为 Controller 提供同步的功能,Controller 可以随时通过资源对象的 Name 和 Namespace 来调用 Reconciler,调用时,Reconciler 将确保系统状态与资源对象 所表示的状态相匹配。例如,当某个 ReplicaSet 的副本数为 5,但系统中只有 3 个 Pod 时, 同步 ReplicaSet 资源的 Reconciler 需要新建两个 Pod,并将它们的 OwnerReference 字段 指向对应的 ReplicaSet。

① Reconciler 包含了 Controller 所有的业务逻辑。

② Reconciler 通常只处理单个对象类型,例如只处理 ReplicaSets 的 Reconciler,不 处理其他的对象类型。如果需要处理多种对象类型,需要实现多个 Controller。如果你 希望通过其他类型来触发 Reconciler,例如,通过 Pod 对象的事件来触发 ReplicaSet 的 Recon- ciler,则可以提供一个映射,通过该映射将触发 Reconciler 的类型映射到需要匹 配的类型。

③ 提供给 Reconciler 的参数是需要匹配的资源对象的 Name 和 Namespace。

④ Reconciler 不关心触发它的事件的内容和类型。例如,对于同步 ReplicaSet 资源的 Reconciler 来说,触发它的是 ReplicaSet 的创建还是更新并不重要,Reconciler 总是会比 较系统中相应的 Pod 数量和 ReplicaSet 中指定的副本数量。

(6) WebHook:准 入 WebHook(Admission WebHook) 是 扩 展 Kubernetes API 的 一种机制,WebHook 可以根据事件类型进行配置,比如资源对象的创建、删除、更改等 事件,当配置的事件发生时,Kubernetes 的 APIServer 会向 WebHook 发送准入请求 (AdmissionRequests),WebHook 可以对请求中的资源对象进行更改或准入验证,然后将 处理结果响应给 APIServer。

(7) Source:resource.Source 是 Controller.Watch 的参数,提供事件,事件通常是来 自 Kubernetes 的 APIServer(如 Pod 创建、更新和删除)。例如,source.Kind 使用指定 对象(通过 GroupVersionKind 指定)的 Kubernetes API Watch 接口来提供此对象的创建、 更新、删除事件。

① Source 通过 Watch API 提供 Kubernetes 指定对象的事件流。

② 建议开发者使用 Controller-runtime 中已有的 Source 实现,而不是自己实现此接口。

(8) EventHandler:handler.EventHandler 是 Controller.Watch 的 参 数, 用 于 将 事 件对应的 reconcile.Requests 加入队列。例如,从 Source 中接收到一个 Pod 的创建事 件,eventhandler.EnqueueHandler 会 根 据 Pod 的 Name 与 Namespace 生 成 reconcile. Requests 后,加入队列。

① EventHandlers 处理事件的方式是将一个或多个 reconcile.Requests 加入队列。

② 在 EventHandler 的处理中,事件所属的对象的类型(比如 Pod 的创建事件属于 Pod 对象),可能与 reconcile.Requests 所加入的对象类型相同。

③ 事件所属的对象的类型也可能与 reconcile.Requests 所加入的对象类型不同。例如 将 Pod 的事件映射为所属的 ReplicaSet 的 reconcile.Requests。

④ EventHandler 可能会将一个事件映射为多个 reconcile.Requests 并加入队列,多个 reconcile.Requests 可能属于一个对象类型,也可能涉及多个对象类型。例如,由于集群扩 展导致的 Node 事件。

⑤ 在大多数情况下,建议开发者使用 Controller-runtime 中已有的 EventHandler 来 实现,而不是自己实现此接口。

(9) Predicate:predicate.Predicate 是 Controller.Watch 的参数,是用于过滤事件的 过滤器,过滤器可以复用或者组合。

① Predicate 接口以事件作为输入,以布尔值作为输出,当返回 True 时,表示需要将 事件加入队列。

② Predicate 是可选的。

③ 建议开发者使用 Controller-runtime 中已有的 Predicate 实现,但可以使用其他 Predicate 进行过滤。

image.png

Controller-runtime 核心流程如下:

  • Source 通过 Kubernetes APIServer 监听指定资源对象
  • EventHandler 根据资源对象变化事件,将 reconcile.Request 加入队列
  • 从队列中获取 reconcile.Request,并调用 Reconciler 进行同步

image.png

2. Controller-runtime 底层原理

2.1 manager相关结构体介绍

Manager的方法

​
type Manager interface {
  cluster.Cluster                   //cluster.Cluster  提供了一系列方法,以获取与集群相关的对象。
  Add(Runnable) error               //添加controller
  Elected() <-chan struct{}         // 选举相关, 返回一个 Channel 结构,用于判断选举状态。当未配
置选举或当选 Leader 时,Channel 将被关闭。
  AddMetricsExtraHandler(path string, handler http.Handler) error     // metrics相关
  AddHealthzCheck(name string, check healthz.Checker) error           // 健康检查相关
  AddReadyzCheck(name string, check healthz.Checker) error            // 是否就绪
  Start(ctx context.Context) error                                    // 启动所有的controller
  GetWebhookServer() *webhook.Server                                  
  GetLogger() logr.Logger
  GetControllerOptions() v1alpha1.ControllerConfigurationSpec             
}

Manager启动时Options介绍。这里介绍几个关键的。

(1) Scheme 结构。一般先通过 k8s.io/apimachinery/pkg/runtime 中的 NewScheme() 方法获取 Kubernetes 的 Scheme,然后再将 CRD 注册到 Scheme

(2) MapperProvider 是一个函数对象,其定义为 func(c *rest.Config) (meta.RESTMapper,error),用于定义 Manager 如何获取 RESTMapper。默认通过 k8s.io/client-go 中的 DiscoveryClient 请求获取 Kube-APIServer。

(3) Logger 用于定义 Manager 的日志输出对象,默认使用 pkg/internal/log 包下的 全局参数 RuntimeLog。

(4)SyncPeriod 参数用于指定 Informer 重新同步并处理资源的时间间隔,默认为 10 小时。此参数也决定了 Controller 重新同步的时间间隔,每个 Controller 的时间间隔以此 参数为基准有 10% 的抖动,以避免多个 Controller 同时进行重新同步。

(5) Namespace 参数用于限制 Manager.Cache 只监听指定 Namespace 的资源,默认 情况下无限制。

(6) EventBroadcaster 参数用于提供 Manager,以获取 EventRecorder,当前已不 推荐使用,因为当Manager或Controller的生命周期短于EventBroadcaster的生命周期时, 可能会导致 goroutine 泄露。

// Options are the arguments for creating a new Manager.
type Options struct {
  // Scheme is the scheme used to resolve runtime.Objects to GroupVersionKinds / Resources
  // Defaults to the kubernetes/client-go scheme.Scheme, but it's almost always better
  // idea to pass your own scheme in.  See the documentation in pkg/scheme for more information.
  Scheme *runtime.Scheme
​
  // MapperProvider provides the rest mapper used to map go types to Kubernetes APIs
  MapperProvider func(c *rest.Config) (meta.RESTMapper, error)
​
  SyncPeriod *time.Duration
  。。。
}

2.2 controller相关结构体介绍

接口

type Controller interface {
  // 匿名接口,定义了 Reconcile(context.Context,Request) (Result,error)
  reconcile.Reconciler// Watch() 方法会从 source.Source 中 获 取 Event, 并 根 据 参 数 Eventhandler 来 决 定 如 何 入 队, 根 据 参 数 Predicates 进行 Event 过滤,Preficates 可能有多个,只有所有的 Preficates 都返回True 时,才会将 Event 发送给 Eventhandler 处理。
  Watch(src source.Source, eventhandler handler.EventHandler, predicates ...predicate.Predicate) error
​
  // Controller 的启动方法,实现了 Controller 接 口的对象,也实现了 Runnable,因此,该方法可以被 Manager 管理。
  Start(ctx context.Context) error
​
  // 获取 Controller 内的 Logger,用于日志输出。
  GetLogger() logr.Logger
}

结构体实现

Controller 的实现在 pkg/internal/controller/controller.go 下,为结构体 Controller, Controller 结构体中包括的主要成员如下。 (1) Name string:必须设置,用于标识 Controller,会在 Controller 的日志输 出中进行关联。

(2) MaxConcurrentReconciles int:定义允许 reconcile.Reconciler 同时运行的最多个 数,默认为 1。

(3) Do reconcile.Reconciler:定义了 Reconcile() 方法,包含了 Controller 同步的业务 逻辑。Reconcile() 能在任意时刻被调用,接收一个对象的 Name 与 Namespace,并同步集 群当前实际状态至该对象被设置的期望状态。

(4) MakeQueue func() workqueue.RateLimitingInterface:用 于 在 Controller 启动时,创建工作队列。由于标准的 Kubernetes 工作队列创建后会立即启动,因此, 如果在 Controller 启动前就创建队列,在重复调用 controller.New() 方法创建 Controller 的情况下,就会导致 Goroutine 泄露。

(5) Queue workqueue.RateLimitingInterface:使用上面方法创建的工作队列。 (6) SetFields func(i interface{}) error:用 于 从 Manager 中 获 取 Controller 依 赖 的 方 法, 依 赖 包 括 Sourcess、EventHandlers 和 Predicates 等。 此 方 法 存 储 的 是 controllerManager.SetFields() 方法。 (7) Started Bool:用于表示 Controller 是否已经启动。 (8) CacheSyncTimeout time.Duration:定义了 Cache 完成同步的等待时长,超过时 长会被认为是同步失败。默认时长为 2 分钟。 (9) startWatches [ ]watchDescription:定 义 了 一 组 Watch 操 作 的 属 性, 会 在 Controller 启动时,根据属性进行 Watch 操作。watchDescription 的定义见代码清单 3-30,watchDescription 包 括 Event 的 源 source.Source、Event 的 入 队 方 法 handler. EventHandler 以及 Event 的过滤方法 predicate.Predicate。

// Controller implements controller.Controller.
type Controller struct {
  // Name is used to uniquely identify a Controller in tracing, logging and monitoring.  Name is required.
  Name string// MaxConcurrentReconciles is the maximum number of concurrent Reconciles which can be run. Defaults to 1.
  MaxConcurrentReconciles int// Reconciler is a function that can be called at any time with the Name / Namespace of an object and
  // ensures that the state of the system matches the state specified in the object.
  // Defaults to the DefaultReconcileFunc.
  Do reconcile.Reconciler
​
  // MakeQueue constructs the queue for this controller once the controller is ready to start.
  // This exists because the standard Kubernetes workqueues start themselves immediately, which
  // leads to goroutine leaks if something calls controller.New repeatedly.
  MakeQueue func() workqueue.RateLimitingInterface
​
  // Queue is an listeningQueue that listens for events from Informers and adds object keys to
  // the Queue for processing
  Queue workqueue.RateLimitingInterface
​
  // SetFields is used to inject dependencies into other objects such as Sources, EventHandlers and Predicates
  // Deprecated: the caller should handle injected fields itself.
  SetFields func(i interface{}) error// mu is used to synchronize Controller setup
  mu sync.Mutex
​
  // Started is true if the Controller has been Started
  Started bool// ctx is the context that was passed to Start() and used when starting watches.
  //
  // According to the docs, contexts should not be stored in a struct: https://golang.org/pkg/context,
  // while we usually always strive to follow best practices, we consider this a legacy case and it should
  // undergo a major refactoring and redesign to allow for context to not be stored in a struct.
  ctx context.Context
​
  // CacheSyncTimeout refers to the time limit set on waiting for cache to sync
  // Defaults to 2 minutes if not set.
  CacheSyncTimeout time.Duration
​
  // startWatches maintains a list of sources, handlers, and predicates to start when the controller is started.
  startWatches []watchDescription
​
  // Log is used to log messages to users during reconciliation, or for example when a watch is started.
  Log logr.Logger
​
  // RecoverPanic indicates whether the panic caused by reconcile should be recovered.
  RecoverPanic bool
}

image.png

2.3 controller启动流程

controller跟随manager.start而启动。然后根据下面的流程运行。在c.Do.Reconcile函数中调用了我们实现的Reconcile函数进行真正的控制器逻辑处理。

2.4 manager是如何启动controller的

2.4.1 第一步-manager的初始化

一般在main函数就调用ctrl.NewManager函数进行初始化。ctrl.NewManager函数有2个参数,第一个参数就是k8s集群的*rest.Config, 第二个就是Options。就是manger结构体介绍的参数,比如可以自定义SyncPeriod等等。

mgr, err := ctrl.NewManager(ctrl.GetConfigOrDie(), ctrl.Options{
    Scheme:                 scheme,
    MetricsBindAddress:     metricsAddr,
    Port:                   9443,
    HealthProbeBindAddress: probeAddr,
    LeaderElection:         enableLeaderElection,
    LeaderElectionID:       "ec7e1f70.github.com",
    // LeaderElectionReleaseOnCancel defines if the leader should step down voluntarily
    // when the Manager ends. This requires the binary to immediately end when the
    // Manager is stopped, otherwise, this setting is unsafe. Setting this significantly
    // speeds up voluntary leader transitions as the new leader don't have to wait
    // LeaseDuration time first.
    //
    // In the default scaffold provided, the program ends immediately after
    // the manager stops, so would be fine to enable this option. However,
    // if you are doing or is intended to do any operation such as perform cleanups
    // after the manager stops then its usage might be unsafe.
    // LeaderElectionReleaseOnCancel: true,
  })

ctrl.NewManager实际就是初始化这个结构体,有了这个结构体就可以和k8s集群打交道了。

return &controllerManager{
    stopProcedureEngaged:          pointer.Int64(0),
    cluster:                       cluster,
    runnables:                     runnables,
    errChan:                       errChan,
    recorderProvider:              recorderProvider,
    resourceLock:                  resourceLock,
    metricsListener:               metricsListener,
    metricsExtraHandlers:          metricsExtraHandlers,
    controllerOptions:             options.Controller,
    logger:                        options.Logger,
    elected:                       make(chan struct{}),
    port:                          options.Port,
    host:                          options.Host,
    certDir:                       options.CertDir,
    webhookServer:                 options.WebhookServer,
    leaseDuration:                 *options.LeaseDuration,
    renewDeadline:                 *options.RenewDeadline,
    retryPeriod:                   *options.RetryPeriod,
    healthProbeListener:           healthProbeListener,
    readinessEndpointName:         options.ReadinessEndpointName,
    livenessEndpointName:          options.LivenessEndpointName,
    gracefulShutdownTimeout:       *options.GracefulShutdownTimeout,
    internalProceduresStop:        make(chan struct{}),
    leaderElectionStopped:         make(chan struct{}),
    leaderElectionReleaseOnCancel: options.LeaderElectionReleaseOnCancel,
  }, nil
2.4.2 第二步-将controller绑定到manager

这一步需要调用SetupWithManager函数,这个是每个controller自己实现的。最简单就是使用通用的方法。

// SetupWithManager sets up the controller with the Manager.
func (r *PodCountReconciler) SetupWithManager(mgr ctrl.Manager) error {
  return ctrl.NewControllerManagedBy(mgr).
    For(&zouxappv1.PodCount{}).
    Complete(r)
}

详细地说,创建 Controller 基本分为 3 步。

第一步,通过 ControllerManagedBy(m manager.Manager) *Builder 方法实例化一个 Builder 对象,其中传入的 Manager 提供创建 Controller 所需的依赖。

这步骤的意思是,我定义了一个builder,绑定了manager

// Builder builds a Controller.
type Builder struct {
  forInput         ForInput
  ownsInput        []OwnsInput
  watchesInput     []WatchesInput
  mgr              manager.Manager
  globalPredicates []predicate.Predicate
  ctrl             controller.Controller
  ctrlOptions      controller.Options
  name             string
}
​
// ControllerManagedBy returns a new controller builder that will be started by the provided Manager.
func ControllerManagedBy(m manager.Manager) *Builder {
  return &Builder{mgr: m}
}

第二步,使用 For(object client.Object,opts ...ForOption)方法设置需要监听的资源 类型。

实际就是完善Builder的forInput结构体。

注意: 这里就相对于调用了Watches(&source.Kind{Type: apiType}, &handler.EnqueueRequestForObject{}).

如果想一个controller监听多个对象,或者想实现自己的监听逻辑,比如不想监听删除操作,执行监听特定的update操作。就需要自己NewController来实现了。

// For defines the type of Object being *reconciled*, and configures the ControllerManagedBy to respond to create / delete /
// update events by *reconciling the object*.
// This is the equivalent of calling
// Watches(&source.Kind{Type: apiType}, &handler.EnqueueRequestForObject{}).
func (blder *Builder) For(object client.Object, opts ...ForOption) *Builder {
	if blder.forInput.object != nil {
		blder.forInput.err = fmt.Errorf("For(...) should only be called once, could not assign multiple objects for reconciliation")
		return blder
	}
	input := ForInput{object: object}
	for _, opt := range opts {
		opt.ApplyToFor(&input)
	}

	blder.forInput = input
	return blder
}

第三步,使用Complete函数将controller绑定到manager

// Complete builds the Application Controller.
func (blder *Builder) Complete(r reconcile.Reconciler) error {
	_, err := blder.Build(r)
	return err
}

总结: controller-runtime实际是通过builder这个对象,将mgr和controller绑定。

2.4.3 第三步-启动manager.start

controllerManager.start会依次启动serveMetrics,serveHealthProbes,Webhooks,Caches,startLeaderElectionRunnables

这里就是关注如何启动每个controller的。manager.start->startLeaderElectionRunnables->cm.runnables.LeaderElection.Start -> go r.reconcile() -> fou循环go routinue启动每个controller

if err := mgr.Start(ctrl.SetupSignalHandler()); err != nil {
		setupLog.Error(err, "problem running manager")
		os.Exit(1)
	}


// Start starts the manager and waits indefinitely.
// There is only two ways to have start return:
// An error has occurred during in one of the internal operations,
// such as leader election, cache start, webhooks, and so on.
// Or, the context is cancelled.
func (cm *controllerManager) Start(ctx context.Context) (err error) {
	cm.Lock()
	if cm.started {
		cm.Unlock()
		return errors.New("manager already started")
	}
	var ready bool
	defer func() {
		// Only unlock the manager if we haven't reached
		// the internal readiness condition.
		if !ready {
			cm.Unlock()
		}
	}()

	// Initialize the internal context.
	cm.internalCtx, cm.internalCancel = context.WithCancel(ctx)

	// This chan indicates that stop is complete, in other words all runnables have returned or timeout on stop request
	stopComplete := make(chan struct{})
	defer close(stopComplete)
	// This must be deferred after closing stopComplete, otherwise we deadlock.
	defer func() {
		// https://hips.hearstapps.com/hmg-prod.s3.amazonaws.com/images/gettyimages-459889618-1533579787.jpg
		stopErr := cm.engageStopProcedure(stopComplete)
		if stopErr != nil {
			if err != nil {
				// Utilerrors.Aggregate allows to use errors.Is for all contained errors
				// whereas fmt.Errorf allows wrapping at most one error which means the
				// other one can not be found anymore.
				err = kerrors.NewAggregate([]error{err, stopErr})
			} else {
				err = stopErr
			}
		}
	}()

	// Add the cluster runnable.
	if err := cm.add(cm.cluster); err != nil {
		return fmt.Errorf("failed to add cluster to runnables: %w", err)
	}

	// Metrics should be served whether the controller is leader or not.
	// (If we don't serve metrics for non-leaders, prometheus will still scrape
	// the pod but will get a connection refused).
	if cm.metricsListener != nil {
		cm.serveMetrics()
	}

	// Serve health probes.
	if cm.healthProbeListener != nil {
		cm.serveHealthProbes()
	}

	// First start any webhook servers, which includes conversion, validation, and defaulting
	// webhooks that are registered.
	//
	// WARNING: Webhooks MUST start before any cache is populated, otherwise there is a race condition
	// between conversion webhooks and the cache sync (usually initial list) which causes the webhooks
	// to never start because no cache can be populated.
	if err := cm.runnables.Webhooks.Start(cm.internalCtx); err != nil {
		if err != wait.ErrWaitTimeout {
			return err
		}
	}

	// Start and wait for caches.
	if err := cm.runnables.Caches.Start(cm.internalCtx); err != nil {
		if err != wait.ErrWaitTimeout {
			return err
		}
	}

	// Start the non-leaderelection Runnables after the cache has synced.
	if err := cm.runnables.Others.Start(cm.internalCtx); err != nil {
		if err != wait.ErrWaitTimeout {
			return err
		}
	}

	// Start the leader election and all required runnables.
	{
		ctx, cancel := context.WithCancel(context.Background())
		cm.leaderElectionCancel = cancel
		go func() {
			if cm.resourceLock != nil {
				if err := cm.startLeaderElection(ctx); err != nil {
					cm.errChan <- err
				}
			} else {
			   // 启动每个controller
				// Treat not having leader election enabled the same as being elected.
				if err := cm.startLeaderElectionRunnables(); err != nil {
					cm.errChan <- err
				}
				close(cm.elected)
			}
		}()
	}

	ready = true
	cm.Unlock()
	select {
	case <-ctx.Done():
		// We are done
		return nil
	case err := <-cm.errChan:
		// Error starting or running a runnable
		return err
	}
}

最终Controller就像内置的控制器一样,通过processNextWorkItem函数一个个处理。主要这里还可以通过MaxConcurrentReconciles提高并发。

// Start implements controller.Controller.
func (c *Controller) Start(ctx context.Context) error {
	// use an IIFE to get proper lock handling
	// but lock outside to get proper handling of the queue shutdown
	c.mu.Lock()
	if c.Started {
		return errors.New("controller was started more than once. This is likely to be caused by being added to a manager multiple times")
	}

	c.initMetrics()

	// Set the internal context.
	c.ctx = ctx

	c.Queue = c.MakeQueue()
	go func() {
		<-ctx.Done()
		c.Queue.ShutDown()
	}()

	wg := &sync.WaitGroup{}
	err := func() error {
		defer c.mu.Unlock()

		// TODO(pwittrock): Reconsider HandleCrash
		defer utilruntime.HandleCrash()

		// NB(directxman12): launch the sources *before* trying to wait for the
		// caches to sync so that they have a chance to register their intendeded
		// caches.
		for _, watch := range c.startWatches {
			c.Log.Info("Starting EventSource", "source", fmt.Sprintf("%s", watch.src))

			if err := watch.src.Start(ctx, watch.handler, c.Queue, watch.predicates...); err != nil {
				return err
			}
		}

		// Start the SharedIndexInformer factories to begin populating the SharedIndexInformer caches
		c.Log.Info("Starting Controller")

		for _, watch := range c.startWatches {
			syncingSource, ok := watch.src.(source.SyncingSource)
			if !ok {
				continue
			}

			if err := func() error {
				// use a context with timeout for launching sources and syncing caches.
				sourceStartCtx, cancel := context.WithTimeout(ctx, c.CacheSyncTimeout)
				defer cancel()

				// WaitForSync waits for a definitive timeout, and returns if there
				// is an error or a timeout
				if err := syncingSource.WaitForSync(sourceStartCtx); err != nil {
					err := fmt.Errorf("failed to wait for %s caches to sync: %w", c.Name, err)
					c.Log.Error(err, "Could not wait for Cache to sync")
					return err
				}

				return nil
			}(); err != nil {
				return err
			}
		}

		// All the watches have been started, we can reset the local slice.
		//
		// We should never hold watches more than necessary, each watch source can hold a backing cache,
		// which won't be garbage collected if we hold a reference to it.
		c.startWatches = nil

		// Launch workers to process resources
		c.Log.Info("Starting workers", "worker count", c.MaxConcurrentReconciles)
		wg.Add(c.MaxConcurrentReconciles)
		for i := 0; i < c.MaxConcurrentReconciles; i++ {
			go func() {
				defer wg.Done()
				// Run a worker thread that just dequeues items, processes them, and marks them done.
				// It enforces that the reconcileHandler is never invoked concurrently with the same object.
				for c.processNextWorkItem(ctx) {
				}
			}()
		}

		c.Started = true
		return nil
	}()
	if err != nil {
		return err
	}

	<-ctx.Done()
	c.Log.Info("Shutdown signal received, waiting for all workers to finish")
	wg.Wait()
	c.Log.Info("All workers finished")
	return nil
}

2.5 runtime cache

2.5.1 cache是什么

Cache 接口定义了如下两个接口:

(1)client.Reader:用于从 Cache 中获取及列举 Kubernetes 集群的资源。

(2)Informers:可为不同的 GVK 创建或获取对应的 Informer,并将 Index 添加到对 应的 Informer 中。

Kubernetes 是典型的 Server-Client 的架构,APIServer 作为集群统一的操作入口,任 何对资源所做的操作(包括增删改查)都必须经过 APIServer。为了减轻 APIServer 的压力, Controller-runtime 抽象出一个 Cache 层,Client 端对 APIServer 数据的读取和监听操作都 将通过 Cache 层来进行。

// Cache knows how to load Kubernetes objects, fetch informers to request
// to receive events for Kubernetes objects (at a low-level),
// and add indices to fields on the objects stored in the cache.
type Cache interface {
	// Cache acts as a client to objects stored in the cache.
	client.Reader

	// Cache loads informers and adds field indices.
	Informers
}
2.5.2 cache初始化逻辑

在new Manager的时候就初始化了缓存,具体的步骤是 New-> cluster.New ->

// New returns a new Manager for creating Controllers.
func New(config *rest.Config, options Options) (Manager, error) {
	// Set default values for options fields
	options = setOptionsDefaults(options)

	cluster, err := cluster.New(config, func(clusterOptions *cluster.Options) {
		clusterOptions.Scheme = options.Scheme
		clusterOptions.MapperProvider = options.MapperProvider
		clusterOptions.Logger = options.Logger
		clusterOptions.SyncPeriod = options.SyncPeriod
		clusterOptions.Namespace = options.Namespace
		clusterOptions.NewCache = options.NewCache
		clusterOptions.NewClient = options.NewClient
		clusterOptions.ClientDisableCacheFor = options.ClientDisableCacheFor
		clusterOptions.DryRunClient = options.DryRunClient
		clusterOptions.EventBroadcaster = options.EventBroadcaster //nolint:staticcheck
	})


options.NewCache初始化cache
// Create the cache for the cached read client and registering informers
	cache, err := options.NewCache(config, cache.Options{Scheme: options.Scheme, Mapper: mapper, Resync: options.SyncPeriod, Namespace: options.Namespace})
	if err != nil {
		return nil, err
	}
	
// Allow newCache to be mocked
	if options.NewCache == nil {
		options.NewCache = cache.New
	}

在 Controller Manager 的初始化启动过程中,将会构建 Cache 层,以供 Manager 使 用。在用户没有指定 Cache 初始化函数的前提下,将使用 Controller-runtime 默认提供的 Cache 初始化函数,默认 Cache 初始化的流程如下:

// New initializes and returns a new Cache.
func New(config *rest.Config, opts Options) (Cache, error) {
   opts, err := defaultOpts(config, opts)
   if err != nil {
      return nil, err
   }
   selectorsByGVK, err := convertToSelectorsByGVK(opts.SelectorsByObject, opts.DefaultSelector, opts.Scheme)
   if err != nil {
      return nil, err
   }
   disableDeepCopyByGVK, err := convertToDisableDeepCopyByGVK(opts.UnsafeDisableDeepCopyByObject, opts.Scheme)
   if err != nil {
      return nil, err
   }
   im := internal.NewInformersMap(config, opts.Scheme, opts.Mapper, *opts.Resync, opts.Namespace, selectorsByGVK, disableDeepCopyByGVK)
   return &informerCache{InformersMap: im}, nil
}

(1) 设 置 默 认 参 数:若 Scheme 为 空, 则 设 置 为 scheme.Scheme ;若 Mapper 为 空, 则 通 过 apiutil.NewDiscoveryRESTMapper 基 于 Discovery 的 信 息 构 建 出 一 个 RESTMapper,用于管理所有 Object 的信息;若同步时间为空,则将 Informer 的同步时 间设置为 10 小时。

(2)初始化 InformersMap,为 3 种不同类型的 Object(structured、unstructured、 metadata-only)分别构建 InformersMap。

image.png (3)初始化 specificInformersMap:该接口通过 Object 与 GVK 的组合信息创建并缓 存 Informers。

(4)定义 List-Watch 函数:为 3 种不同类型的 Object 实现 List-Watch 函数,通过 该函数可对 GVK 进行 List 和 Watch 操作。 通过 Cache 的初始化流程,我们可以看出 Cache 主要创建了 InformersMap,Scheme 中的每个 GVK 都会创建对应的 Informer,再通过 informersByGVK 的 Map,实现 GVK 到 Informer的映射;每个Informer都会通过List-Watch函数对相应的GVK进行List和Watch操作。

Cache 启动的核心是启动创建的所有 Informer

// Start calls Run on each of the informers and sets started to true.  Blocks on the context.
func (m *InformersMap) Start(ctx context.Context) error {
   go m.structured.Start(ctx)
   go m.unstructured.Start(ctx)
   go m.metadata.Start(ctx)
   <-ctx.Done()
   return nil
}


// Start calls Run on each of the informers and sets started to true.  Blocks on the context.
// It doesn't return start because it can't return an error, and it's not a runnable directly.
func (ip *specificInformersMap) Start(ctx context.Context) {
	func() {
		ip.mu.Lock()
		defer ip.mu.Unlock()

		// Set the stop channel so it can be passed to informers that are added later
		ip.stop = ctx.Done()

		// Start each informer
		for _, informer := range ip.informersByGVK {
			go informer.Informer.Run(ctx.Done())
		}

		// Set started to true so we immediately start any informers added later.
		ip.started = true
		close(ip.startWait)
	}()
	<-ctx.Done()
}

Informer 的启动流程主要包含以下 3 个步骤:

(1)初始化 Delta FIFO 队列。

(2)创建内部 Controller:配置 Delta FIFO 队列和事件的处理函数。

(3)启动 Controller:创建 Reflector,负责监听 APIServer 上指定的 GVK,将 Add、 Update、Delete 变更事件写入 Delta FIFO 队列中,作为变更事件的生产者;Controller 中 的事件处理函数 HandleDeltas() 会消费这些变更事件,负责将更新写入本地 Indexer,同 时将这些 Add、Update、Delete 事件分发给之前注册的监听器。

3.总结

controller-runtime其实就是利用client-go informer那套,底层是创建shareIndexInformer。

controller-runtime通过屏蔽底层细节,让crd operator的实现非常简单。梳理一下,整理的工作流程如下所示:

image.png

4. 参考

云原生应用开发:Operator原理与实践