国服最强!大厂面经 + 详细笔记(2022版),分分钟搞定金九银十!

499 阅读3分钟

前言

时间过得真快,转眼间金九银十就已经来临,也会听到很多疑问:Java面试八股文有必要背吗?

我的回答是:很有必要。你可以讨厌这种模式,但你一定要去背,因为不背你就进不了大厂。

国内的互联网面试,恐怕是现存的、最接近科举考试的制度。

而且,我国的八股文确实是独树一帜。以美国为例,北美工程师面试比较重视算法(Coding),近几年也会加入Design轮(系统设计和面向对象设计OOD)和BQ轮(Behavioral question,行为面试问题)。

那么为什么国内面试不采取这样的考察方式呢?简单来说,互联网IT行业的求职者太多了,如果考察的是清一溜的算法题和设计题,那么会要求面试官有极高的技术水平,还要花大量的时间成本和精力。

也许现行的八股文面试不是最优的解法,但的确是最符合当前国内IT环境的做法。

所以,我采访了超过20位资深大厂面试官后,一直在尽量精炼准确的整理一套切实可行的八股文,现在已经有100位粉丝通过这套题走入了理想的岗位,所以分享出来给大伙看看,有什么不足之处欢迎评论补充。

篇幅所限本文就只贴一下题目了,同学们可以自己先看看有哪些题是会的,答案的话我整理的一本 《Java面试八股文》 PDF里都有!

这套笔记/面试的内容主要有 4 个大的主要模块,38 个小板块,干货满满 不带任何水分!

(2022版)大厂面经 + 详细笔记部分展示:

  • Java基础(266页)
  • 大厂面试题真题解析(38页)
  • JVM(183页)
  • 多线程(221页)
  • Mysql(216页)
  • Spring(338页)
  • Spring Boot(41页)
  • 经典面试题(35页)
  • Spring Cloud(50页)
  • Dubbo(55页)
  • Mybtis+Redis(27页)
  • Linux+网络(66页)
  • MQ+Kafka+Zookeeper(40页)
  • Netty(21页)
  • 大数据+hadoop(31页)
  • 算法(38页)
  • 设计模式+项目+高并发(41页)

京东篇:

美团篇:

阿里篇:

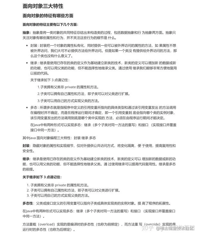
一、基础篇:(2022版)

(含:Java概述,语法,面向对象,IO流,API,集合,NIO,HashMap,基础常见面试题....)

二、设计模式篇(2022版)

(含:单例模式,工厂模式,抽象工厂模式,建造者模式,原型模式,适配器模式,装饰器模式,代理模式等23种设计模式...)

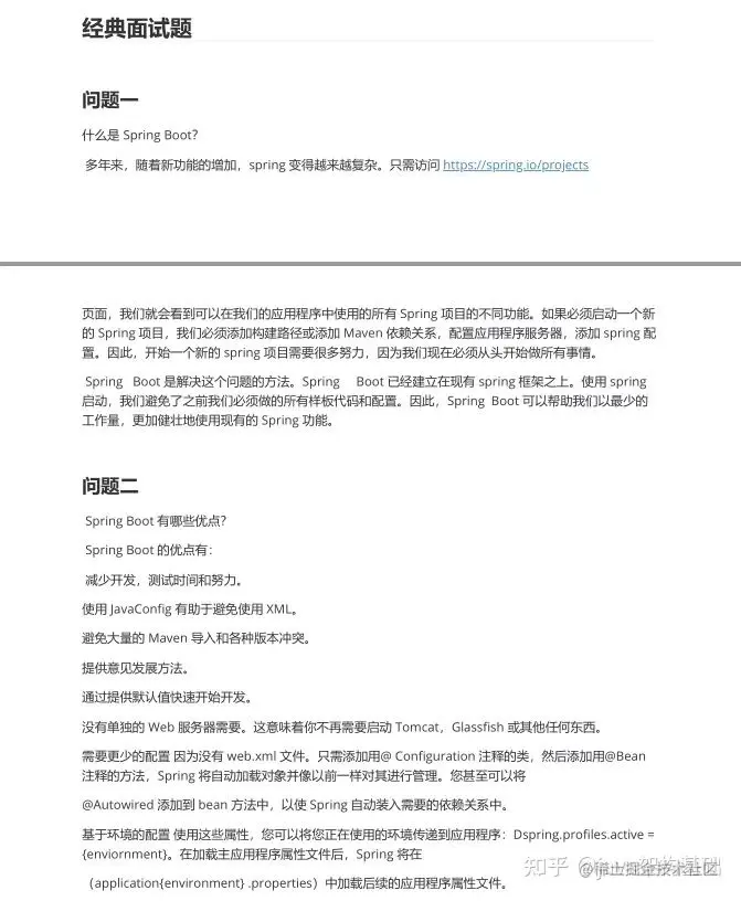
三、经典面试题篇(2022版)

(含:22大问题,从基础到高级,BATJ面试常问的点...)

四、JVM篇(2022版)

(含:JVM虚拟机,内存模型,GC算法,性能调优,源码分析,老年代和新生代,JVM常见面试题...)

五、算法篇(2022版)

(大厂必备算法!含:红黑树,B+树,贪心算法,哈希分治法,七大查找算法,动态规划,一致性算法,数据结构等...)

六、分布式篇(2022版)

(含:分布式系统原,数据分布式方式,基本副本协议,Lease机制,Dubbo,集群,分布式锁,等...)

七、Spring篇(2022版)

(含:spring原理,spring AOP的实现原理和常见,spring 5,spring IOC,springMVC,事务管理,MVC框架等...)

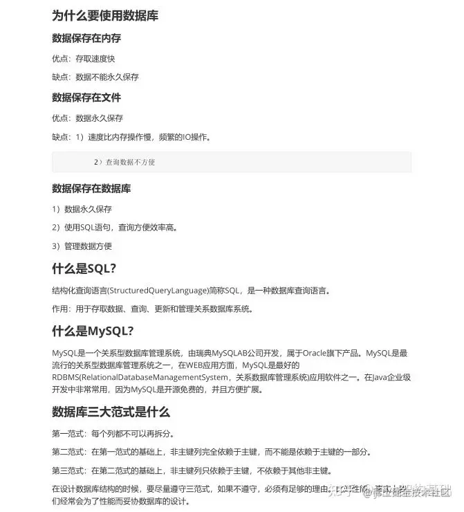
八、Mysql篇(2022版)

(含:mysql数据库基础知识,数据类型,失误,试图,mysql索引,mysql锁,mysql优化,等...)

由于篇幅有限,以上有需要的小伙伴可以评论区滴滴即可!感谢支持!