Vue钩子函数

218 阅读1分钟

VUE 钩子函数超详细解析

前言

Vue 实例在被创建时,会经过一系列的初始化过程,初始化过程中会运行一些函数,叫做生命周期钩子函数,通过运用钩子函数,用户在可以在Vue实例初始化的不同阶段添加自己的代码,以此来实现自己想做的事情。

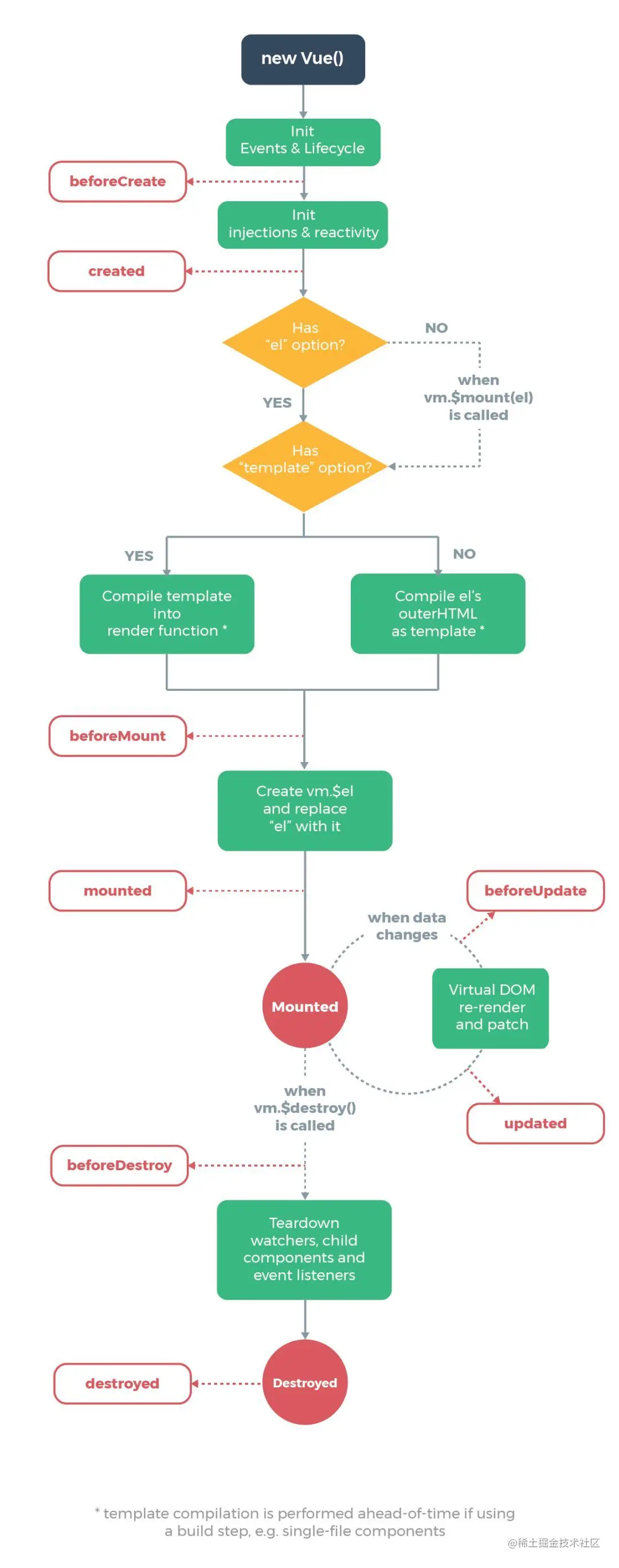
生命周期钩子函数图例

以下图中标红的圆角矩形均为钩子函数,除此之外,vue高级版本还新增了一些钩子函数。

钩子函数分类

  • beforeCreate
  • created
  • beforeMount
  • mounted
  • beforeUpdate
  • updated
  • beforeDestroy
  • destroyed
  • activated
  • deactivated 新增的钩子函数
  • errorCaptured
函数名称版本说明
beforeCreate2.0+vue实例创建初始化后,数据观测 (data observer) 和event/watch事件配置之前触发
created2.0+在实例创建完成后被立即调用,此时实例已完成数据观测 (data observer),属性方法的运算,watch/event 事件回调的配置。然而,挂载阶段还没开始,$el 属性目前不可见
beforeMount2.0+实例挂载开始之前被调用, render 函数首次被调用,该钩子在服务器端渲染期间不被调用
mounted2.0+实例已挂载。mounted 不会承诺所有的子组件也都一起被挂载,如果你希望等到整个视图都渲染完毕再进行一些操作,请用 vm.nextTick:mounted: function () {this.nextTick(function () { // Code that will run only after the entire view has been rendered })}该钩子在服务器端渲染期间不被调用
beforeUpdate2.0+数据更新时调用,发生在虚拟 DOM 打补丁之前,这里适合在更新之前访问现有的 DOM,比如手动移除已添加的事件监听器,该钩子在服务器端渲染期间不被调用,因为只有初次渲染会在服务端进行
updated2.0+数据更改会导致虚拟 DOM 重新渲染和打补丁,在这之后会调用updated钩子。updated 不会承诺所有的子组件也都一起被重绘。如果你希望等到整个视图都重绘完毕,请用 vm.nextTick :updated: function () {this.nextTick(function () { // Code that will run only after the entire view has been re-rendere})} updated钩子被调用时,组件 DOM 已经更新,你现在可以执行依赖于 DOM 的操作。然而在大多数情况下,你应该避免在此期间更改实例中的状态属性,如果要相应状态改变,通常最好使用计算属性或 watcher
beforeDestroy2.0+实例销毁之前调用。在这一步,实例仍然完全可用,该钩子在服务器端渲染期间不被调用
destroyed2.0+Vue 实例销毁后调用。调用后,Vue 实例指示的所有东西都会接触绑定,所有的事件监听器会被移除,所有的子实例也会被销毁,该钩子在服务器端渲染期间不被调用
activated2.0+当某个组件使用了keep-alive组件缓存时,该组件激活时调用activated钩子,该钩子在服务器端渲染期间不被调用
deactivated2.0+当某个组件使用了keep-alive组件缓存时,该组件停用时调用deactivated钩子,该钩子在服务器端渲染期间不被调用
errorCaptured2.5.0+当捕获一个来自子孙组件的错误时被调用。此钩子会收到三个参数:错误对象、发生错误的组件实例以及一个包含错误来源信息的字符串。此钩子可以返回 false 以阻止该错误继续向上传播

看代码

<template>
  <header v-on:click="changeTitle">
     <h1>{{title1}} -- {{title}}</h1>
  </header>
</template>
 
<script>
export default {
  name: 'app-header',
  props:{
     title:{
	    type:String
	 }
  },
  data () {
    return {
      title1: "vue.js demo"
    }
  },
  methods:{
     changeTitle:function(){
		this.$emit("titleChanged","子向父传值");
	 }
  },
  beforeCreate: function(){
     alert("组件实例化之前执行的函数");
  },
  created:function(){
     alert("组件实例化完毕,但页面还未显示");
  },
  beforeMount:function(){
     alert("组件挂在前,页面仍未展示,但虚拟Dom已经配置");
  },
  mounted:function(){
     alert("组件挂载后,此方法执行后,页面显示");
  },
  beforeUpdate:function(){
     alert("组件更新前,页面仍未更新,但虚拟Dom已经配置");
  },
  updated:function(){
     alert("组件更新,此方法执行后,页面显示");
  },
  beforeDestroy:function(){
     alert("组件销毁前");
  },
  destroyed:function(){
     alert("组件销毁后");
  }
}
</script>