架构设计流程:详细方案设计

168 阅读5分钟

架构设计流程:详细方案设计

详细方案就是将方案涉及的关键技术细节确定下来

假如我们使用ES做全文搜索,那么需要确定ES的索引是按照业务划分,哈市一个大索引就可以了;副本数量是2个、3个、4个,集群节点数量是3个还是6个等

假如我们确定使用 MySQL 分库分表,那么就需要确定哪些表要分库分表,按照什么维度来分库分表,分库分表后联合查询怎么处理等

假如我们确定引入 Nginx 来做负载均衡,那么 Nginx 的主备怎么做,Nginx 的负载均衡策略用哪个(权重分配?轮询?ip_hash?)等。

看起来和备选方案阶段面临的问题类似,但实际上这里的技术方案选择是很轻量级的,我们无须像备选方案阶段那样操作,而只需要简单根据这些技术的适用场景选择就可以了。

例如,Nginx 的负载均衡策略,简单按照下面的规则选择就可以了。

轮询(默认)

每个请求按时间顺序逐一分配到不同的后端服务器,后端服务器分配的请求数基本一致,如果后端服务器“down 掉”,能自动剔除。

加权轮询

根据权重来进行轮询,权重高的服务器分配的请求更多,主要适应于后端服务器性能不均的情况,如新老服务器混用。

ip_hash

每个请求按访问 IP 的 hash 结果分配,这样每个访客固定访问一个后端服务器,主要用于解决 session 的问题,如购物车类的应用。

fair

按后端服务器的响应时间来分配请求,响应时间短的优先分配,能够最大化地平衡各后端服务器的压力,可以适用于后端服务器性能不均衡的情况,也可以防止某台后端服务器性能不足的情况下还继续接收同样多的请求从而造成雪崩效应。

url_hash

按访问 URL 的 hash 结果来分配请求,每个 URL 定向到同一个后端服务器,适用于后端服务器能够将 URL 的响应结果缓存的情况。

这几个策略的适用场景区别还是比较明显的,根据我们的业务需要,挑选一个合适的即可。

例如,比如一个电商架构,由于和 session 比较强相关,因此如果用 Nginx 来做集群负载均衡,那么选择 ip_hash 策略是比较合适的。

详细设计方案阶段可能遇到的一种极端情况就是在详细设计阶段发现备选方案不可行,一般情况下主要的原因是备选方案设计时遗漏了某个关键技术点或者关键的质量属性。

幸运的是,这种情况可以通过下面方式有效地避免:

架构师不但要进行备选方案设计和选型,还需要对备选方案的关键细节有较深入的理解。 例如,架构师选择了 Elasticsearch 作为全文搜索解决方案,前提必须是架构师自己对Elasticsearch 的设计原理有深入的理解,比如索引、副本、集群等技术点;而不能道听途说 Elasticsearch 很牛,所以选择它,更不能成为把“细节我们不讨论”这句话挂在嘴边的“PPT 架构师”。

通过分步骤、分阶段、分系统等方式,尽量降低方案复杂度,方案本身的复杂度越高,某个细节推翻整个方案的可能性就越高,适当降低复杂性,可以减少这种风险。

如果方案本身就很复杂,那就采取设计团队的方式来进行设计,博采众长,汇集大家的智慧和经验,防止只有 1~2 个架构师可能出现的思维盲点或者经验盲区。

详细方案设计实战

1.细化设计点:数据库表如何设计?

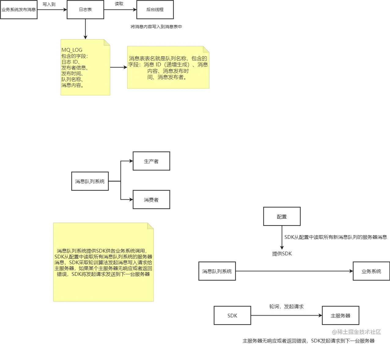
数据库设计两类表:

  • 日志表:用于消息写入时快速存储到MySQL
  • 消息表:每个消息队列一张表

业务系统发布消息时,首先写入到日志表,日志表写入成功就代表消息写入成功,后台线程再从日志表中读取消息写入记录,将消息内容写入到消息表中

image.png

日志表需要及时清除已经写入消息表的日志数据,消息表最多保存 30 天的消息数据。

2.细化涉及点:数据如何赋值?

直接采用MySQL主从赋值即可,只复制消息存储表,不复制日志表

3.细化设计点:主备服务器如何倒换?

采用ZK做主备决策,主备服务器都连接到ZK建立自己的节点,主服务器的路径规则为“/MQ/server/ 分区编号 /master”,备机为“/MQ/server/ 分区编号/slave”,节点类型为 EPHEMERAL。备机监听主机的节点消息,当发现主服务器节点断连后,备服务器修改自己的状态,对外提供消息读取服务。

4.细化涉及点:业务服务器如何写入消息?

image.png

5.细化涉及点:业务服务器如何读取消息?

消息队列系统提供 SDK 供各业务系统调用,SDK 从配置中读取所有消息队列系统的服务器信息,轮流向所有服务器发起消息读取请求。

消息队列服务器需要记录每个消费者的消费状态,即当前消费者已经读取到了哪条消息,当收到消息读取请求时,返回下一条未被读取的消息给消费者。

image.png

6.细化设计点 6:业务服务器和消息队列服务器之间的通信协议如何设计?

考虑到消息队列系统后续可能会对接多种不同编程语言编写的系统,为了提升兼容性,传输协议用 TCP,数据格式为 ProtocolBuffer。

当然还有更多设计细节就不再一一列举,因此这还不是一个完整的设计方案。

思考题

你见过"PPT"架构师吗,他们一般具备什么特点?