说一说vue钩子函数? Vue 的生命周期? | 面试题

342 阅读4分钟

说一说vue钩子函数?

要点: beforeCreate、created、beforeMount、mounted、beforeUpdate、updated 、 beforeDestroy、destroyed


钩子函数用来描述一个组件从引入到退出的全过程中的某个过程,整个过程称为生命周期。 钩子函数按照组件生命周期的过程分为,挂载阶段=>更新阶段=>销毁阶段
每个阶段对应的钩子函数:
挂载阶段:beforeCreate、created、beforeMount、mounted
更新阶段:beforeUpdate、updated
销毁阶段:beforeDestroy、destroyed


每个阶段特点与适合做什么:
created:实例创建完成,可访问data、computed、watch、methods上的方法和数据,未挂载到DOM,不能访问到el属性,el属性,ref属性内容为空数组常用于简单的ajax请求,页面的初始化
beforeMount:在挂载开始之前被调用,beforeMount之前,会找到对应的template,并编译成render函数
mounted:实例挂载到DOM上,此时可以通过DOM API获取到DOM节点,$ref属性可以访问常用于获取VNode信息和操作,ajax请求
beforeupdate:响应式数据更新时调用,发生在虚拟DOM打补丁之前,适合在更新之前访问现有的DOM,比如手动移除已添加的事件监听器
updated:虚拟 DOM 重新渲染和打补丁之后调用,组件DOM已经更新,可执行依赖于DOM的操作避免在这个钩子函数中操作数据,可能陷入死循环
beforeDestroy:实例销毁之前调用。这一步,实例仍然完全可用,this仍能获取到实例,常用于销毁定时器、解绑全局事件、销毁插件对象等操作


父子组件钩子函数在三个阶段的代码执行顺序 :
挂载:父亲created> 子created > 子mounted> 父亲mounted>
更新:父亲beforeUpdate > 子beforeUpdated > 子updated > 父亲updated
销毁:父亲beforeDestroy> 子beforeDestroy > 子destroyed> 父destroyed


简述 Vue 的生命周期以及每个阶段做的事

必问题目,考查vue基础知识。

思路

  1. 给出概念
  2. 列举生命周期各阶段
  3. 阐述整体流程
  4. 结合实践
  5. 扩展:vue3变化

回答范例

1.每个Vue组件实例被创建后都会经过一系列初始化步骤,比如,它需要数据观测,模板编译,挂载实例到dom上,以及数据变化时更新dom。这个过程中会运行叫做生命周期钩子的函数,以便用户在特定阶段有机会添加他们自己的代码。

2.Vue生命周期总共可以分为8个阶段:创建前后, 载入前后, 更新前后, 销毁前后,以及一些特殊场景的生命周期。vue3中新增了三个用于调试和服务端渲染场景。

生命周期V2生命周期V3描述
beforeCreatebeforeCreate组件实例被创建之初
createdcreated组件实例已经完全创建
beforeMountbeforeMount组件挂载之前
mountedmounted组件挂载到实例上去之后
beforeUpdatebeforeUpdate组件数据发生变化,更新之前
updatedupdated数据数据更新之后
beforeDestroybeforeUnmount组件实例销毁之前
destroyedunmounted组件实例销毁之后
activatedactivatedkeep-alive 缓存的组件激活时
deactivateddeactivatedkeep-alive 缓存的组件停用时调用
errorCapturederrorCaptured捕获一个来自子孙组件的错误时被调用
-renderTracked调试钩子,响应式依赖被收集时调用
-renderTriggered调试钩子,响应式依赖被触发时调用
-serverPrefetchssr only,组件实例在服务器上被渲染前调用

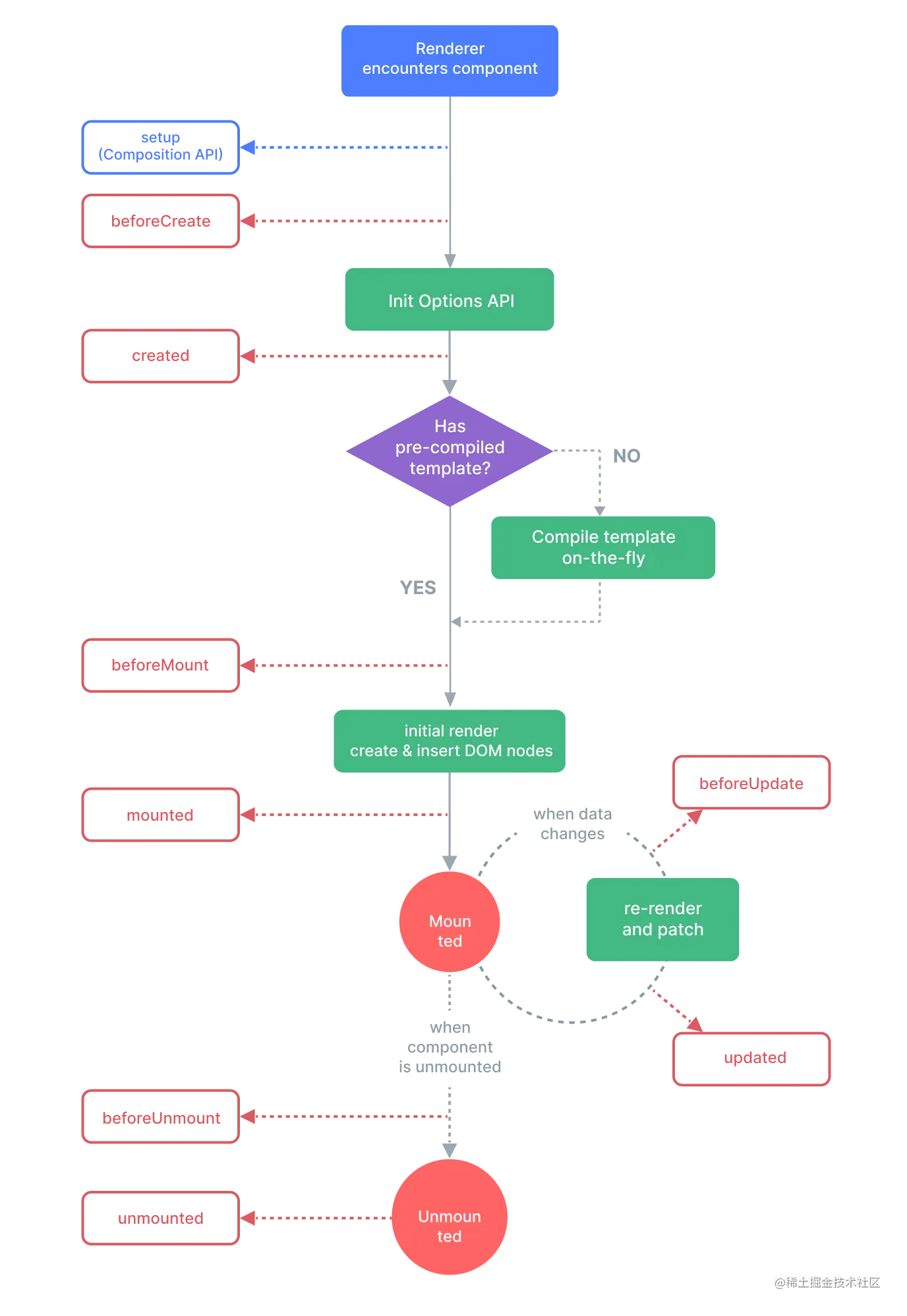
3.Vue生命周期流程图:

Component lifecycle diagram

4.结合实践:

beforeCreate:通常用于插件开发中执行一些初始化任务

created:组件初始化完毕,可以访问各种数据,获取接口数据等

mounted:dom已创建,可用于获取访问数据和dom元素;访问子组件等。

beforeUpdate:此时view层还未更新,可用于获取更新前各种状态

updated:完成view层的更新,更新后,所有状态已是最新

beforeunmounted:实例被销毁前调用,可用于一些定时器或订阅的取消

unmounted:销毁一个实例。可清理它与其它实例的连接,解绑它的全部指令及事件监听器

可能的追问

  1. setup和created谁先执行?
  2. setup中为什么没有beforeCreate和created?

知其所以然

vue3中生命周期的派发时刻:

github1s.com/vuejs/core/…

vue2中声明周期的派发时刻:

github1s.com/vuejs/vue/b…