【算法要美丽】--两数之和(链表)

113 阅读1分钟

前言

作为 一个前端开发,大学虽然有学过算法,但是太久早就忘记了。始终觉得自己的算法没入门,最近疫情在家每天学习一算法,希望能坚持一段时间。本文主要是记录自己的学习过程,有问题欢迎交流讨论。

题目

给你两个非空的链表,表示两个非负的整数。它们每位数字都是按照 逆序 的方式存储的,并且每个节点只能存储一位数字。

示例 1:

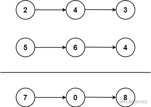
addtwonumber1.jpg

输入:l1 = [2,4,3], l2 = [5,6,4]
输出:[7,0,8]
解释:342 + 465 = 807.

示例 2:

输入:l1 = [0], l2 = [0]
输出:[0]

示例 3:

输入:l1 = [9,9,9,9,9,9,9], l2 = [9,9,9,9]
输出:[8,9,9,9,0,0,0,1]

来源:力扣(LeetCode) 链接:leetcode.cn/problems/ad…

题解

对应位数上的数字相加,最大值为9+9=18,需要进一位,用一个carry变量来存储,每次循环求和最后都要加上carry,利用取余取模来获取相加的结果。链表中的套路是每次都要先head = new ListNode()然后再操作,最后返回head.next。

/**
 * Definition for singly-linked list.
 * function ListNode(val, next) {
 *     this.val = (val===undefined ? 0 : val)
 *     this.next = (next===undefined ? null : next)
 * }
 */
/**
 * @param {ListNode} l1
 * @param {ListNode} l2
 * @return {ListNode}
 */
var addTwoNumbers = function(l1, l2) {
    let carry = 0;
    let head = new ListNode();
    let curry = head;
    while(l1 !== null || l2 !== null) {
       let sum = 0;
       if(l1 !== null){
           sum += l1.val;
           l1 = l1.next;
       }
       if(l2 !== null){
           sum += l2.val;
           l2 = l2.next;
       }
       sum +=carry;
       curry.next = new ListNode(sum % 10);
       carry = Math.floor(sum / 10);
       curry = curry.next;
   }
   if(carry > 0) {
       curry.next = new ListNode(carry)
    }
    return head.next;
};

总结

主要是涉及到链表的知识点,链表中一个val值,一个next指向下一个。循环一般都是while边界值不为空,next向下一直遍历。