Web知识体系化(五):前端工程化相关工具库

78 阅读1分钟

Web知识体系化(五):前端工程化相关工具库

├── 工具 commander.png
├── 工具 fs-extra.png
├── 工具 inquirer.png
├── 工具 npm.png
├── 工具 shelljs.png
├── 工具 yarn.png
└── 工具 rollup.png

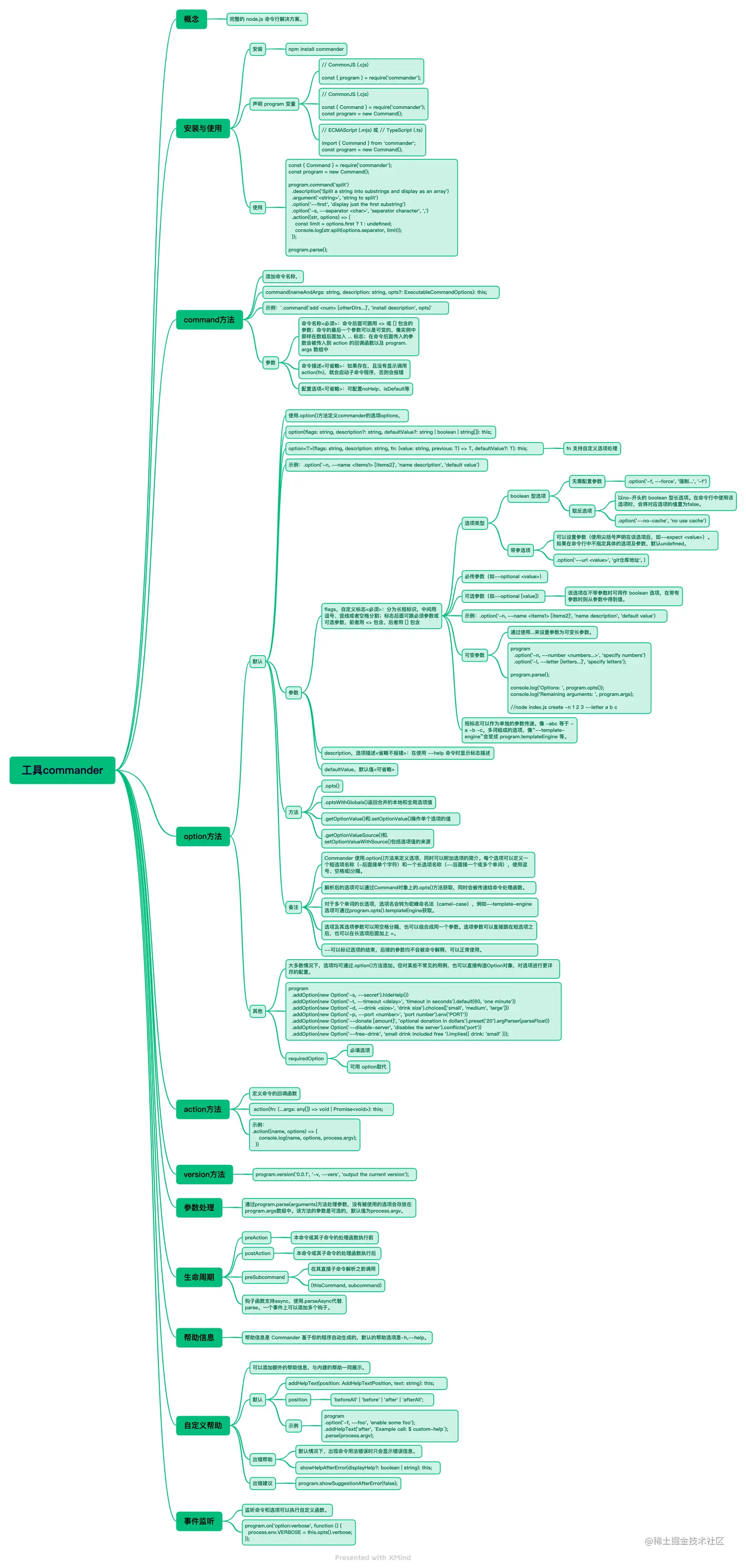
1、commander:完整的 node.js 命令行解决方案。Commander 负责将参数解析为选项和命令参数。

工具commander.png

2、fs-extra:是系统fs模块的扩展,提供了更多便利的 API,并继承了fs模块的 API。

工具fs-extra.png

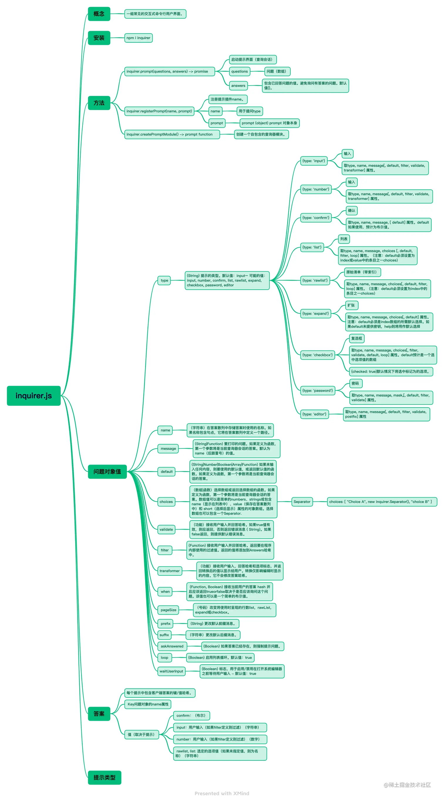
3、inquirer:一组常见的交互式命令行用户界面。

工具inquirer.png

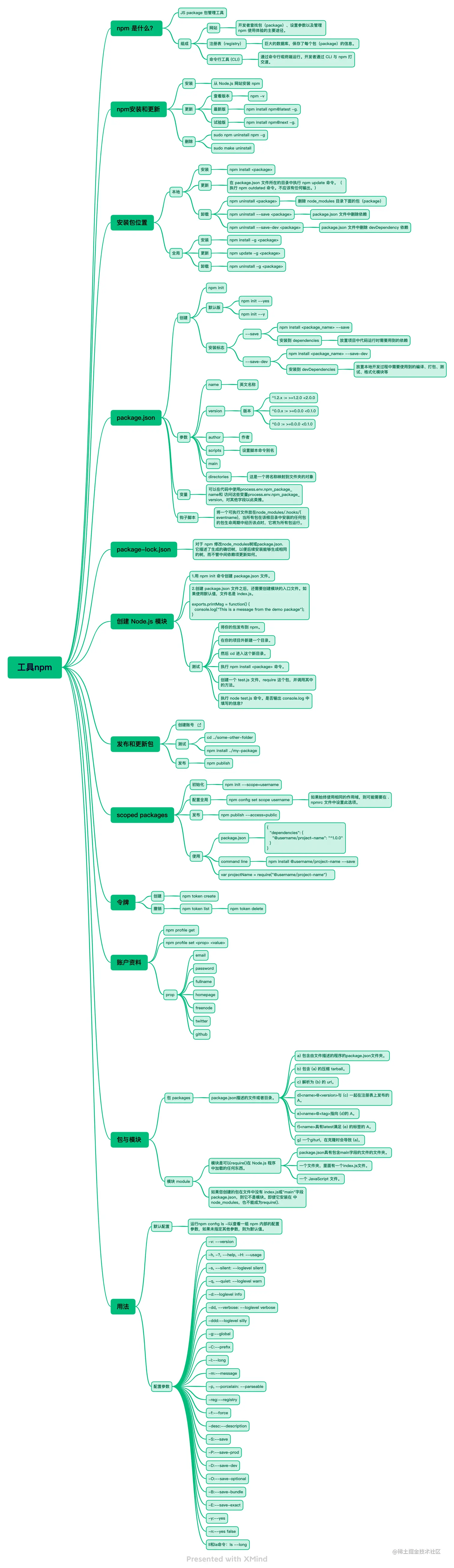
4、npm:一个JavaScript包管理工具。

工具npm.png

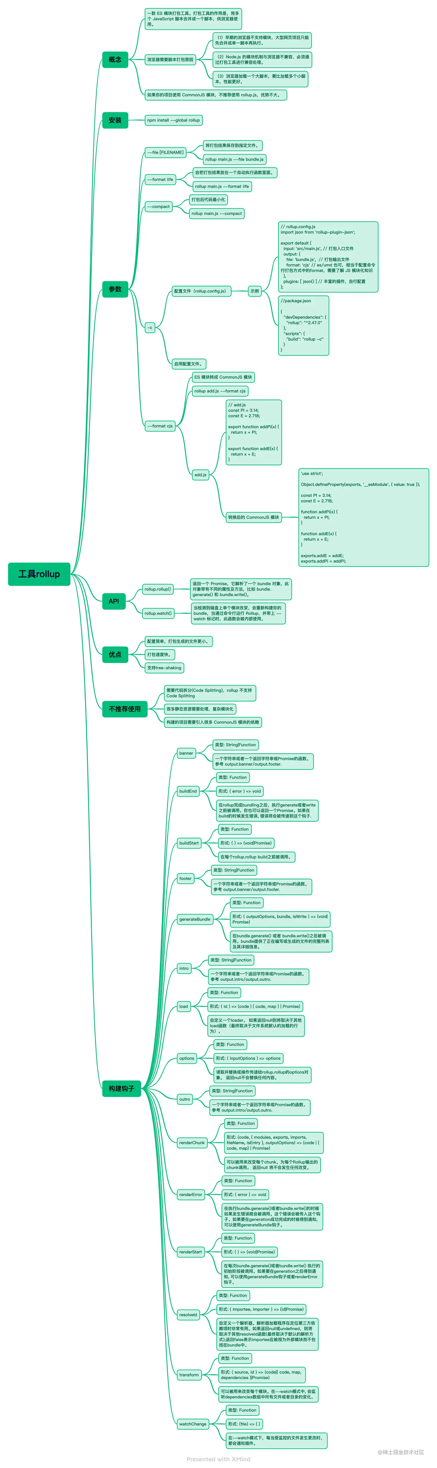
5、rollup:Rollup 是一个用于 JavaScript 的模块打包器,它将小段代码编译成更大更复杂的东西,例如库或应用程序。

工具rollup.png

6、shelljs:基于Node.js API 的 Unix shell 命令的可移植 (Windows/Linux/OS X) 实现。

工具shelljs.png

7、yarn:快速、可靠、安全的依赖管理工具。

工具yarn.png

Web编程知识

最后:如果想做项目工程化相关工作 commander、fs-extra、npm、yarn、shelljs 核心库基本要求必会。