华为高工手写344页高性能Java架构核心原理实战大神手册

137 阅读1分钟

市面上讲Java框架的书很多,包括Sping Boot、Spring Cloud、Kafka等,但这些书通常只会让你技术的 “量” 增长,而“质”仍处于SSM的阶段。而且互联网上并没有体系化、结构化的提升技术的“”的教材,于是我行动了起来,将我所学的架构思想与实现方式都放入本书中,将提升技术的“”的方式分享给大家。

目录章节一览

每个章节都有小目录,因为篇幅原因就不给大家全部展开看了,下面会给大家展示一下每个章节的部分内容,需要获取的小伙伴可以点此→java学习思维导图 即可获取!

内容总览

高性能Java核心知识概述

  • 高性能

  • 高并发

  • GC

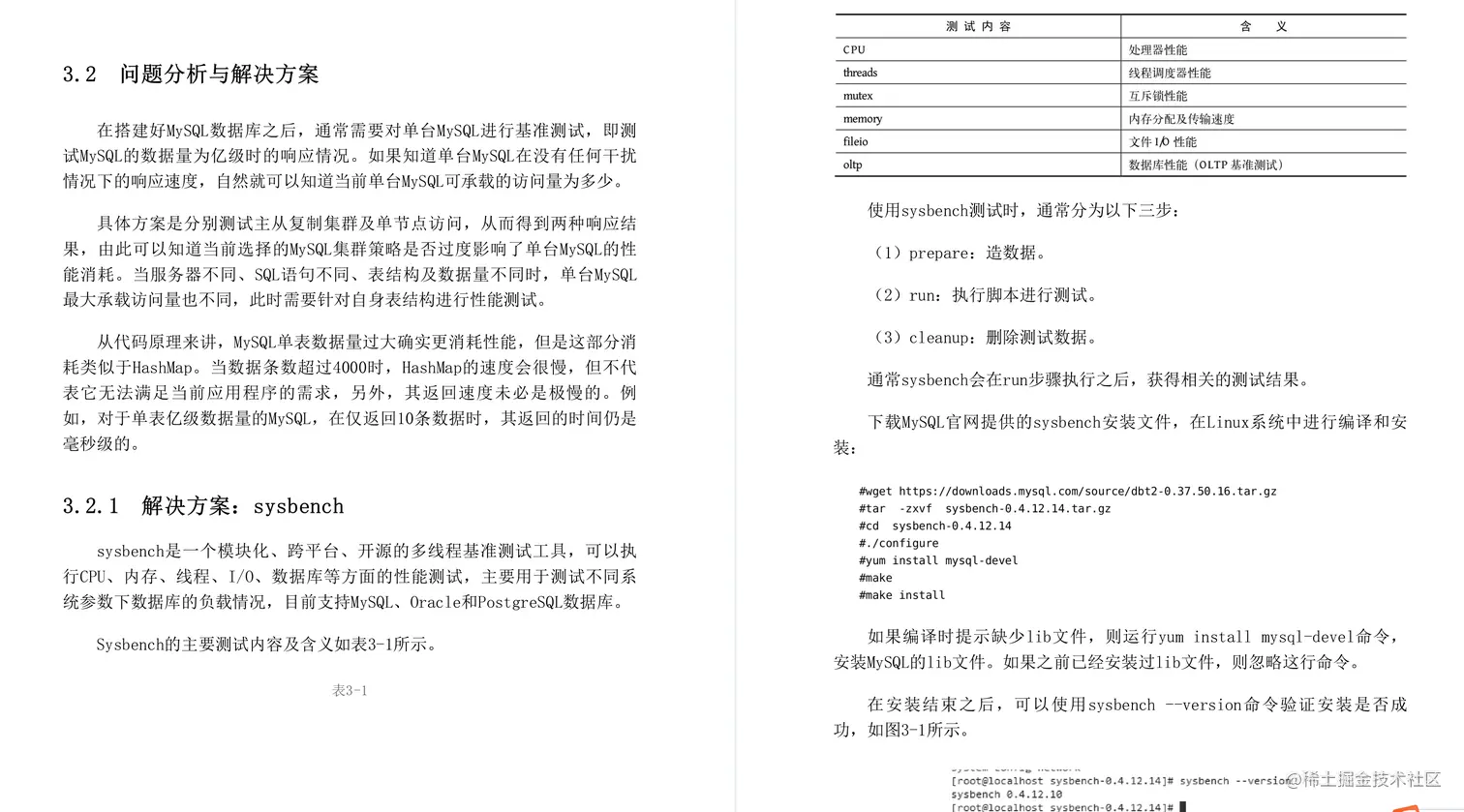
为MySQL填充亿级数据

MySQL基准测试: sysbench与mysqlslap

  • sysbench实战

  • 初次使用sysbench压测MySQL

代码单元的性能测试与优化

  • JMH实战

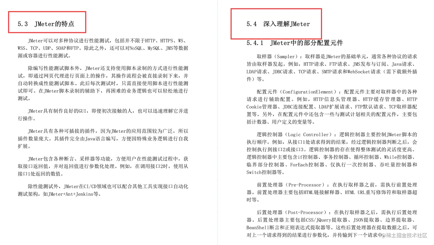
Web性能测试解决方案:JMeter

  • JMeter

  • JMeter实战

SQL优化与索引优化

  • SQL执行计划

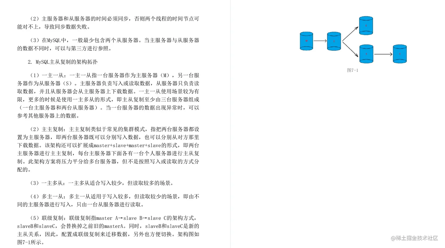
MySQL主从复制

  • MySQL主从复制原理

MySQL分库分表:MyCAT

  • MyCAT实战

MySQL性能监控解决方案:Prometheus+Grafana

堆内缓存解决方案:Java堆内缓存与Guava Cache

  • Java堆内缓存

堆外缓存与磁盘缓存解决方案:MapDB

  • MapDB实战

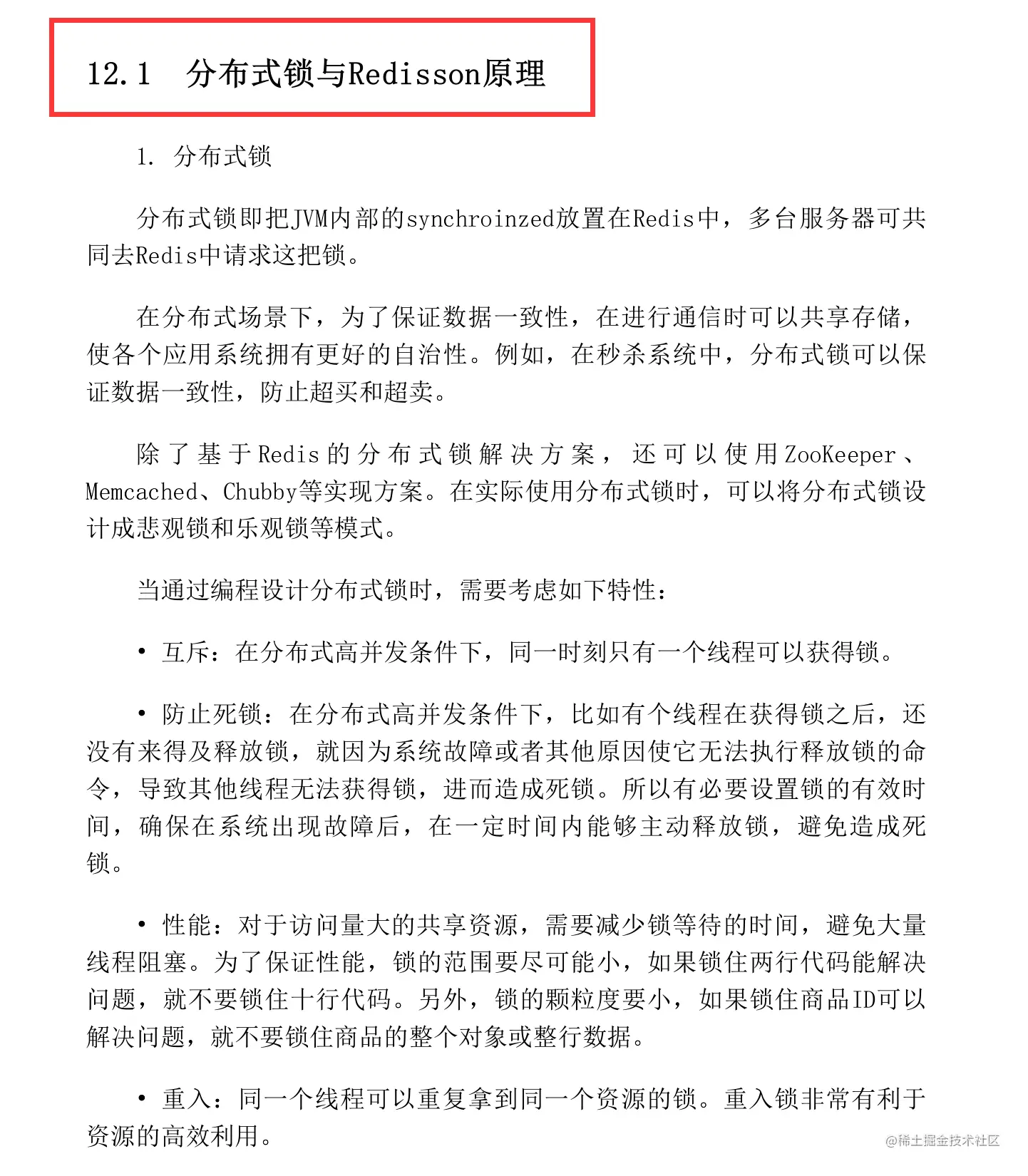
基于Redis的分布式锁解决方案: Redisson

  • 分布式锁与Redisson原理

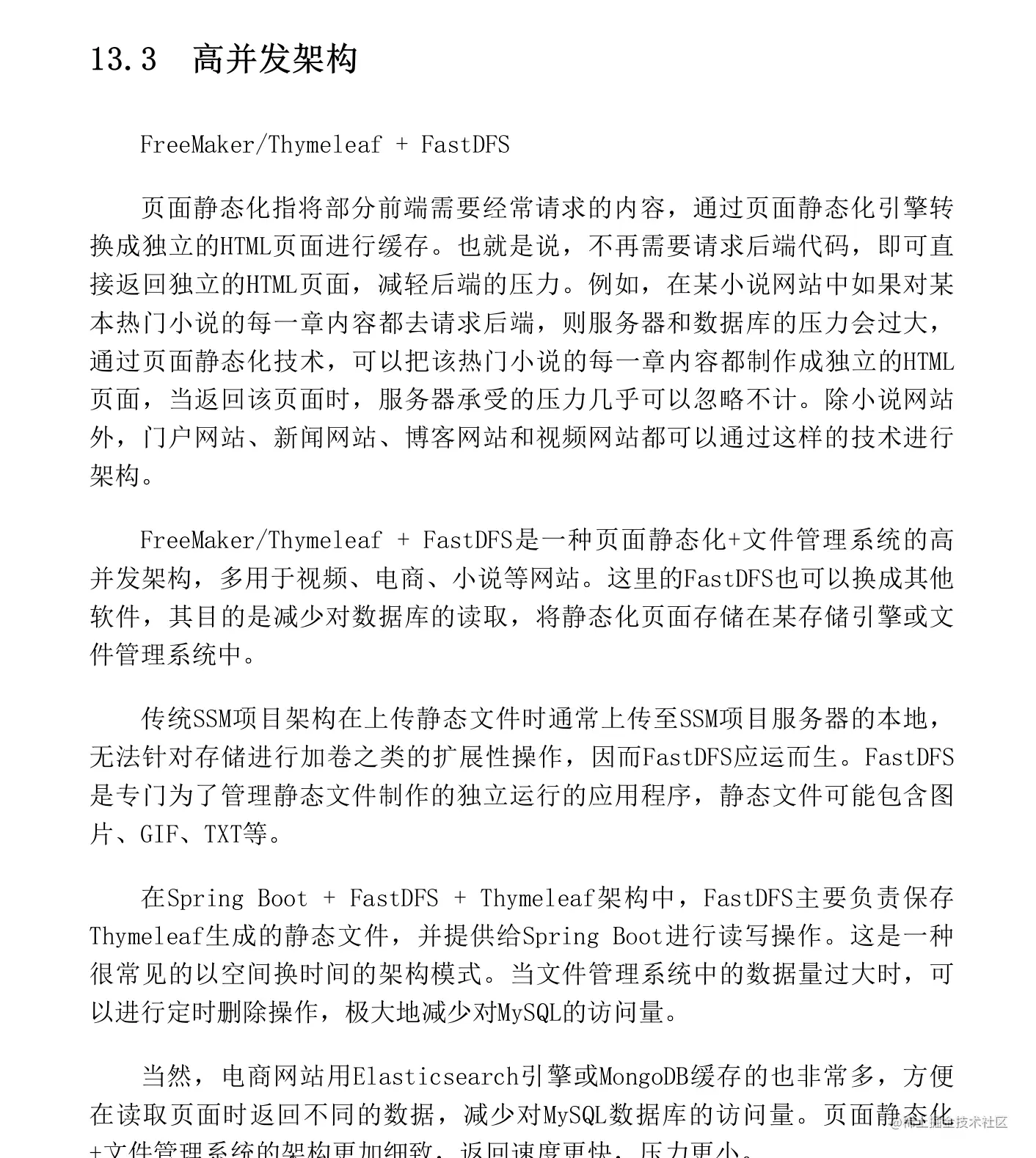
Java中的常见架构与工具

剩下的内容就不给大家做过多展示了,需要获取的小伙伴可以点此→Java核心知识点 即可获取!