2022-9-2

56 阅读1分钟

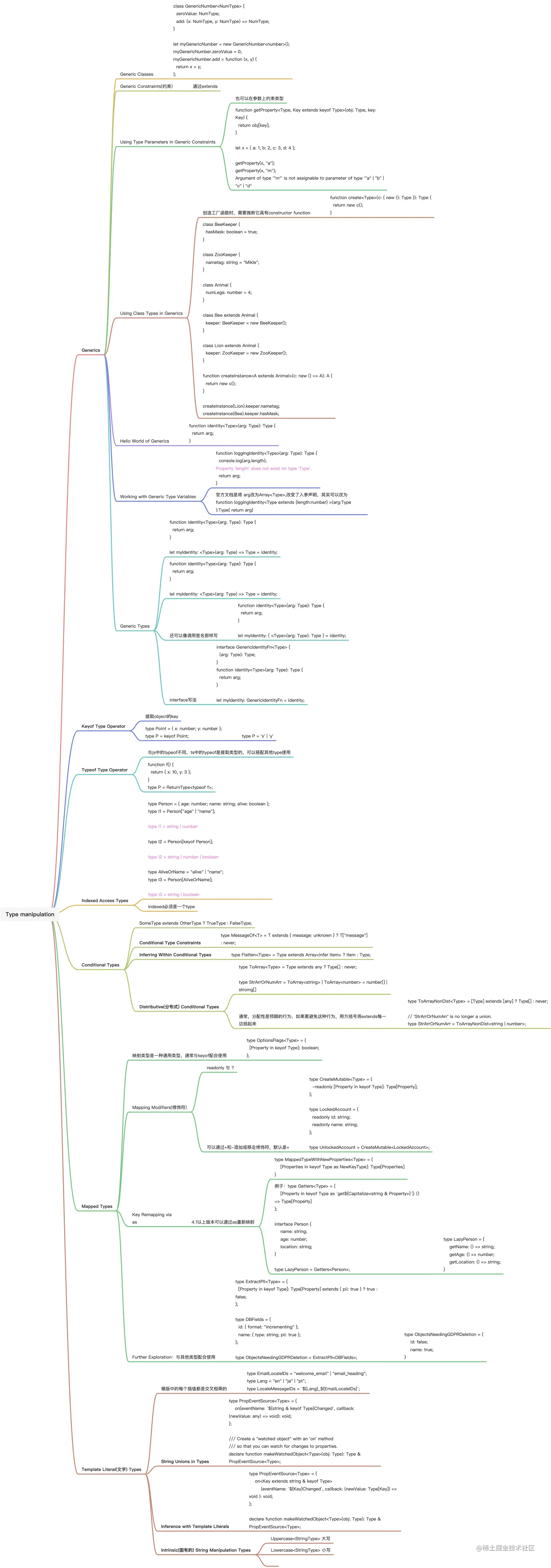
Type manipulation,用于操作type,掌握以下内容是精通ts的必经之路,后面的一些unities type也是基于这些操作封装的 yuque_diagram.jpg