深圳再当特区,引爆AI万亿市场;阿里·TTS语音合成模型;美团·AI数据库异常监测系统;面向后端开发者的CS课程;前沿论文 | ShowMeAI资讯日报

4,299 阅读8分钟

我报名参加金石计划1期挑战——瓜分10万奖池,这是我的第3篇文章,点击查看活动详情

👀日报合辑 | 📆电子月刊 | 🔔公众号下载资料 | 🍩@韩信子

📢 中国首部 AI 产业专项立法公布,深圳特区试行,万亿市场待爆发

sztqb.sznews.com/PC/layout/2…

我国首部人工智能产业专项立法《深圳经济特区人工智能产业促进条例》(以下简称《条例》)今天公布,并拟于今年11月1日起实施。为破解人工智能产品落地难问题,《条例》提出创新产品准入制度,对于国家、地方尚未制定标准但符合国际先进产品标准或者规范的低风险人工智能产品和服务,允许通过测试、试验、试点等方式开展先行先试。

据测算,中国人工智能核心产业规模已超过4000亿元。深圳将通过**建立面向产业的算力算法开放平台、定期制定并发布人工智能场景需求清单、设立人工智能伦理委员会等措施,**为促进人工智能产业发展提供精准统一的数据支撑和政策支持。

《条例》从技术角度对人工智能的概念作出了规定:利用计算机或者其控制的设备,通过感知环境、获取知识、推导演绎等方法,对人类智能的模拟、延伸或扩展。

工具&框架

🚧 『OpenHandMocap』视觉手部动作捕捉库

github.com/jinfagang/O…

ohamo 是一个视觉手部动作捕捉库,它提供快速、准确、开箱即用的 3D 手部模拟系统,并且可以使用它训练自己的模型。ohamo 本身是通过 ONNX 部署运行的,不需要依赖 PyTorch。

🚧 『DANCE』大规模深度学习单细胞基因表达分析库

github.com/OmicsML/dan…

DANCE 是一个用于大规模分析单细胞基因表达的 Python 工具箱,支持深度学习模型。它包括三个模块:单模态分析、单细胞多模态全向分析、空间分辨率的转录组学。大家可以基于它轻松构建 GNN 架构进行单细胞分析。

🚧 『KAN-TTS』阿里巴巴·训练自己的 TTS 语音合成模型

github.com/AlibabaRese…

KAN-TTS 阿里巴巴研究院开源的 TTS 文本转语音系统,可以使用它从零开始训练自己的 TTS 模型,目前支持 sam-bert 和 hifi-GAN 模型,更多模型在开发补充中。

🚧 『SurrealDB』图数据库,可扩展、分布式、协作式文档,可用于实时 Web 应用

github.com/surrealdb/s…

surrealdb.com/

SurrealDB 是一个端到端的云原生数据库,适用于网络、移动、无服务器、jamstack、后端和传统应用程序。SurrealDB 通过简化你的数据库和API堆栈来减少现代应用程序的开发时间,消除对大多数服务器端组件的需求,从而更快、更便宜地建立安全、高性能的应用程序。

SurrealDB 既是一个数据库,又是一个现代的、实时的、协作的API后端层,可以作为一个单一的服务器运行,或以高可用、高扩展的分布式模式运行——支持来自客户端设备的SQL查询、GraphQL、ACID交易、WebSocket连接、结构化和非结构化数据、图形查询、全文本索引、地理空间查询和基于权限的逐行访问。

🚧 『kawipiko』Go 写的超快静态 HTTP 服务器,聚焦低延迟高并发

github.com/volution/ka…

kawipiko是一个用Go编写的轻量级静态HTTP服务器,专注于以最低的延迟和最低的资源消耗(无论是CPU、RAM还是IO)尽可能快速有效地提供静态内容;同时支持HTTP/1(带或不带TLS)、HTTP/2和HTTP/3(通过QUIC);它可作为一个单一的静态链接的可执行文件,没有任何其他依赖。

博文&分享

👍 『Computer Science Curriculum for Backend Developers』面向后端开发人员的计算机科学课程

github.com/bootdotdev/…

boot.dev/

这是一门由 boot.dev 开发的面向后端开发人员的CS课程,通过合理的学习路径和项目练习,帮助学习者在就业市场上脱颖而出,获得更多的面试机会。课程包含以下内容:

  • Learn programming and CS basics / 学习编程和CS基础知识
  • Learn web basics / 学习网络基础知识
  • Learn backend web development / 学习后端网络开发
  • Learn DevOps / 学习 DevOps
  • Learn advanced computer science / 学习计算机科学进阶内容
  • Final capstone project / 最后的总结性项目
  • Continued learning / 继续学习

👍 『基于AI算法的数据库异常监测系统的设计与实现』

tech.meituan.com/2022/09/01/…

美团数据库平台研发组,面临日益急迫的数据库异常发现需求,为了更加快速、智能地发现、定位和止损,我们开发了基于AI算法的数据库异常检测服务。本文从特征分析、算法选型、模型训练与实时检测等维度介绍了我们的一些实践和思考,希望为从事相关工作的同学带来一些启发或者帮助。

数据&资源

🔥 『Bioinformatics training materials』生物信息学培训材料

github.com/sib-swiss/t…

🔥 『Awesome Adversarial Learning on Recommender System』推荐系统对抗性学习(攻击/防御)相关资源大列表

github.com/EdisonLeeee…

研究&论文

公众号后台回复关键字 日报,免费获取整理好的论文合辑。

科研进展

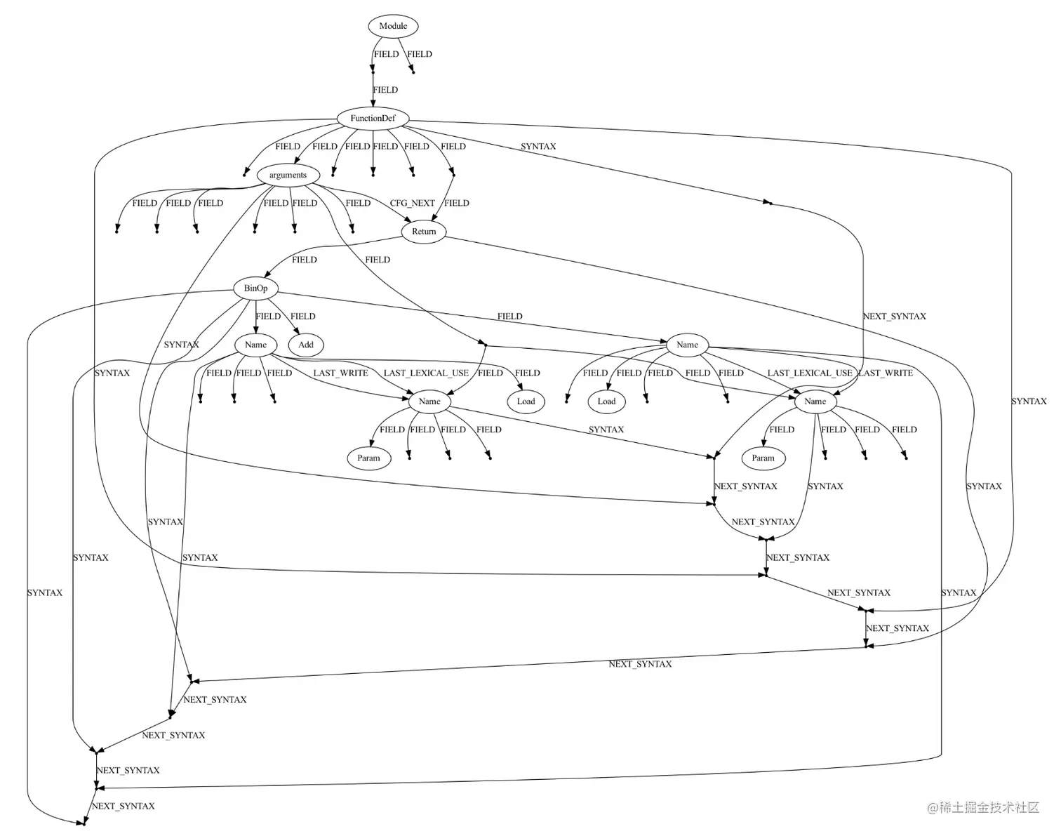
  • 2022.08.15 『图机器学习』 A Library for Representing Python Programs as Graphs for Machine Learning
  • 2022.08.20 『图神经网络』 Evaluating Explainability for Graph Neural Networks
  • 2022.08.15 『对抗攻击』 InvisibiliTee: Angle-agnostic Cloaking from Person-Tracking Systems with a Tee

⚡ 论文:A Library for Representing Python Programs as Graphs for Machine Learning

论文时间:15 Aug 2022

领域任务图机器学习

论文地址arxiv.org/abs/2208.07…

论文作者:David Bieber, Kensen Shi, Petros Maniatis, Charles Sutton, Vincent Hellendoorn, Daniel Johnson, Daniel Tarlow

论文简介:Graph representations of programs are commonly a central element of machine learning for code research./程序的图表示通常是机器学习中代码研究的一个核心要素。

论文摘要:程序的图表示通常是代码研究中机器学习的核心要素。我们介绍了一个开源的Python库python_graphs,它应用静态分析来构建适合训练机器学习模型的Python程序的图表示。我们的库允许构建控制流图、数据流图和复合 "程序图",这些图结合了程序的控制流、数据流、语法和词法信息。我们介绍了该库的能力和局限性,进行了一个案例研究,将该库应用于数以百万计的竞争性编程提交,并展示了该库对机器学习研究的效用。

⚡ 论文:Evaluating Explainability for Graph Neural Networks

论文时间:19 Aug 2022

领域任务图神经网络

论文地址arxiv.org/abs/2208.09…

代码实现github.com/mims-harvar…

论文作者:Chirag Agarwal, Owen Queen, Himabindu Lakkaraju, Marinka Zitnik

论文简介:As post hoc explanations are increasingly used to understand the behavior of graph neural networks (GNNs), it becomes crucial to evaluate the quality and reliability of GNN explanations./随着事后解释越来越多地被用来理解图神经网络(GNN)的行为,评估GNN解释的质量和可靠性变得至关重要。

论文摘要:随着事后解释越来越多地被用来理解图神经网络(GNN)的行为,评估GNN解释的质量和可靠性变得至关重要。然而,评估GNN解释的质量是具有挑战性的,因为现有的图数据集没有或不可靠的地面真相解释,对于一个特定的任务。在这里,我们介绍了一个合成图数据生成器ShapeGGen,它可以生成各种基准数据集(例如,不同的图大小、程度分布、同亲与异亲图),并伴随着地面真相解释。此外,生成不同的合成数据集和相应的真相解释的灵活性使我们能够模仿各种真实世界的应用所产生的数据。我们将ShapeGGen和几个真实世界的图形数据集纳入一个开源的图形可解释性库GraphXAI。除了具有真实解释的合成图数据集和真实世界图数据集,GraphXAI还提供了数据加载器、数据处理功能、可视化工具、GNN模型的实现以及评估指标,以便对GNN可解释方法的性能进行基准测试。

⚡ 论文:InvisibiliTee: Angle-agnostic Cloaking from Person-Tracking Systems with a Tee

论文时间:15 Aug 2022

领域任务:Adversarial Attack, Human Detection,对抗攻击

论文地址arxiv.org/abs/2208.06…

代码实现github.com/invisibilit…

论文作者:Yaxian Li, Bingqing Zhang, Guoping Zhao, Mingyu Zhang, Jiajun Liu, Ziwei Wang, JiRong Wen

论文简介:After a survey for person-tracking system-induced privacy concerns, we propose a black-box adversarial attack method on state-of-the-art human detection models called InvisibiliTee./在对人物跟踪系统引起的隐私问题进行调查后,我们提出了一种对最先进的人类检测模型的黑盒对抗性攻击方法,称为InvisibiliTee。

论文摘要:在对人物跟踪系统引起的隐私问题进行调查后,我们提出了一种针对最先进的人类检测模型的黑箱对抗性攻击方法,称为InvisibiliTee。该方法为T恤衫学习可打印的对抗模式,使穿戴者在人身追踪系统面前的物理世界中隐身。我们设计了一个角度无关的学习方案,该方案利用时尚数据集的分割和几何扭曲过程,因此产生的对抗性图案可以有效地骗过所有相机角度的人物检测器和未见的黑箱检测模型。在数字和物理环境中的实证结果表明,穿上InvisibiliTee后,人员追踪系统检测穿戴者的能力明显下降。

我们是 ShowMeAI,致力于传播AI优质内容,分享行业解决方案,用知识加速每一次技术成长!

◉ 点击 日报合辑,在公众号内订阅话题 #ShowMeAI资讯日报,可接收每日最新推送。

◉ 点击 电子月刊,快速浏览月度合辑。