10 async、await原理揭秘

1,214 阅读2分钟

前言

await、async是“语法糖”,最终编译成“状态机调用”。 async的方法会被C#编译器编译成一个类,会根据await的主要调用进行切分为多个状态,对async方法的调用会被拆分为对MoveNext的调用。 用await看似是“等待”,经过编译后,其实没有“wait”。

一.代码

1:介绍原理之前,先看一段简单的代码:

image.png

2:代码执行结果,如下所示,想必结果和大家的预期是一样的:

image.png

二.工具

研究async await使用的工具是dotPeek,注意:要勾选 show compiler-generated code。下载地址:www.jetbrains.com/decompiler/…

image.png

三.原理

也许大家都听说过,async await 是一个语法糖,编译器会生成一个状态机,那么这个状态机是什么样子,它又是怎样工作的呢?

1:通过dotPeek工具,进行反编译,会看到如下两段代码:

image.png

image.png 2:方法SetName:

在方法SetName上添加了一个状态机特性,类型是Program.d__1 在方法SetName在方法里面先实例化了一个状态机 传递参数 使用AsyncVoidMethodBuilder创建了一个builder 将状态机的状态置成-1 启动状态机

3:类d__1,我们只关注里面的核心代码IAsyncStateMachine.MoveNext(),这里包括状态机的执行逻辑:

image.png

4:介绍一下AsyncVoidMethodBuilder,否则整个过程串不起来:

通过使用AsyncVoidMethodBuilder的start方法启动状态机,那么如何启动的呢?让我们看下源码。

image.png 由此可见 ,通过Start方法,我们可以看到内部是通过调动状态机的MoveNext的方法,启动状态机的。

通过使用AsyncVoidMethodBuilder的AwaitUnsafeOnCompleted方法注册了任务完成后的回调方法,那么是如何实现的呢?让我们看下源码。

image.png 由此可见,通过调用GetCompletionAction来获取状态机的执行方法(MoveNext),并赋值给continuation,将continuation注册到awaiter的回调函数。

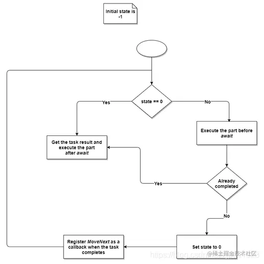
5.看一下await的执行流程图,如下所示:

image.png

四.总结

当我们使用async方法是,编译器就会生成一个状态机,在方法内部的await会做如下两件事:

1:执行await表达式

2:查看等待的方法是否完成

如果完成,则执行方法中剩余的部分 如果没有完成,当任务完成后,用回调函数来执行剩余的部分

参考文献:blog.csdn.net/zjpdd1023/a…