面试的奇葩问题(求m的n次方 最佳时间复杂度)

393 阅读2分钟

“我报名参加金石计划1期挑战——瓜分10万奖池,这是我的第2篇文章,点击查看活动详情

题目

今天卷哥去一家国际厂面试,刚坐下打完招呼面试官就问了第一个问题

面试官求m的n次方 要最佳时间复杂度

卷哥内心ps:这问的什么奇葩问题?

但是流程还是要走的

卷哥循环n次m*m的结果?

面试官眉头紧皱: 你回家等通知吧

卷哥

题解

正常循环求mn次方,时间复杂度为O(n)

假设m为3n为9,公式为:3 x 3 x 3 x 3 x 3 x 3 x 3 x 3 x 3 = 19683

在这里插入图片描述

提取重复内容( 3 * 3 ) 为基础值,那平方次数为n/2 需要额外判断n为奇数偶数,奇数得到结果值*m为最终结果。

在这里插入图片描述

如果为奇数n则时间复杂度为O(n/2-1),偶数n就是O(n/2)

代码如下:

    public int process(int m,int n){
        int index = n/2,rm = m*m,result = rm;
        for (int i = 0; i < index-1; i++) {
            result *= rm;
        }
        if (n % 2 != 0){
            result *= m;
        }
        return result;
    }

那还有没有时间复杂度更低的算法?

上面我们是固定的两个值缩减,效率固定了就是O(n/2),我们再分析一下:求平方的m值是固定的,那我们能不能不固定两个值缩减,反正值固定,每一次平方后n/2这样对数的算法效率就很快了。

但是这种情况下如果有奇数n/2后则会漏掉一次平方的过程,所以如果n奇数当前值就需要* m原始值一次。

代码如下:

    public int process(int m,int n){
        int r=1,base=m;
        while(n!=0){
            if(n%2 != 0)
                r*=base;
            base*=base;
            n/=2;
        }
        return r;
    }

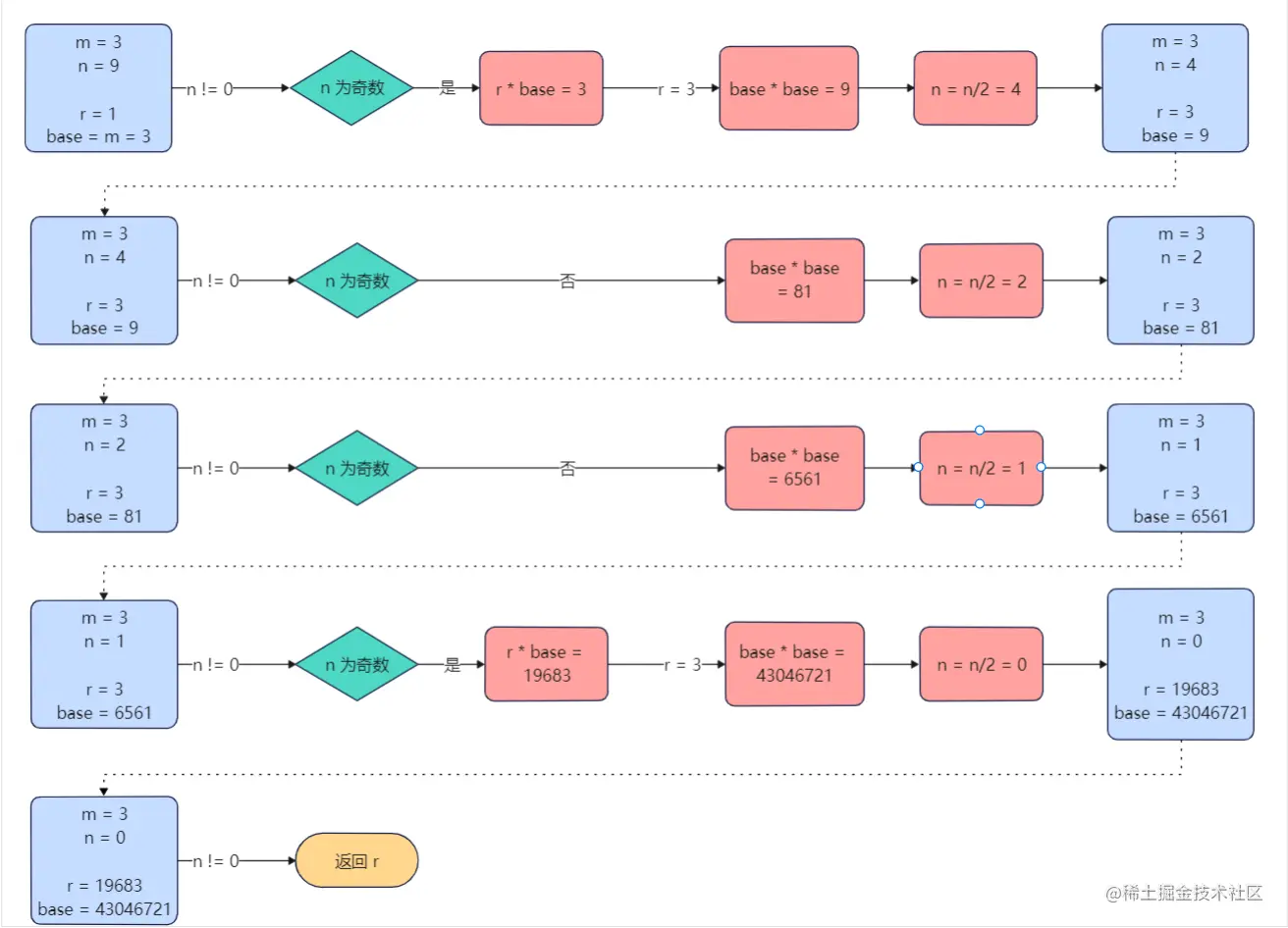
步骤图:

在这里插入图片描述

最后r x base = 19683就等同我们上图余出来一个单个m值需要与结果值进行平方

在这里插入图片描述

这种方式的时间复杂度为O(logn),相对时间复杂度更低。