手慢无!2000页的《java岗面试核心》,啃完轻松拿下大厂offer大满贯!

219 阅读13分钟

前言

2022给自己立的flag(拿下一线互联网企业offer大满贯),即使在职也一直在不断的学习与备战面试中! 不得不说程序员除了做项目之外,提升自己技能最快的方式就是 【看书!】【刷题!】 ,这里说的刷题不是无脑刷,而是要明白面试官为什么会问这个问题,以及这个问题的意义在哪里! 今天带来的是2022全新升级的 《Java岗面试核心MCA版》 ,这个版本里面不仅仅包含了面试题,还有更多的技术难点、大厂算法、实战项目、简历模板等等,全册接近1700页

先看看 《Java岗面试核心MCA版》 的大概内容:Java基础、JVM、多线程、MySQL、Spring、SpringBoot、SpringCloud、Dubbo、Mybatis、Redis、网络、Linux、MQ、Zookeeper、Netty、大数据、算法与数据结构、设计模式、项目实战、简历模板等等 由于MCA版的细节内容实在是太多了,毕竟将近2000页的文档,只能把部分知识点里面的章节挑出来介绍一下,每个章节的小节点里面都有更详细的内容!以下就是部分知识点的目录,由于平台的篇幅限制原因,子节点上的详细讲解也无法全部展示,文末有货取以下章节的所有详细知识讲解。 Java基础部分

  • Java概述
  • 基础语法
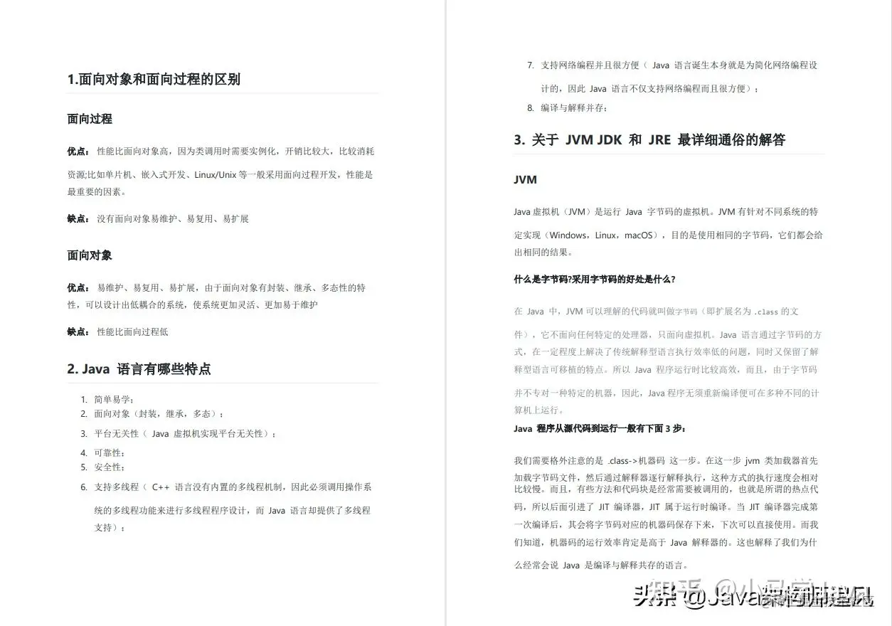
  • 面向对象
  • 类与接口
  • 变量与方法
  • 内部类
  • 重写与重载
  • 对象相等判断
  • 值传递
  • Java包
  • IO流
  • 反射
  • 常用API
  • 集合容器概述
  • Collection接口
  • HashMap
  • 多线程
  • Java异常
  • Tomcat
  • 并发编程
  • Java基础面试题

JVM 部分

  • JVM 的主要组成部分及其作用
  • 堆栈的区别
  • 处理并发安全问题
  • 内存溢出异常
  • JVM内存模型,GC机制和原理
  • 双亲委派
  • 深拷贝和浅拷贝
  • JVM性能调优
  • 线程
  • JVM内存区域
  • JVM运行时内存
  • 垃圾回收与算法
  • JAVA四种引用类型
  • GC分代收集算法VS分区收集算法
  • GC垃圾收集器
  • JAVA IO/NIO
  • JVM类加载机制
  • JVM面试高频题

多线程部分

  • 线程,程序、进程的基本概念。以及他们之间关系
  • 线程的基本状态
  • 线程的创建方式
  • 线程池原理
  • 线程的生命周期
  • 线程安全
  • volatile关键字的用法:使多线程中的变量可见
  • volatile、ThreadLocal的使用场景和原理
  • synchronized、volatile区别
  • synchronized锁粒度、模拟死锁场景
  • Java并发和并行
  • 怎么有效提高并发量
  • 进程通讯的方式:消息队列,共享内存,信号量,socket通讯等
  • 线程通讯
  • 并发、同步的接口或方法
  • 同步锁与死锁
  • 进程调度算法
  • CAS
  • AQS
  • NIO
  • 多线程面试高频题

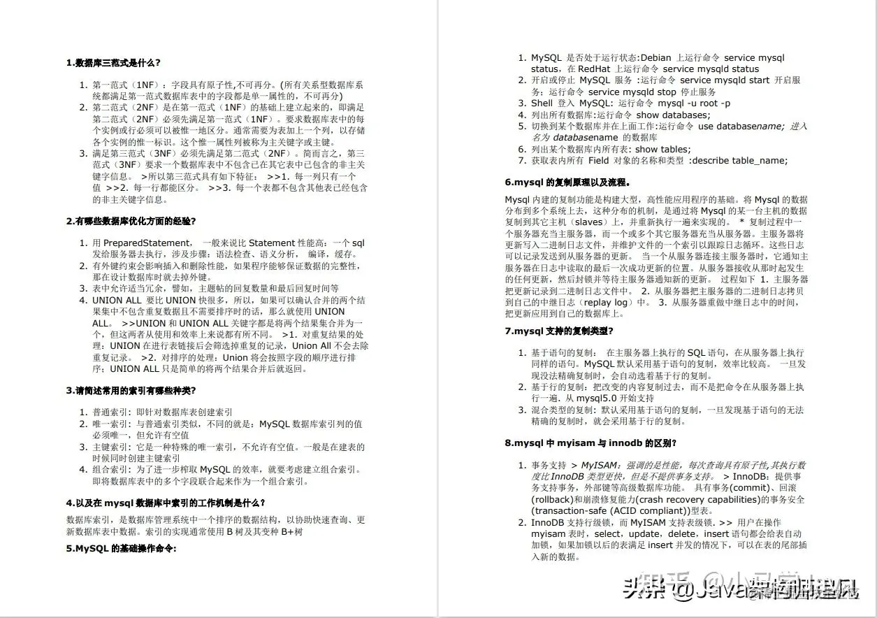
MySQL部分

  • 数据库基础知识
  • 数据类型
  • 引擎
  • 索引
  • 事务
  • 视图
  • 存储过程与函数
  • 触发器
  • 常用SQL语句
  • SQL优化
  • 数据库结构优化
  • MySQL锁:悲观锁、乐观锁、排它锁、共享锁、表级锁、行级锁
  • 分布式事务的原理2阶段提交,同步异步阻塞非阻塞
  • 数据库事务隔离级别,MySQL默认的隔离级别
  • Spring如何实现事务
  • JDBC如何实现事务
  • 分布式事务实现
  • SQL的整个解析、执行过程原理、SQL行转列
  • 红黑树的实现原理和应用场景
  • MySQL分表自增ID解决方案
  • 理解分布式id生成算法SnowFlake
  • MySQL索引背后的数据结构及算法原理
  • MVCC
  • MySQL索引原理之聚簇索引
  • 关系型和非关系型数据库区别
  • MySQL面试高频题

Spring部分

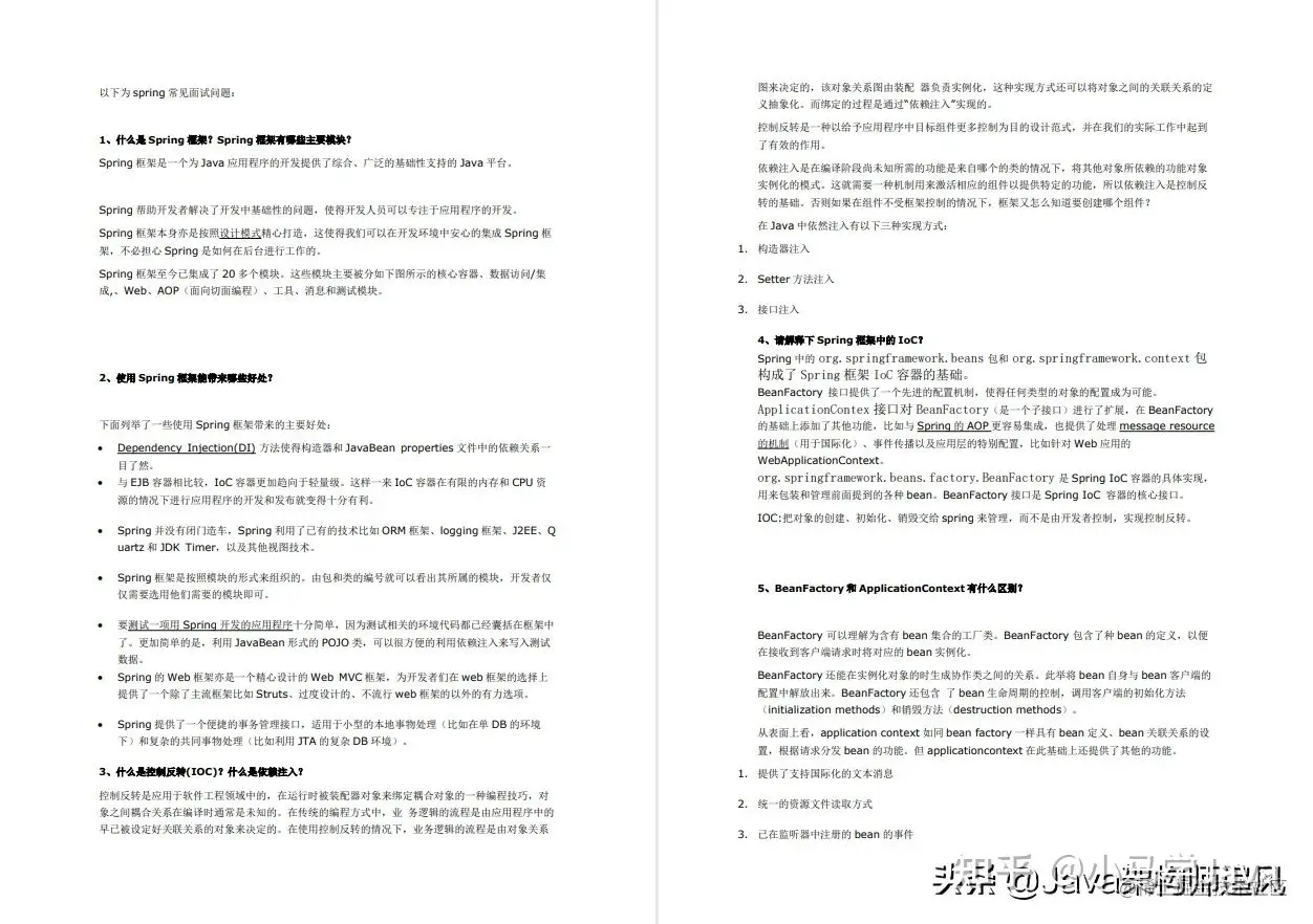
  • Spring lOC
  • Spring AOP的原理
  • Spring AOP两种代理方式
  • Spring 如何保证 Controller 并发的安全?
  • Spring 中用到哪些设计模式?
  • Spring IOC的理解,其初始化过程?
  • Spring 的事务管理
  • Spring MVC概述Spring概述
  • Spring 控制反转(IOC)
  • Spring 注解
  • Spring 数据访问
  • Spring面向切面编程(AOP)什么是AOP
  • SpringMVC 面试题
  • SpringMVC 原理
  • Spring 数据访问
  • Spring 原理
  • Spring 核心组件
  • Spring面试高频题

SpringBoot部分

  • Spring Boot概述配置
  • 安全
  • 比较一下 Spring Security 和 Shiro 各自的优缺点
  • Spring Boot 解决跨域问题
  • 监视器
  • 整合第三方项目
  • Spring Boot 实现异常处理
  • Spring Boot 特性
  • Spring Boot 原理
  • Spring Boot 实现定时任务
  • Spring Boot比Spring做了哪些改进?
  • Spring Boot热加载
  • Spring Boot设置有效时间和自动刷新缓存,时间支持在配置文件中配置
  • hibernate和ibatis的区别
  • 讲讲mybatis的连接池
  • Spring Boot经典面试题

SpringCloud部分

  • 什么是Spring Cloud
  • 为什么需要学习Spring Cloud
  • Spring Cloud发展前景
  • Spring Cloud对比下Dubbo,什么场景下该使用Spring Cloud?
  • Spring Cloud熔断机制介绍
  • CAP原理和BASE理论
  • 分布式事务、分布式锁
  • 设计目标与优缺点
  • 整体架构
  • Spring Cloud Config
  • Spring Cloud Netflix
  • Spring Cloud Bus
  • Spring Cloud Sleuth
  • Spring Cloud Stream
  • Spring Cloud Task
  • Spring Cloud OpenFeign
  • Spring Cloud的版本关系
  • SpringBoot和SpringCloud的区别?
  • 服务注册和发现是什么意思?Spring Cloud 如何实现?
  • 负载平衡的意义什么?
  • 什么是 Hystrix?它如何实现容错?
  • 什么是 Netflix Feign?它的优点是什么?
  • Spring Cloud断路器的作用
  • Spring Cloud面试题


Dubbo部分\

  • 基础知识
  • 架构设计
  • 注册中心
  • 集群配置
  • 通信协议
  • 设计模式
  • 运维管理
  • SPI
  • 分布式系统原理
  • Dubbo完整的一次调用链路介绍
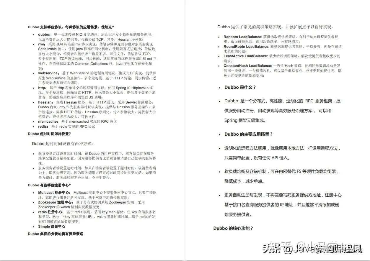
  • Dubbo支持几种负载均衡策略?
  • Dubbo 支持哪些协议,每种协议的应用场景,优缺点?
  • Dubbo超时时间怎样设置?Dubbo有些哪些注册中心?
  • Dubbo 集群的负载均衡有哪些策略Dubbo是什么?
  • Dubbo的主要应用场景?Dubbo的核心功能?Dubbo的核心组件?
  • Dubbo 服务注册与发现的流程?
  • Dubbo 的架构设计?
  • Dubbo框架设计—共划分了10个层:Dubbo的服务调用流程?
  • Dubbo支持哪些协议,每种协议的应用场景,优缺点?
  • Dubbo有些哪些注册中心?
  • 为什么需要服务治理?
  • Dubbo 与 Spring 的关系
  • Dubbo 和 Dubbox 之间的区别
  • Dubbo 和 Spring Cloud 的关系
  • Dubbo 和 Spring Cloud 的区别

Mybatis部分

  • JPA原理
  • MyBatis简介
  • Mybatis 缓存
  • Mybatis的一级缓存原理(sqlsession级别)
  • MyBatis缓存
  • MyBatis数据源与连接池
  • MyBatis的解析和运行原理
  • Spring MVC运行流程
  • 什么是MyBatis?
  • 讲下MyBatis 的缓存
  • Mybatis 是如何进行分页的?分页插件的原理是什么?
  • 简述 Mybatis 的插件运行原理,以及如何编写一个插件?
  • 为什么说 Mybatis 是半自动 ORM 映射工具?它与全自动的区别在哪里?
  • MyBatis 与 Hibernate 有哪些不同?
  • MyBatis 的好处是什么?
  • 简述 Mybatis 的 Xml 映射文件和 Mybatis 内部数据结构之间的映射关系


Redis部分\

  • Redis概述
  • 数据类型
  • 持久化
  • 过期键的删除策略
  • 内存相关
  • 分区
  • 分布式问题
  • 其他问题
  • 消息中间件如何保证消息的一致性
  • 如何进行消息的重试机制?
  • Redis数据类型
  • Redis集群如何同步
  • Redis的数据添加过程是怎样的:哈希槽
  • Redis的淘汰策略有哪些
  • Redis集群基础
  • Redis Cluster主从模式
  • Redis为什么这么快?
  • Redis采用多线程会有哪些问题?
  • Redis支持哪几种数据结构Redis跳跃表的问题
  • Redis是单进程单线程的,如何能够高并发?
  • Redis如何使用Redis实现分布式锁?
  • Redis分布式锁操作的原子性,Redis内部是如何实现的?

网络部分

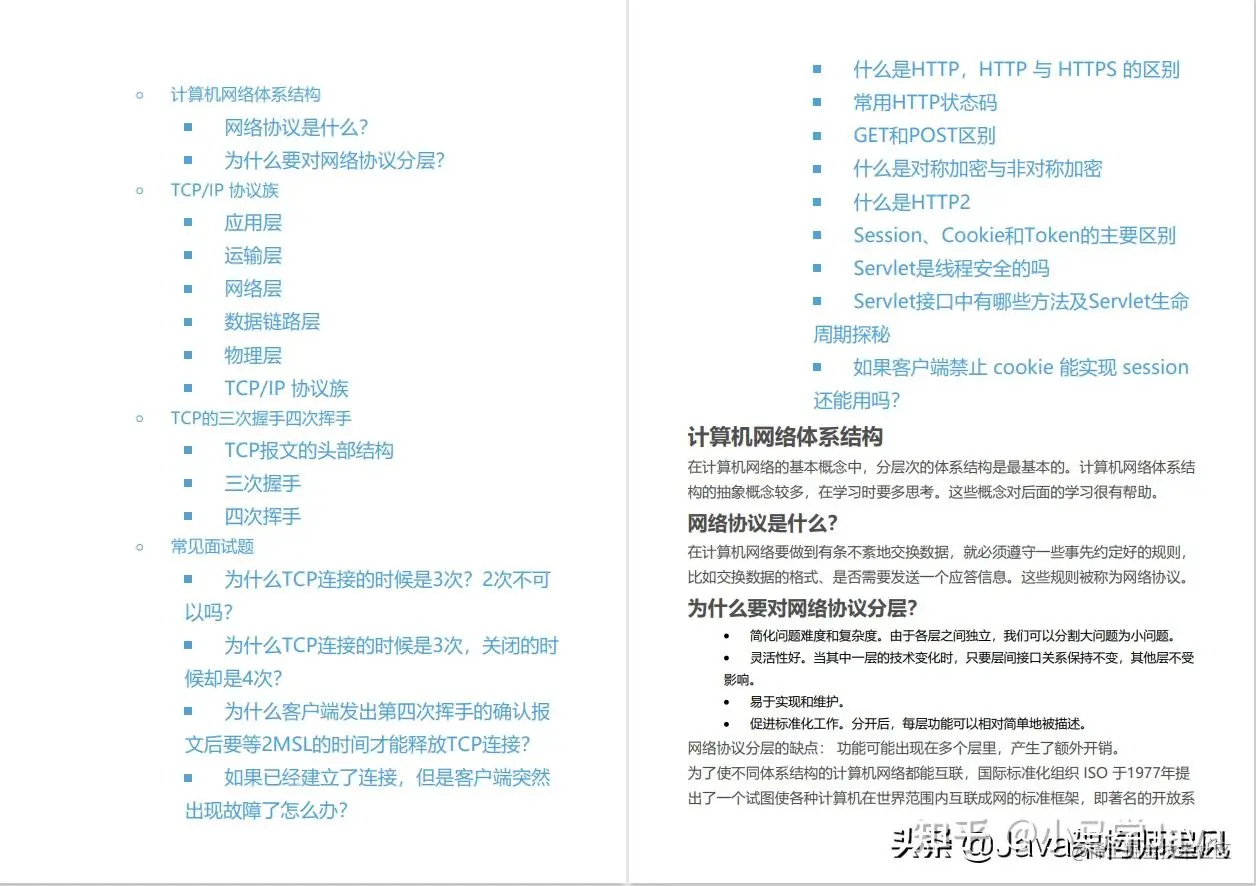
  • 计算机网络体系结构
  • TCP/IP四层体系结构
  • TCP/IP协议族常见面试题
  • Socket通信,以及长连接,分包,连接异常断开的处理
  • http中,get post的区别
  • HTTP报文内容
  • 说说浏览器访问,经历了怎样的过程
  • HTTP协议、HTTPS协议,SSL协议及完整交互过程
  • Ping过程原理详解
  • TCP/IP协议详解笔记——ARP协议和RARP协议
  • DNS域名解析的过程
  • Http会话的四个过程
  • 网络7层架构
  • TCP/IP原理
  • TCP三次握手/四次挥手
  • HTTP原理
  • CDN原理RPC
  • Znode有四种形式的目录节点
  • 负载均衡
  • 四层负载均衡vs七层负载均衡
  • 负裁均衡算法/策略
  • LVS
  • Keepalive
  • Nginx反向代理负载均衡


Linux部分\

  • 什么是Linux
  • Unix和Linux有什么区别?
  • 什么是Linux内核?
  • Linux的基本组件是什么?
  • Linux的体系结构
  • BASH和DOS之间的基本区别是什么?
  • Linux开机启动过程?
  • Linux系统缺省的运行级别?
  • Linux 使用的进程间通信方式?
  • Linux 有哪些系统日志文件?
  • Linux系统安装多个桌面环境有帮助吗?
  • 什么是交换空间?
  • 什么是root帐户什么是LILO?
  • 什么是CLI?
  • 什么是GUI?
  • 开源的优势是什么?
  • GNU项目的重要性是什么?
  • 磁盘、目录、文件
  • 安全
  • Shell
  • 磁盘管理命令cd命令
  • swap分区
  • overcommit_memory
  • Linux系统下查看CPU、内存负载情况
  • 经典面试题


消息中间件部分\

  • 为什么使用MQ?
  • 消息队列有什么优缺点?
  • RabbitMQ有什么优缺点?
  • 你们公司生产环境用的是什么消息中间件?
  • Kafka、ActiveMQ、RabbitMQ、RocketMQ有什么优缺点?
  • MQ有哪些常见问题?如何解决这些问题?
  • 什么是RabbitMQ?
  • Rabbitmq的使用场景
  • RabbitMQ基本概念
  • RabbitMQ的工作模式
  • 如何保证RabbitMQ消息的顺序性?
  • 消息如何分发?
  • 消息怎么路由?
  • 消息基于什么传输?
  • 如何保证RabbitMQ消息的可靠传输?
  • 如何保证消息不被重复消费?或者说,如何保证消息消费时的幂等性?
  • 设计MQ思路
  • 消息中间件如何保证消息的一致性如何进行消息的重试机制?
  • 传递保证语义
  • 生产者的"Exactly once"语义方案
  • 消费者的"Exactly once"语义方案
  • ISR集合
  • 请说明什么是Apache Kafka?
  • 请说明什么是传统的消息传递方法?
  • 请说明Kafka相对传统技术有什么优势?
  • 在Kafka中broker的意义是什么?
  • Kafka服务器能接收到的最大信息是多少?
  • 解释Kafka的Zookeeper是什么?我们可以在没有Zookeeper的情况下使用Kafka吗?
  • 解释Kafka的用户如何消费信息?
  • 解释如何提高远程用户的吞吐量?

Zookeeper部分

  • ZooKeeper是什么?
  • ZooKeeper提供了什么?
  • Zookeeper文件系统
  • Zookeeper怎么保证主从节点的状态同步?
  • 四种类型的数据节点Znode
  • Zookeeper Watcher机制-数据变更通知
  • 客户端注册Watcher实现
  • 服务端处理Watcher 实现
  • 客户端回调Watcher
  • ACL权限控制机制
  • Chroot特性
  • 会话管理
  • 服务器角色
  • Zookeeper 下 Server 工作状态数据同步
  • zookeeper是如何保证事务的顺序—致性的?
  • 分布式集群中为什么会有Master主节点?
  • ZK节点宕机如何处理?
  • Zookeeper有哪几种几种部署模式?
  • Zookeeper 的java客户端都有哪些?
  • Chubby 是什么,和zookeeper 比你怎么看?
  • 说几个zookeeper '常用的命令。
  • ZAB和Paxos算法的联系与区别?
  • Zookeeper的典型应用场景Zookeeper都有哪些功能?
  • 说一下Zookeeper的通知机制?
  • Zookeeper和 Dubbo的关系?
  • Zookeeper集群之间如何通讯
  • Zookeeper面试题

Netty部分

  • Netty简介
  • Netty高性能设计
  • Netty架构设计
  • Netty面试题
  • Netty是什么?
  • Netty特点是什么?
  • Netty的优势有哪些?
  • Netty的应用场景有哪些?
  • Netty高性能表现在哪些方面?
  • BIO、NIO和AIO的区别?
  • NIO的组成?
  • Netty的线程模型?
  • TCP粘包/拆包的原因及解决方法?
  • 什么是 Netty 的零拷贝?
  • Netty 中有哪种重要组件?
  • Netty 发送消息有几种方式?
  • 默认情况 Netty 起多少线程?何时启动?
  • 了解哪几种序列化协议?
  • 如何选择序列化协议?
  • Netty支持哪些心跳类型设置?
  • Netty和Tomcat的区别?
  • NIOEventLoopGroup源码?
  • Netty 原理
  • Netty RPC 实现
  • Netty经典面试题

大数据部分

  • Hadoop
  • SPARK 概念
  • SPARK 核心架构
  • SPARK 核心组件
  • SPARK 编程模型
  • SPARK 计算模型
  • SPARK 运行流程
  • SPARK RDD流程
  • SPARK RDD
  • Storm
  • 集群架构
  • YARN
  • 负载均衡的原理
  • 六大Web负载均衡原理与实现
  • http重定向
  • DNS负裁均衡
  • 反向代理负载均衡
  • IP负载均衡(LVS-NAT)
  • 直接路由(LVS-DR)
  • IP隧道(LVS-TUN)
  • Tomcat并发
  • Exchange类型
  • base概念
  • 列式存储
  • Hbase核心概念
  • Hbase核心架构
  • Hbase的写逻辑
  • HBase vs Cassandra
  • CLH队列


算法与数据结构部分\

  • 红黑树
  • 红黑树在STL上的应用
  • AVLtree
  • 二叉搜索树
  • 红黑树的定义
  • B树定义
  • B+树
  • Trie树((字典树)
  • 贪心算法和动态规划的区别
  • BitMap从字面的意思
  • Bitmap应用
  • Bitmap排序复杂度分析
  • BitMap算法流程
  • BitMap算法评价
  • 七大查找算法
  • —致性算法
  • JAVA算法
  • 数据结构
  • 加密算法
  • 顺序查找
  • 二分查找
  • 插值查找
  • 斐波那契查找
  • 树表查找
  • 分块查找
  • 哈希查找


项目实战部分(完整项目白皮书+视频+源码)\

  • 日志
  • Slf4j
  • Log4j
  • LogBack
  • 以网约车为例,切入分布式项目
  • 互联网高并发项目需求分析
  • 高并发场景业务漏洞,正确理解技术赋能业务
  • 实际生产项目中高并发微服务架构设计
  • 合理制定业务架构图支持高并发和扩展性挑战
  • 如何在项目开发中沉淀中台能力
  • 项目拆解技术选型以及技术架构图
  • 网约车业务中的派单功能设计
  • 网约车中开放平台接口设计
  • CAP定理在实际生产中的应用
  • 网约车中数据—致性的保障上:分布式锁
  • 网约车中数据—致性的保障上:分布式事务

设计模式部分

  • 单例模式
  • 工厂模式
  • 抽象工厂模式
  • 建造者模式
  • 原型模式
  • 适配器模式
  • 装饰器模式
  • 代理模式
  • 中介者模式
  • 命令模式
  • 责任链模式
  • 策略模式
  • 迭代器模式
  • 组合模式
  • 观察者模式
  • 门面模式
  • 备忘录模式
  • 访问者模式
  • 状态模式
  • 解释器模式
  • 享元模式
  • 桥梁模式
  • 模板方法模式

最后

由于篇幅有限,更多更详细的内容无法一一展示,只能把部分的内容粗略的介绍一下(毕竟将近两千页的文档),下面是部分的内容截图 今天带来的这份2022全新升级版的 《Java岗面试核心MCA版》 ,希望能够也对大家有所帮助!有需要的小伙伴可以评论区点击【Java面试】即可!!感谢支持!!