聊聊实际使用的电源转化电路,分享一些不同场合下的转3.3V电路

2,728 阅读19分钟

本文已参与「新人创作礼」活动,一起开启掘金创作之路。

工作这么多年,产品也设计了不少,依然在有些特殊的场合上会在转3.3V电路上花一些时间,
还是决定把一些常用的使用过的电路记录一下,希望能够抛砖引玉,得到一些新的好的实用方案
......  by 矜辰所致

前言

本文算是记录,根据自己经验把使用过的一些电路记录下来,常见的使用起来稳定的电路就当做分享,其实可能大家都在用,不常见的使用过的就当做给自己做个笔记,以后需要用到直接来博文查找,省的以后再需要用到的时候去找以前的项目。

强调一下,电源的转换都是使用LDO 或者 DC/DC 方案,并不存在实验性质的自己搭建一个转化电路,这里的目的是实际应用的记录! 因为主要是记录,也不存在理论详细分析,比如纹波、噪声、频率等等这些细节的东西。

一、电源转化基本考虑要素

我们直接从实际应用出发,先把电源转化的一些基本需要考虑的事项简单说明一下,以下几点完全是自己在产品设计中会考虑的几个方面,不保证全面,只能作为参考。

1、电压

电压当然是第一直观要素,写本文的目的也是方便自己和大家在以后不同的差压情况下能够更加快速的定下自己的方案。

目前常见的单片机系统大多都 3.3V供电,所以我们主要就围绕着如何产生3.3V的电压来讨论。

1.1 最大输入电压

输入电源可能有 5V 、9V 、 12V 、24V甚至更高。

首先方案输入电压定下来以后那么在选择电源转换芯片的时候第一个关注的点就是 最大输入电压,那么我们选型的时候首先就需要注意一下芯片手册上给出的DC input Voltage(最大输入电压)。

我这里以 HTC 型号: LM1117S-3.3 资料为例:

在这里插入图片描述

1117的输入居然能够达到 20V = =!为什么会这么感叹一下,后面会说明。

通过这个参数,我们可以选中很多很多备选的芯片。

最大输入电压是首先需要注意的参数,却又是实际使用中最“弱小”的参数,就像悬崖边的围栏,他在那里保护着你的安全,但是正常人永远不会想着(也不建议)跑那边上去转悠!

一般来说,DC/DC芯片比LDO 能够支持的输入电压更大。

1.2 压差

相比输入电压,Low Dropout Voltage 压差这个概念一般会被人忽略,这个概念是什么意思呢?

就是说你要产生想到的输出电压,输入电压与输出电压是必须具备一定的差值,就是输入电压至少要比输出电压大多少的意思。

以 HTC 型号: LM1117S-3.3 资料为例:

在这里插入图片描述

上图中的Low Dropout Voltage 在输入1A电流的时候是1.2V,意思就是我们假设输出3.3V, 那么他的输入电压至少要在 4.5V 以上,如果输入电压4.0V,那么就很有可能出问题,得不到我们想要的3.3V。

这个问题虽然不经常遇到,但是博主还确实遇到过,很早的时候有一次在使用24V转5V,然后5V转3.3V 的普通电路中,在5V的出口加了一个二极管,为了起一定的保护作用,最开始使用的不是肖特基二极管,直接用了一个4148,那么压降在0.7V以上,所以导致 5V 转3.3V电路不正常 = =!后来换成肖特基二极管,使得压降没那么大,才解决问题!简单容易出问题啊!

压差在一般实际使用中遇到的问题并不多,因为方案一般都是给定好了标准的输入值,只有在一些特殊的低压环境中,还要得到更精确的电压,比如3.3V转成3.0V, 3.3V转成2.5V之类的特出情况才会遇到。

一般来说,LDO的Low Dropout Voltage 比 DC/DC 的小得多。

2、电流

电流,主要说的是负载电流,你的方案中转成3.3V以后,后面需要连接多大的负载。

比如一个STM32F103的最小系统,加上一些普通,是普通的!的外围电路,说大大一点 几十mA 也顶天了。

除了所选择的MCU,一些普通的阻容可以不用计算得那么仔细,如果你接了的传感器,在传感器资料里面有注意事项会特意说明功耗问题,如果的低功耗的传感器,也不用那么在意。总的来说就是注意所有选择的元器件的功耗,加起来差不多大概就是你负载的功耗,但是实际上一般不会算那么仔细,注意一些特殊的大功率的器件就可以了。

大概计算了负载的功耗,就是需要多大的电流。我们选型的时候首先就需要注意一下芯片手册上给出的Output Voltage中的Io(输出电压中的输入电流)。

我这里以 HTC 型号: LM1117S-3.3 资料为例(注意图中Condition,不同的条件结果不同):

在这里插入图片描述

通过这个参数,我们又可以在备选的的芯片中筛选出一批。

讲到这里,必须补充一个重要的点,就是电路设计一般都要有冗余!!! 学会放量是一个好的习惯,电压和电流都是如此! 打个比方,输入电压12V,建议选择的芯片最大输入电压大于12V(在一定范围内越大越好),负载100mA,建议选择的芯片的输出电流大于100mA(在一定范围内越大越好)。

根据负载电流选择合适的芯片,是保证电路能够正常工作的重要一点,另外电流大小和电路的发热是有直接联系的,电流越大发热也越大(功率越大),那么在电路设计的时候要多考虑散热。

一般来说, DC/DC 的输出电流会比 LDO 大。

3、实际电路大小

实际的应用中,电源转换部分电路占用的实际电路大小是很重要的,如果PCB面积足够大,那么对于工程师来说,应该是得心应手,有种随心所欲的感觉!

但是当实际分需求整体的PCB面积不够大的时候,这是最考验工程师的时候了!

影响实际电路大小的因素有两个:

1、电源转换芯片的大小(芯片封装)

下图是我截取了通用的 LDO 的封装型号,DC/DC的没有列出来,因为相对来说DC/DC封装多一些复杂一下,下面的型号都是有对应大小的尺寸,在选型的时候,手册中也会告诉你。

在这里插入图片描述

一般来说,你选择的芯片的型号名称就 会包含封装信息(除非这款芯片只有一种型号),这里还是以以 HTC 型号: LM1117S-3.3 资料为例:

在这里插入图片描述

2、电源转换芯片的电路

影响实际电路大小还有芯片的使用电路,一般来说LDO芯片的简单些,入口电容,出口电容即可,DC/DC的复杂一些,需要电感之类。 所以使用DC/DC 方案的情况,周围的电路会比使用LDO的一般来说复杂一些,所以所需要的占用的PCB的面积也会相对大一些!

在芯片介绍里面,有芯片的推荐使用电路 TYPICAL APPLICATION CIRCUIT,以 HTC 型号: LM1117S-3.3 资料为例:

在这里插入图片描述

实际电路大小,一般来说!!!转换芯片越大,电路越大,散热越好,只要散热好了,产品整体就越稳定了 ,再次强调是一般来说 !!!
如果说,实在是不能选更大型号的芯片,那么在允许的范围内,一定要做好散热处理,因为这种情况相对来说发热会多一些!

一般来说, DC/DC的电路比 LDO更复杂,占用PCB面积更大。但相应的,从各方面来说他的散热比LDO 更好处理。

4、成本

成本,没什么好说的,就是芯片价格!一般来说,大厂国外的芯片价格更贵,国内的话价格便宜。

成本不能不考虑,但是也不能舍本求末!

我听老人讲过:国外的芯片的参数写出来,就放心的去用,他们的参数是根据批次测试的最差结果写的,而国内的芯片参数,使用的时候需要打个折,他们的参数是根据批次测试最好的结果写的,良心厂家可能是根据平均参数写的。 = =!(老人说的,不是我说的,给大家个参考)

一般同一个芯片信号,就拿我举例子的1117来说,TI有,AMS有,HTC有,国内也有很多厂家做。参数会有些许差异,如下图:

在这里插入图片描述

成本的考虑我的建议是,如果是本来就便宜的芯片,比如1117,1块多钱的,选贵一点国外大厂的即便翻倍也无所谓,但是有的电源转化芯片国外的很多都10多块甚至更贵的,我们或许(是或许)可以找找国内的或者可以替代的方案或者折中的选个中等价格的一般知名厂家的。

一般来说,DC/DC 方案成本会比 LDO的更高!

5、LDO还是 DC/DC

老生长谈的问题,选择 LDO 还是 DC/DC。在前面的要素最后我都说明了一下一般情况下 DC/DC 方案和LDO方案的比较。

这个问题网上有很多博文,都针对性的探讨过,多余的话不说,理论的东西大家多看看文章。

我只讲讲在实际中我是如何选择 LDO 还是 DC/DC的,仅供参考:

  • 5V转3.3V,3.3V转1.8V,5V转1.8V, 这种5V内的转换,我会毫无疑问的选择LDO!
  • 24V转5V,24V转3.3V,超过12V的转换,我会毫无疑问的选择 DC/DC!
  • 12V转3.3V、12V转5V,这是实际中会让我头疼的,实际中我使用过LDO,也用过DC/DC。 这要根据实际情况来讲,具体的请看下面章节的实际电路部分。

从上面看来我的使用经验是,大电压输入,压差大用DC/DC,小电压,压差小用LDO, 电压处于中间阶段,就头疼的看实际情况决定 = =!(小玩笑,确实得看实际需求)

6、能耗与散热

前面的要素中我们说的电压,电流,电路大小,LDO还是DC/DC,综合来说,最后脱离不了散热这个话题。热量产生的来源有2个(有问题请指正):

  1. 负载的消耗 电路中的所有负载本身都有一定的功耗,有功耗就会发热,这部分是不可避免的。不管用何种方案,都是必须消耗的能量。
  2. 电源转换产生的能量消耗 在我们电源转换的过程中,有一个概念叫做转换效率! 转换效率越高,能量的消耗就小,因为电源转换消耗的能量是纯浪费,这些浪费的能费,光浪费还不是最要紧的,要紧的是这些浪费的能量是靠热量的形式浪费出去的。就是效率越低,热量越大,一般电子产品都不喜欢高温。所以这里能使得效率高一点,尽量使得效率高一点。 在超过12V转3.3V的区域,DC/DC方案相比LDO方案来说,效率高得太多了,发热相对来说也没那么明显,对产品的长期稳定的工作十分重要。

在设计电源转换电路的时候,尽量使得效率高一点,浪费可耻!而且这种浪费对我们的产品有害无益! 我是很讨厌能量的纯浪费,所以在有些两者皆可用的场合,宁愿有些地方用贵一点的复杂一点的DC/DC,也不会想着用简单的LDO。(偏激了,其实还是要看场合!不要像我这么偏激)

7、货期

货期是什么鬼? 别说,虽然这个与技术无关,但是这是现实不得不考虑的一个因数,货期表面上指的是产品的采购后的交货期,实际上这里我说的是指我们选中了一个芯片后 产品供货的稳定性。

近几年疫情的原因,电子元器件的产能大打折扣,很多芯片元器件时不时就缺货,涨价……做产品设计的时候产品供货的稳定性,不得不作为一个考虑的因数,否则到头来痛苦的还是自己,改方案!

说简单的,就是产品设计选型的时候必须选择大众一点的,常用一点的,不是客户指定(一般客户也不会指定这个)不要选那些冷门,小众的用的人少的型号。

二、不同场合下的方案

下面我会放一些自己常用的方案,大部分方案都是简单常用的,前面一顿操作猛如虎,一看战绩不会芭比Q了吧! = =!

2.1 5V转3.3V

根据前面的介绍,在5V转3.3V的实际使用中,我都是使用的LDO。用的方案有如下:

1117系列

1117上文中提到的型号,不同厂家的前缀可以能不太一样AMS1117,LM1117等,前面在将成本低的时候上过1117的图。

1117有一个好处就是,我认为他永远不会缺货!

方案电路图如下:

在这里插入图片描述

如果是3V转1.8V 5V转1.8V,其实和5V转3.3V差不多,1117-1.8V 就是一个很好的可选方案。

方案实物图如下:

在这里插入图片描述

方案总结,经典方案,永不缺货!

RT9169

RT9169以前同事推荐过,好像也是很经典的系列,但是我还真没用过,可能是因为最近缺货,而且替代品种类也多,而且5V转3.3V没有特别需要注意的,请原谅我用手册凑个数:

在这里插入图片描述

方案电路图如下:

在这里插入图片描述

方案总结,个人认为一般般,现在还缺货了

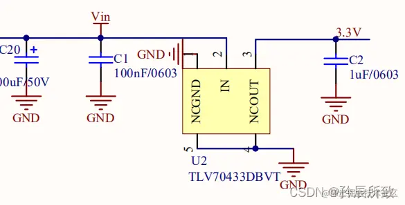
TLV70433

当初接触到TLV70433,还是刚工作不就(10年前),当时某国企选型的时候就得找大厂的,当时设计一个小设备,又想做得小,又想支持高电压,然后在 TI 的选型官网筛选了一段时间,觉得这个芯片不错,这么小,居然支持24V,然后就觉得很厉害。当时做产品的参数还写的可以支持24V输入呢= =!

实际上用这个来做5V转3.3V有点浪费,因为有点贵!而且疫情后开始缺货!

在这里插入图片描述 方案电路图如下:

在这里插入图片描述

方案总结,在5V转3.3V的场合是不会再用了!

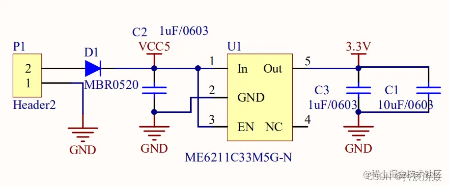
ME6211C33M5G

这个芯片也是近几年自己找的,因为想要一个3.3V输出大一点的芯片,虽然1117可以做到1A,满足要求,但是1117毕竟封装在某些时候还是大了一点,想找一个SOT-23-5的芯片,大多这种封装的电流又很小,小于300mA,也是自己根据参数找了一段时间,才找到这个500mA电流的,价格也不贵,货源看上去还充足:

在这里插入图片描述

方案电路图如下:

在这里插入图片描述

方案总结,感觉还是不错的,有待长时间多项目验证。

TPS78233(低压差,低功耗)

上次写文章忘了有一个支线项目,用到了一块不错的芯片,TPS78233,特点呢就是低压差,低功耗。 因为用于特殊的低功耗场合,价格会相对高一点点:

在这里插入图片描述

但是!!真的是但是,他确实在这个低功耗的特殊领域有优势的,我电路使用的场景是输入3.6V,输出3.3V,性能指标如下图:

在这里插入图片描述

方案电路图如下:

在这里插入图片描述

SOT-23-5的封装,所以实物图是很小的,加上入口电容,出口电容即可!

方案总结,低功耗首选,TI性能保证!

2.2 24V转3.3V

24V转3.3V 我正常的产品常用的都是DC/DC,少数方案用过LDO,具体的情况如下:

LM2575~LM2596

LM25XX 系列,其实没有非要是哪一款,因为对于基本的应用都可以,他们的一个主要区别之一就是输出电流在1A~3A有所不同。 我一般选用的都是 UMW(友台半导体) 或者 HTC的,价格合适质量也还行,吐槽一下,TI的实在是太贵了! 芯片价格如下,看上去还是有点贵的,但是想到24V输入的情况下,这个价格还勉强接收,但是同时因为是比较经典的型号,所以做的厂家也多,货源也多,不容易缺货!

在这里插入图片描述

方案电路图如下:

在这里插入图片描述

方案实物图如下:

在这里插入图片描述

说明,在很多需求中,除了 需要3.3V的电压,还需要5V的电压,一般我的处理方式就是先24V转5V,方案完全可以采用和24V转3.3V一样的方案,比如LM25xx这个方案,然后再通过 5V转3.3V的方案。 比如下面的方案实物图其实就是24V转35V,再通过5V转3.3V的方案,只需要将LM2596-3.3 换成封装一样的 LM2596-5.0即可! 如图: 在这里插入图片描述 方案总结,经典方案,稳定可靠!不容易缺货!

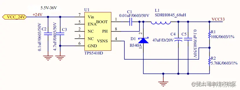
TPS5410D

TI的芯片,也是比较旧的一个方案了,还比较贵的,最近好像还缺货了,我只能用过,现在某个产品还在用,但是,我要换掉他:

在这里插入图片描述

方案电路图如下:

在这里插入图片描述

方案实物图如下:

在这里插入图片描述

方案总结,算经典方案,就是现在缺货,价格还没优势!

7805

7805为什么单独说出来,这里不得不提一下这个方案,虽然我实际没用过,但是我所接触的很多产品里面都使用到了7805这个芯片。是真的很多市面上的产品,输入电压能够到24V的产品,用的都是7805! 为什么?一个LDO啊,成本低,电路简单,耐压高啊! 7805是转5V的芯片,为什么放在3.3V这里说?5V都有了,3.3V 还会远吗!!

在这里插入图片描述

请原谅我用手册凑个数,方案电路如下:

在这里插入图片描述

方案总结,超级通用性方案,做好散热,成本低,永不缺货!

2.3 12V转3.3V

12V这个电压,我前面说到过,比较头疼,是因为DC/DC,感觉有点浪费,LDO呢,过不了散热那一关。反正怎么设计都感觉应该可以更优= =!

和24V转3.3V一样

就是一般来说12V转3.3V,能够支持12V电压输入的,很多情况下,都能够支持24V输入,所以直接把12V转3.3V,当成12~24V 转3.3V来对待。

就是上面一小节24V转3.3V中所有用到的方案,在12V转3.3V都可以使用!

BL8033

当时也是一个项目,供电可以不到24V,但是得支持12V,自己考虑了一下,不能总是用 LM2596 那种“古老笨重”的方案,而且用在这里也浪费,但是实在是不想直接用 LDO,所以去商城找了个国产的DC/DC,上海贝岭BL8033,芯片价格如下:

在这里插入图片描述

方案原理图如下:

在这里插入图片描述

方案实物图如下(感觉大小还可以):

在这里插入图片描述

方案总结,相信国产,好不好还需要看产品长期反馈,感觉没问题!

MIC29302WU

这是一个LDO!MICROCHIP(美国微芯)的,这个芯片怎么接触到的呢,是因为多年前做一个4G产品方案,4G模块的瞬时功耗挺大的,所以需要一个大功率输出的,当时就找卖4G模块的厂家推荐一下,他们就给推荐了这个芯片,现在看来,这个价格……

在这里插入图片描述

方案原理图如下(虽然是3.8V输出当时,但是因为是可调节的,3.3V也可以用):

在这里插入图片描述

方案总结,国外产品的质量应该是没的说的,封装不小也适合散热,就是有点贵且个人感觉小众。

TLV70433

TLV70433前面介绍过,输入支持最大24V,所以在12V转3.3V的场合,曾经也使用过,但是发热是不可避免的,只要能保证负载在50mA范围内(芯片支持函100mA),应该是问题不大的,国外大厂的参数指标是可以相信的,但是现在缺货了:

在这里插入图片描述

方案总结,因为缺货我不用了(实际上是觉得现在很多方案都比这个芯片好,这芯片算是套了我很久,不想用了= =!)

结语

本来只是想记录几个电路,但是没想到前面讲要素讲了一大堆,真心的说一句,所有都是自己的经验之谈,一字一字手打修改,希望付出的时间和精力能给大家有所帮助!

另外不要忘了,本文重点是抛砖引玉,希望大家不吝赐教,有好的电源转化芯片,方案能够分享一下! 谢谢!