i++ 和 ++i 命令的区别

819 阅读1分钟

i++ 和 ++i 命令的区别有:

1、赋值顺序不同

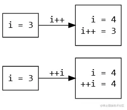
  • ++ i 是先加后赋值;i ++ 是先赋值后加;++i 和 i++ 都是分两步完成的。

  • 因为++i 是后面一步才赋值的,所以它能够当作一个变量进行[级联]赋值,++i = a =b,即 ++i 是一个左值;i++ 的后面一步是自增,不是左值。

  • 形象的理解可以是 i++ 先做别的事,再自己加1,++i 先自己加1,再做别的事情。

2、效率不同

  • 比如i=3,b = i++ 就是说b=3,完成之后让i变成4,b = ++i 就是先让 i++ 变成4,然后b=4,其中++i 比i++效率要高些。

  • 一般来说在循环域里面,这两者并没有什么很大的区别,但是要注意其生存周期,以及i值在程序流中的变化。

3、 i++ 不能作为左值,而++i 可以。

  • 左值是对应内存中有确定存储地址的对象的表达式的值,而右值是所有不是左值的表达式的值。一般来说,左值是可以放到赋值符号左边的变量。

  • 但能否被赋值不是区分左值与右值的依据。比如,C++的const左值是不可赋值的;而作为临时对象的右值可能允许被赋值。左值与右值的根本区别在于是否允许取地址&运算符获得对应的内存地址。

image.png