Java设计模式 -工厂模式

126 阅读4分钟

目录

  • 【设计模式】Java设计模式 -工厂模式
    • 1、普通工厂(Simple Factory)模式
    • 2、抽象工厂(Abstract Factory)模式

简介

在大多情况下,我们都是用new去实例化对象。但是,有时候有的对象的类别有很多种,又存在着共性,就好比如汽车,有奔驰,红旗,宝马等品牌,如果是一个一个去创建类,那就需要创建很多,因此就需要用到工厂模式。

1、普通工厂(Simple Factory)模式

在简单工厂模式中,可以根据参数的不同返回不同类的实例。简单工厂模式专门定义一个类来负责创建其他类的实例,被创建的实例通常都具有共同的父类。

UML如图:

image.png

①、定义类

首先定义一个汽车抽象类

package com.lyd.demo.entity;

/**
 * @Author: lyd
 * @Description: 产品实体
 * @Date: 2022-08-21
 */
public abstract class ICar {
    protected String name;

    public ICar(String name) {
        this.name = name;
    }

    public String getName() {
        return name;
    }

    public void setName(String name) {
        this.name = name;
    }

    public abstract void contract();

    public void pickUp() {
        System.out.println("提车->" + name);
    }
}

定义奔驰汽车类和红旗汽车类。并且继承基类

奔驰:

package com.lyd.demo.entity;

/**
 * @Author: lyd
 * @Description: 奔驰汽车类
 * @Date: 2022-08-21
 */
public class BenzCar extends ICar {
    public BenzCar(String name) {
        super(name);
    }

    public void contract() {
        System.out.println("奔驰旗舰店和客户签订合同");
    }
}

红旗类与奔驰类似,这里就不贴冗余代码了

②、定义简单的工厂类

工厂类:

package com.lyd.demo.simpleFactory;

import com.lyd.demo.entity.BenzCar;
import com.lyd.demo.entity.HongQiCar;
import com.lyd.demo.entity.ICar;

import javax.naming.NotContextException;

/**
 * @Author: lyd
 * @Description: 普通工厂模式
 * @Date: 2022-08-20
 */
public class CarFactory {
    public static ICar createCar(String carId) throws NotContextException {
        switch (carId) {
            case "1": return new BenzCar("奔驰GLA");
            case "2": return new HongQiCar("红旗H7");
            default: throw new NotContextException("没有该编号的汽车");
        }
    }
}

③、实例

测试实验

对调用者来说,就只需要知道createCar方法,指定汽车的编号就可以实例化出对应的对象

package com.lyd.demo.test;

import com.lyd.demo.entity.ICar;
import com.lyd.demo.simpleFactory.CarFactory;

import javax.naming.NotContextException;

/**
 * @Author: lyd
 * @Description: 测试类
 * @Date: 2022-08-21
 */
public class SimpleFactoryTest {
    public static void main(String[] args) throws NotContextException {
        ICar car = CarFactory.createCar("1");
        car.contract();
        car.pickUp();
    }
}

运行结果:

image.png

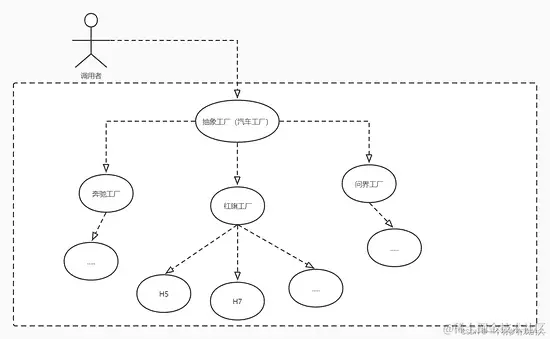
2、抽象工厂(Abstract Factory)模式

抽象工厂模式提供一个接口,不必去指定具体的产品,创建多个产品族的产品对象。对于普通的工厂来说,可以解决一类对象的创建,但是对象有时候很复杂,在有几十种对象中又分了好几种类型,只有一个工厂的话,实现起来就十分复杂,因此需要吧工厂分为很多种,就比如汽车中有奔驰、红旗等,在奔驰中又分为了A级C级等,这就可以吧奔驰,红旗创建各自的工厂,由工厂来划分是具体哪个对象。

UML如图:

image.png

①、定义类

采用以上的Icar抽象类,本次定义了四个类:BenzGLA、BenzGLB、HongQiH5、HongQiH7

package com.lyd.demo.car.entity.benz;

import com.lyd.demo.car.entity.ICar;

/**
 * @Author: lyd
 * @Description: 奔驰GLA
 * @Date: 2022-08-21
 */
public class BenzGLA extends ICar {
    public BenzGLA(String name) {
        super(name);
    }

    public void contract() {
        System.out.println("奔驰旗舰店和客户签订合同-购买->" + name);
    }
}

其他类都一样,就不一个一个粘贴

②、定义工厂接口

ICarFactory:

只提供一个创建产品的接口

package com.lyd.demo.car.factory;

import com.lyd.demo.car.entity.ICar;

/**
 * @Author: lyd
 * @Description: 汽车工厂
 * @Date: 2022-08-21
 */
public interface ICarFactory {
    public ICar createProduct(String CarNo);
}

定义奔驰和红旗的工厂类

两个工厂类也都是差不多,需要实现ICarFactory,并且实现具体方法,在此方法来根据需要生成对应的对象。

package com.lyd.demo.car.factory.impl;

import com.lyd.demo.car.entity.ICar;
import com.lyd.demo.car.entity.benz.BenzGLA;
import com.lyd.demo.car.entity.benz.BenzGLB;
import com.lyd.demo.car.factory.ICarFactory;

/**
 * @Author: lyd
 * @Description: 奔驰汽车的工厂类
 * @Date: 2022-08-21
 */
public class BenzFactory implements ICarFactory {
    public ICar createProduct(String CarNo) {
        System.out.println("奔驰工厂");
        ICar car = null;
        // 根据id创建产品
        if (CarNo.equals("GLA")) {
            // 生成GLA型号的奔驰汽车
            car = new BenzGLA(CarNo);
        } else if (CarNo.equals("GLB")) {
            // 生成GLB型号的奔驰汽车
            car = new BenzGLB(CarNo);
        }
        if (car != null) return car;
        return null;
    }
}

红旗的工厂类同

汽车工厂类:

根据一定的逻辑(本次实验根据编号)来生成对应的工厂,在由工厂去判断实例化哪个对象。

package com.lyd.demo.car.factory.impl;

import com.lyd.demo.car.entity.ICar;
import com.lyd.demo.car.factory.ICarFactory;

/**
 * @Author: lyd
 * @Description: 汽车工厂
 * @Date: 2022-08-21
 */
public class CarFactory implements ICarFactory {
    public ICar createProduct(String CarNo) {
        ICarFactory factory = null;
        if (CarNo.equals("GLA") || CarNo.equals("GLB")) { // 如果是奔驰的品牌
            factory = new BenzFactory();
        } else {
            factory = new HongQiFactory();
        }
        if (factory != null) {
            return factory.createProduct(CarNo);
        }
        return null;
    }
}

③、实例

测试抽象工厂模式

package com.lyd.demo.test;

import com.lyd.demo.car.entity.ICar;
import com.lyd.demo.car.factory.impl.CarFactory;

/**
 * @Author: lyd
 * @Description: 测试类
 * @Date: 2022-08-21
 */
public class ProductTest {
    public static void main(String[] args) {
        CarFactory factory = new CarFactory();
        ICar car = factory.createProduct("GLA");
        car.contract();
    }
}

运行结果:

image.png