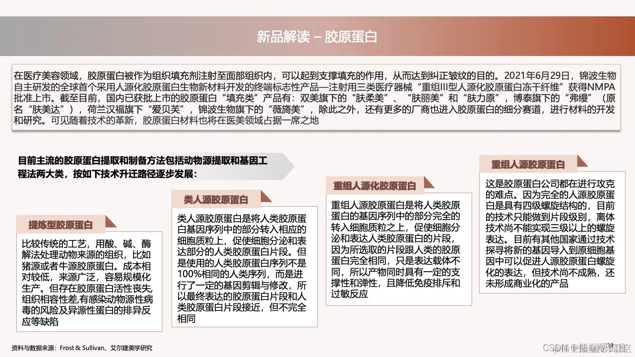
报告分享|中国医美行业2022年度洞悉报告

88 阅读6分钟

 全文链接:tecdat.cn/?p=28485

近年来,中国医美市场发展迅猛、竞争激烈,但热钱涌动之地也难免滋生乱象,如何对医美进行合规监管屡屡成为公众关注热点,与此同时,起伏不定的疫情同样冲击着医美行业。在此复杂环境下,上游厂商及医美服务机构既要精准洞察医美消费人群的核心需求,建立起牢固的信任链接;又要满足合规和监管要求,实现规范化发展,才有望在下一周期制胜医美市场。

为此,管理咨询与艾尔建美学业务咨询团队联手开展深度调研,对23个省市的医美机构、400余成熟医美消费者,以及多位核心从业人士进行多角度访谈。在此调研基础上,双方再结合自身在医美行业的长期研究与实践,形成《中国医美行业2022年度洞悉报告》。报告从“中国医美行业发展现状”、“医美机构特点及人群画像”和“地域市场特征” 三大层面解剖中国医美市场和消费人群发展趋势,深入探究医美行业良性生态圈的构建路径和可持续发展策略。

一、中国医美行业现状   

得益于整体消费能力的提升,国人对于医美消费的了解和需求正迅速崛起,创新技术亦不断助推市场热度。然而,如何应对专业人才的巨大缺口、行业规范化程度亟待提升等因素的制约,将是下一发展周期内中国医美市场必然要面对的核心课题。本报告带领大家回顾中国医美行业的整体发展历程,在提炼行业核心驱动力的同时,也呈现了行业发展中面临的挑战,多维度地展现中国医美的现状及趋势: 

  • 中国医美市场仍保持略高的增速

中国医美行业发展至今已走过约90多年的历程。 尤其是过去5年,在医美从业者共同努力下,医美行业蓬勃发展、成绩可观,中国医美行业增速持续领先于全球增速。

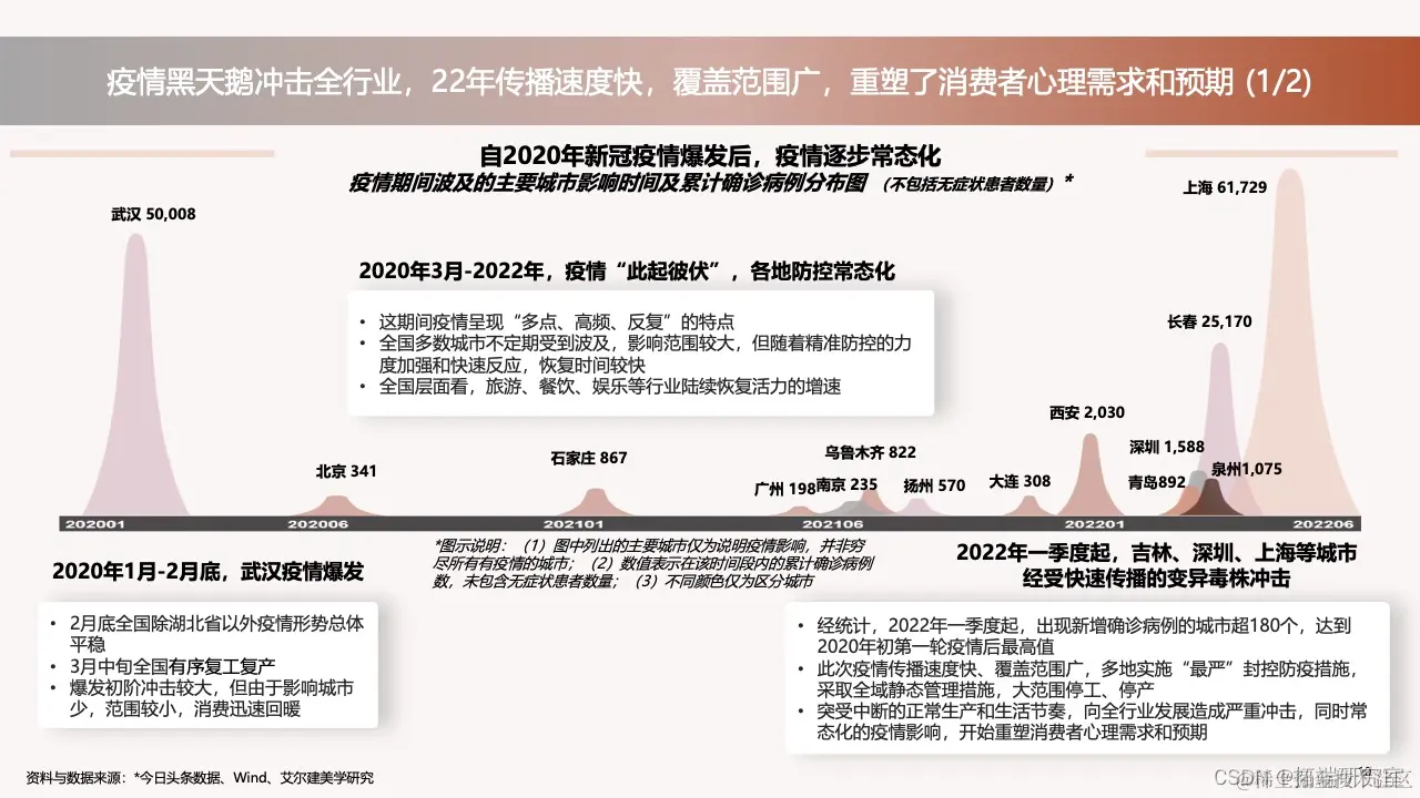
2020年起全球受到新冠疫情影响,中国在2022年更是面临各地疫情此起彼伏的情况,因此,2022年中国医美市场增速有限,但我们认为,中国消费者的需求依旧充分,并且将随着疫情缓解逐步释放,预计在未来一段时间仍将保持超10%的增速。

  • 中国医美产业发展的核心驱动力及挑战

充分的市场增长空间、不断提升的国人消费水平,以及医美产品和技术的持续创新是中国医美产业发展的核心驱动力。

缺乏足够的专业医疗人员资源供给、缺乏完善规范的医美专业培训体系和有待提升的市场与服务的合规状态是目前中国医美产业发展的主要挑战。然而,我们也在调研中看到,越来越多的医美机构正积极拥抱监管,主动促进行业规范化发展。

  • 合规性的提升是中国医美产业中长期政策监管核心

无论是针对上游制造商、下游医美机构还是宣传平台,立法执法机关已逐步从被动治理转为主动出击,从以往的治理乱象净化行业环境,到建立健全相关标准、体系,完善监管系统。

二、医美机构特点及人群画像

“颜值经济”井喷期的今天,深刻了解求美者行为趋势和特征,是机构和上游企业在行业高速发展阶段精确定位目标客户、影响目标决策的重点。我们在调研中发现,中国求美人群存在以下特点: 

  • 中国医美消费步入“全龄化”时代,成熟医美用户中“Z世代”求美者占比超半数。成熟医美用户注重高品质与个性化需求,医美消费支出在收入中的占比不断提升。
  • 男性求美者消费群体正快速崛起,主动求美意愿凸显,消费潜力逐渐释放,或为新的掘金点。
  • 一线与新一线城市求美者是目前医美市场的消费主力,下沉市场的拓展空间仍然巨大。但是求美者和机构端呈现医美渗透率低、行业人才欠缺、熟人社交、价格敏感等特征。需要医美品牌方和机构对市场进行深入教育, 以提升和落地下沉市场潜力。
  • 随着审美意识的演变与医美技术进步,轻医美越来越受到求美者的青睐.不同年龄层求美者对于医美新产品与新服务的接受度有明显差异,大多数求美者不愿立刻尝试医美新品,而反馈乐于试新的求美者中较年轻群体占多。
  • 当前的求美者消费决策趋于更加理性,注重品牌与专业化服务,善于利用各类信息来源充分评估项目与机构。
  • 受访者普遍认为,医美服务或术前的专业性咨询指导能有效提升信任度与消费信心。 

旺盛的需求使得医美机构如雨后春笋层出不穷。目前,中国医美机构整体呈多元格局,其中,民营/私立医美机构占主流地位,公立医院的医美市场占有率不足20%,但未来将有极大的发展潜力。

医美机构的遍地开花也必然导致高强竞争,未来,医美需求、政策监管及技术创新将成为影响中国医美机构发展的三大核心要素,医美机构需要在了解自身业态优势的同时,考虑求美者终端需求,进行精细化运营,以求突出重围,形成自己长久的竞争优势。本报告也从机构核心客群分析、品项布局、日常运营、模式创新等多个维度,对各类医美机构的发展策略进行了详尽分析。 

三、城市画像

地理位置、风俗文化和政治导向的不同,造成医美消费者和机构出现明显的地域特征。艾尔建美学业务咨询团队基于对医美消费者和机构的调研,为北京、上海、西安、泉州等九大城市的医美产业“画像”。