阅读全文:tecdat.cn/?p=28401
近日,联合国教科文组织发布了《基础教育阶段人工智能课程:官方认可的人工智能课程指南》报告,这是全球第一份关于基础教育阶段人工智能课程开设状况的调查报告。
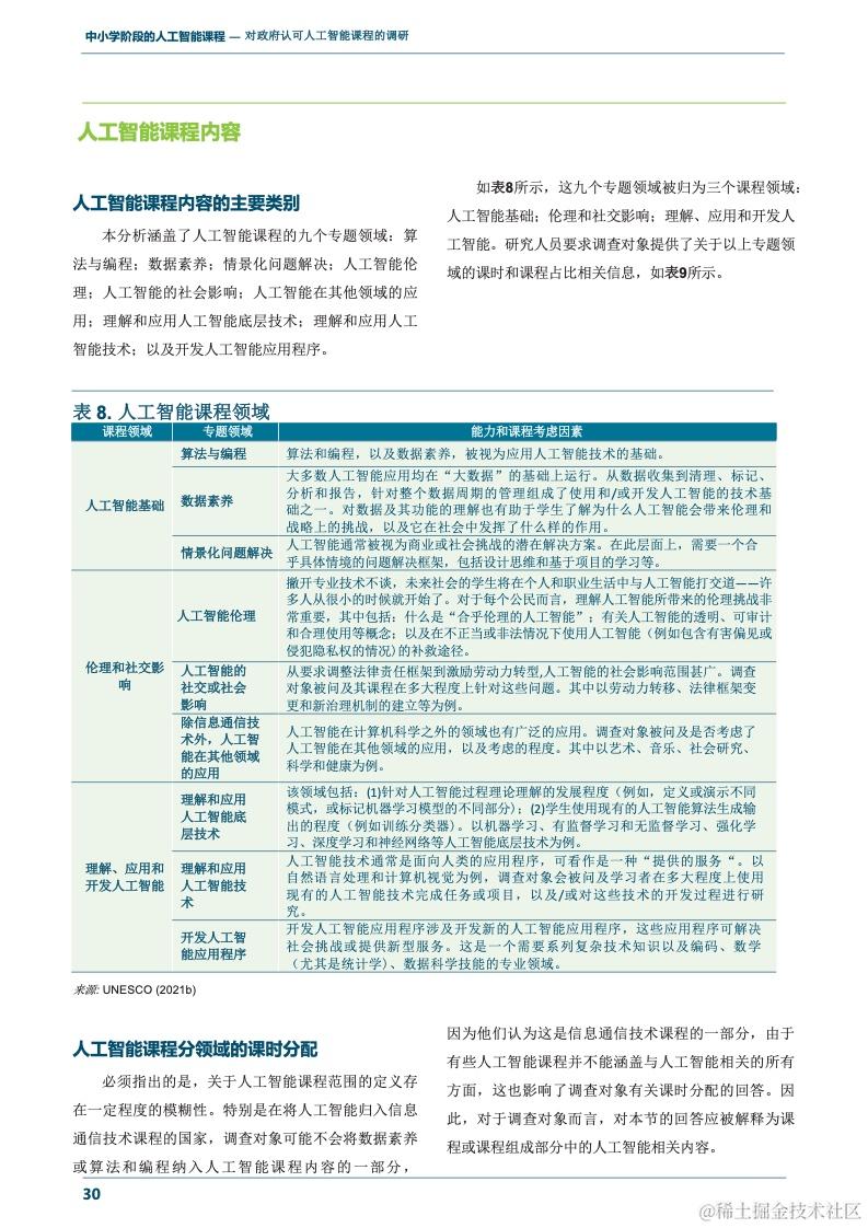
报告介绍了现有的9个基础教育阶段人工智能课程模块和3大课程类别。这9个人工智能模块分别为:算法与编程、数据素养、情境问题的解决、人工智能的伦理、人工智能的社会影响、人工智能在其他领域的应用、理解和运用人工智能技能、理解和使用人工智能技术、开发人工智能技术。
近日,联合国教科文组织发布了《基础教育阶段人工智能课程:官方认可的人工智能课程指南》报告,这是全球第一份关于基础教育阶段人工智能课程开设状况的调查报告。
报告介绍了现有的9个基础教育阶段人工智能课程模块和3大课程类别。这9个人工智能模块分别为:算法与编程、数据素养、情境问题的解决、人工智能的伦理、人工智能的社会影响、人工智能在其他领域的应用、理解和运用人工智能技能、理解和使用人工智能技术、开发人工智能技术。