太硬核了!GitHub上堪称完美的神仙并发编程笔记,请收下我的下巴

75 阅读2分钟

参加过Java岗位面试的小伙伴应该都清楚,并发编程方面考点的重要性。

“我不知道该如何学习,跟着哪个方向走才能保证万无一失”。但其实在我看来,这个问题的答案很简单,那就是**“专注于学习那些不变的底层知识”。**

如果你也正好在并发编程原理方面理解的不透彻,应对面试官的提问有些发怵。这里小编就要给大家分享一个神仙级并发编程核心笔记了,图文并茂**+XXX_WWW666666获取非常适合有需要学习并发编程原理**的朋友!

**笔记文档特点:**条理清晰,图文并茂更加易懂。

笔记分为4份,分别为:

  • 并发编程共享模型篇
  • 并发编程_模式篇
  • 并发编程_应用篇
  • 并发编程_原理篇

本份以并发并行为主线,穿插讲解

应用-结合实际

原理-了然于胸

模式-正确姿势

并发编程共享模型篇

目录:

1,进程与线程

2,Java线程

3,共享模型之管程

4,共享模型之内存

5,共享模型之无锁

6,共享模型之不可变

7,共享模型之工具

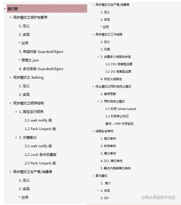
并发编程_模式篇

模式-正确姿势

目录:

内容展示:

并发编程_应用篇

应用-结合实际

目录:

内容展示:

并发编程_原理篇

原理-了然于胸

目录:

指令级并行原理

CPU缓存结构原理

volatile原理

final原理

AQS原理

ReentrantLock原理

读写锁原理

Semaphore原理

最后总结

在如今这个新技术层出不穷的时代,很多人总是喜欢谈论一些高大上的话题,比如人工智能、区块链、云原生应用、跨平台框架。虽然这些的词代表着某一行业的潜在发展趋势,却也在无形中给技术从业人员传递了焦虑的情绪。这个时候找对方向很重要,那就是**“专注于学习那些不变的底层知识”。**