本文已参与「新人创作礼」活动,一起开启掘金创作之路
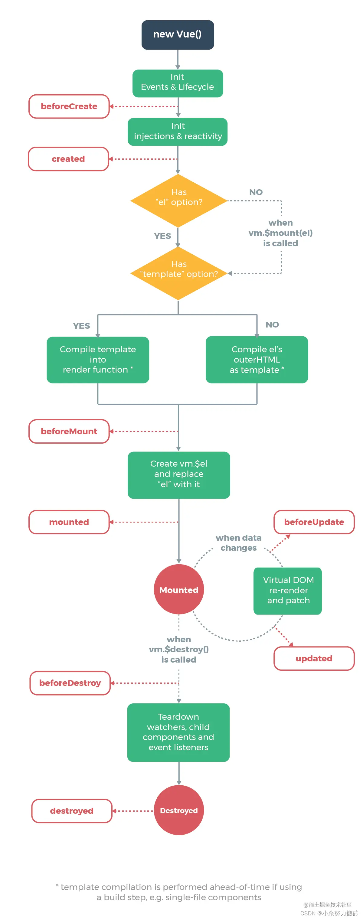
一、生命周期图
官网图片,先了解一下流程
编辑
二、生命周期三个组成部分
第一节: 初始化
beforeCreate
初始化之后,数据观测(data observer) 和 event/watcher 事件配置之前被调用。
vue实例中的el,data,data中的message都为undefined。
created
实例已经创建完成之后被调用。在这一步,实例已完成以下的配置:数据观测(data observer),属性和方法的运算, watch/event 事件回调。然而,挂载阶段还没开始,$el 属性目前不可见。
主要应用:调用数据,调用方法,调用异步函数
beforeMount
载入前(完成了data和el数据初始化),可是页面中的内容仍是vue中的占位符,data中的message信息没有被挂在到Bom节点中,在这里能够在渲染前最后一次更改数据的机会,不会触发其余的钩子函数,通常能够在这里作初始数据。这个阶段操作DOM是不奏效的。
mounted
载入后html已经渲染(ajax请求能够放在这个函数中),把vue实例中的data里的message挂载到BOM节点中去。
第二节: 更新状态
beforeUpdate
状态完成更新之前(data中数据已发生变化,view层数据变化之前),后vue的虚拟dom机制会从新构建虚拟dom与上一次的虚拟dom树利用diff算法进行对比以后从新渲染。
updated
数据已经更改完成,dom也从新render完成。
第三节: 销毁实例
Vm.$destroy():销毁后自定义事件会失效,但原生DOM事件依然有效。销毁后会调用下面两个钩子。
beforeDestroy
销毁前执行($destroy方法被调用的时候就会执行),通常在这里善后:清除计时器、清除非指令绑定的事件等等…’)。
destroyed
销毁后 (Dom元素存在,只是再也不受vue控制),卸载watcher,事件监听,子组件
简单的对生命周期总结
常用的生命周期钩子:
1.mounted: 发送ajax请求、启动定时器、绑定自定义事件、订阅消息等【初始化操作】。
2.beforeDestroy: 清除定时器、解绑自定义事件、取消订阅消息等【收尾工作】。
关于销毁Vue实例:
1.销毁后借助Vue开发者工具看不到任何信息。
2.销毁后自定义事件会失效,但原生DOM事件依然有效。
3.一般不会在beforeDestroy操作数据,因为即便操作数据,也不会再触发更新流程了。
三、代码测试生命周期
后面附有解释
<!DOCTYPE html>
<html lang="en">
<head>
<meta charset="UTF-8">
<title>Vue实例的生命周期</title>
</head>
<body>
<div id="app">
<h1>测试生命周期</h1>
<div>{{msg}}</div>
<hr>
<h3>测试beforeUpdate和update两个钩子函数</h3>
<button @click="handlerUpdate">更新数据</button>
</div>
<script src="../js/vue.js"></script>
<script>
const app = new Vue({
el: '#app',
data: {
msg: "12345"
},
methods: {
handlerUpdate() {
this.msg=this.msg.split("").reverse().join("")
}
},
//按照示意图依次调用
beforeCreate(){
console.log("调用了beforeCreate钩子函数");
},
created(){
console.log("调用了created钩子函数");
},
beforeMount(){
console.log('调用了beforeMount钩子函数');
},
mounted(){
console.log('调用了mounted钩子函数');
},
beforeUpdate(){
console.log("调用了beforeUpdate钩子函数")
},
updated(){
console.log("调用了updated钩子函数");
},
beforeDestroy(){
console.log("调用了beforeDestroy钩子函数");
},
destroyed(){
console.log("调用了destroyed钩子函数");
}
})
</script>
</body>
</html>
编辑
初始化页面依次调用了:
- 调用了beforeCreate钩子函数
- 调用了created钩子函数
- 调用了beforeMount钩子函数
- 调用了mounted钩子函数
点击更新数据后:
12345变成了54321,此时调用了:
- 调用了beforeUpdate钩子函数
- 调用了updated钩子函数
打开F12控制台 直接输入app.$destroy()主动销毁Vue实例调用:
- 调用了beforeDestroy钩子函数
- 调用了destroyed钩子函数
四、 再探究
beforeCreate之前
初始化钩子函数和生命周期
beforeCreate和created钩子函数间的生命周期
在beforeCreate和created之间,进行数据观测(data observer) ,也就是在这个时候开始监控data中的数据变化了,同时初始化事件。
created钩子函数和beforeMount间的生命周期
对于created钩子函数和beforeMount有判断:
编辑
el选项对生命周期影响
1.有el选项
new Vue({
el: '#app',
beforeCreate: function () {
console.log('调用了beforeCreat钩子函数')
},
created: function () {
console.log('调用了created钩子函数')
},
beforeMount: function () {
console.log('调用了beforeMount钩子函数')
},
mounted: function () {
console.log('调用了mounted钩子函数')
}
})
编辑
2.无el选项
new Vue({
beforeCreate: function () {
console.log('调用了beforeCreat钩子函数')
},
created: function () {
console.log('调用了created钩子函数')
},
beforeMount: function () {
console.log('调用了beforeMount钩子函数')
},
mounted: function () {
console.log('调用了mounted钩子函数')
}
})
编辑
证明没有el选项,则停止编译,也意味着暂时停止了生命周期。生命周期到created钩子函数就结束了。而当我们不加el选项,
但是手动执行vm.$mount(el)方法的话,也能够使暂停的生命周期进行下去,例如:
var app = new Vue({
beforeCreate: function () {
console.log('调用了beforeCreat钩子函数')
},
created: function () {
console.log('调用了created钩子函数')
},
beforeMount: function () {
console.log('调用了beforeMount钩子函数')
},
mounted: function () {
console.log('调用了mounted钩子函数')
}
})
app.$mount('#app')
编辑
template
编辑
同时使用
template和HTML,查看优先级:
<h1>测试template和HTML的优先级</h1>
<div id="app">
<p>HTML优先</p>
</div>
<script>
var app = new Vue({
el:"#app",
data:{
msg:"template优先"
},
template:"<p>{{msg}}</p>",
});
</script>
结果:
编辑
结论
- 如果Vue实例对象中有template参数选项,则将其作为模板编译成render函数
- 如果没有template参数选项,则将外部的HTML作为模板编译(template),也就是说,template参数选项的优先级要比外部的HTML高
- 如果1,2条件都不具备,则报错
注意
- Vue需要通过el去找对应的template,Vue实例通过el的参数,首先找自己有没有template,如果没有再去找外部的html,找到后将其编译成render函数。
- 也可以直接调用render选项,优先级:
render函数选项 > template参数 > 外部HTML。
beforeMount和mounted钩子函数间的生命周期
编辑
beforeMount
载入前(完成了data和el数据初始化),但是页面中的内容还是vue中的占位符,data中的message信息没有被挂在到Dom节点中,在这里可以在渲染前最后一次更改数据的机会,不会触发其他的钩子函数,一般可以在这里做初始数据的获取。
Mount
载入后html已经渲染(ajax请求可以放在这个函数中),把vue实例中的data里的message挂载到DOM节点中去
这里两个钩子函数间是载入数据。
beforeUpdate钩子函数和updated钩子函数间的生命周期
编辑
在Vue中,修改数据会导致重新渲染,依次调用beforeUpdate钩子函数和updated钩子函数
如果待修改的数据没有载入模板中,不会调用这里两个钩子函数
var app = new Vue({
el: '#app',
data: {
msg: 1
},
template: '<div id="app"><p></p></div>',
beforeUpdate: function () {
console.log('调用了beforeUpdate钩子函数')
},
updated: function () {
console.log('调用了updated钩子函数')
}
})
app.msg = 2
编辑
如果绑定了数据,会调用两个钩子函数:
<h1>测试有数据绑定修改数据,钩子函数调用情况</h1>
<div id="app">
</div>
<script>
var app = new Vue({
el:"#app",
template:"<p>{{msg}}</p>",
data:{
msg:"原数据"
},
beforeUpdate: function () {
console.log("调用了beforeUpdate钩子函数")
},
updated: function () {
console.log("调用了updated钩子函数");
},
});
app.msg = "数据被修改了";
</script>
结果:
编辑
注意只有写入模板的数据才会被追踪
beforeDestroy和destroyed钩子函数间的生命周期

编辑
beforeDestroy
销毁前执行($destroy方法被调用的时候就会执行),一般在这里善后:清除计时器、清除非指令绑定的事件等等…’)
destroyed
销毁后 (Dom元素存在,只是不再受vue控制),卸载watcher,事件监听,子组件
总结
- beforecreate : 可以在这加个loading事件
- created :在这结束loading,还做一些初始数据的获取,实现函数自-执行
- mounted : 在这发起后端请求,拿回数据,配合路由钩子做一些事情
- beforeDestroy: 你确认删除XX吗?
- destroyed :当前组件已被删除,清空相关内容