腾讯学长分享的这份 Java 面试八股文手册,从 Github 辗转知乎牛客,获赞 30w,堪称跳槽神器

108 阅读3分钟

今天聊聊跳槽

新年即将开启,一些不满现状,被外界的“高薪”“好福利”吸引的人,一般就在这时候毅然决然地跳槽了。

跳槽是为了寻求更好的发展,但在跳槽前我们也不能确定下家就是更好的归宿,这就更加需要我们审慎地去对待,不能盲目跳槽。

其次,我们离职和跳槽,其中的原因很大一部分是目前薪资不符合预期。

那么首先就要搞清楚,收入是由什么决定的?

答案是:价值。为所在公司创造的价值。

在此,今天特意找腾讯的一位学长要了一些面试相关的资料和刷题笔记,内容涵盖计算机基础、Java、JVM、spring、设计模式、算法、微服务、分布式、大厂面经等等...质量非常高!!!不要再看那些到处拼凑出来的面试题了。

不管大家最近要不要去面试,推荐大家先保存起来,后面自己肯定是能够用得上的!下面是部分资料展示:

关注公众号【编程程序V】,分享更多Java技术前沿文章,Java学习面试资源。

  • 大厂面试题真题解析(38 页)
  • JVM(183 页)
  • 多线程(221 页)
  • Mysql(216 页)
  • Spring(338 页)
  • Spring Boot(41 页)
  • 经典面试题(35 页)
  • Spring Cloud(50 页)
  • Dubbo(55 页)
  • Mybtis+Redis(27 页)
  • Linux+网络(66 页)
  • MQ+Kafka+Zookeeper(40 页)
  • Netty(21 页)
  • 大数据+hadoop(31 页)
  • 算法(38 页)
  • 设计模式+项目+高并发(41 页)

一、基础篇:(2022)

(含:Java 概述,语法,面向对象,IO 流,API,集合,NIO,HashMap,基础常见面试题....)

二、设计模式篇(2022)

(含:单例模式,工厂模式,抽象工厂模式,建造者模式,原型模式,适配器模式,装饰器模式,代理模式等 23 种设计模式...)

\

三、经典面试题篇(2022)

(含:22 大问题,从基础到高级,BATJ 面试常问的点...)

\

四、JVM 篇(2022)

(含:JVM 虚拟机,内存模型,GC 算法,性能调优,源码分析,老年代和新生代,JVM 常见面试题...)

\

五、算法篇(2022)

(大厂必备算法!含:红黑树,B+树,贪心算法,哈希分治法,七大查找算法,动态规划,一致性算法,数据结构等...)

\

六、分布式篇(2022)

(含:分布式系统原理,数据分布式方式,基本副本协议,Lease 机制,Dubbo,集群,分布式锁,等...)

\

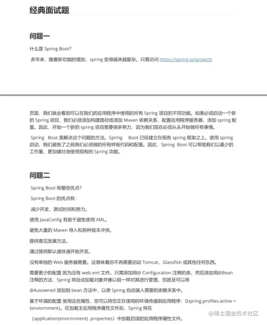
七、Spring 篇(2022)

(含:spring 原理,spring AOP 的实现原理和常见,spring 5,spring IOC,springMVC,事务管理,MVC 框架等...)

\

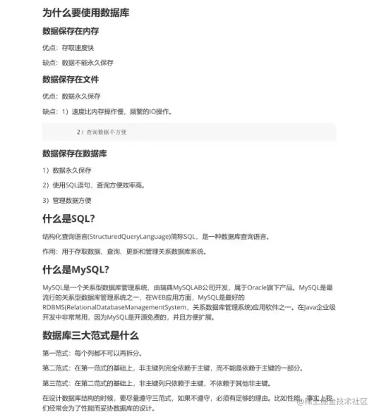
八、Mysql 篇(2022)

(含:mysql 数据库基础知识,数据类型,失误,试图,mysql 索引,mysql 锁,mysql 优化,等...)

\

九、Dubbo 篇(2022)

(含:Dubbo 基础,架构设计,集群,配置,通信协议,SPI,等...)

\

十、计算机网络篇(2022)

(含:网络协议,TCP/IP 系统结构,TCP/IP 协议族,常见面试题,等...)

PS:干货满满 不带任何水分!内容还有很多很多,就不一 一展示了。需要的小伙伴可自行领取。希望可以帮助大家在学习和面试的路上更加顺畅!2022 进大厂 拿高薪!