企业级项目组件化重构之路

3,691 阅读6分钟

🔥 Hi,我是小余。

本文已收录到 GitHub · Androider-Planet 中。这里有 Android 进阶成长知识体系,关注公众号 [小余的自习室] ,在成功的路上不迷路!

前言

前面几篇文章我们讲解了一个云音乐app的基础库搭建,今天我们就来对这个app进行组件化代码重构

组件化基础库封装系列文章如下:

Android组件化开发(一)--Maven私服的搭建

Android组件化开发(二)--网络请求组件封装

Android组件化开发(三)--图片加载组件封装

Android组件化开发(四)--进程保活组件的封装

Android组件化开发(五)--完整版音乐播放组件的封装

Android组件化开发(六)-- 短视频播放组件封装

Android组件化开发(七)--从零开始教你分析项目需求并实现

项目地址github.com/ByteYuhb/an…

项目演示

090223022232_0device-2022-09-02-225448.png

1.组件化重构效果

这里先看下我们重构前后的框架图比较:

重构前:

传统代码架构.png

重构后

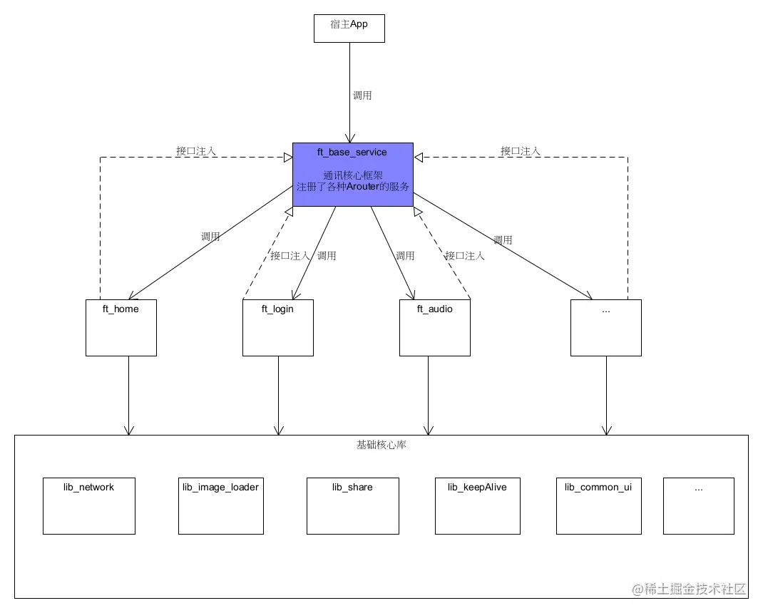
组件化代码架构.png

  • ft_xxx表示业务层模块 lib_xxx表示基础库模块

重构后的架构图如下

服务接口调用.png 重构前的代码业务封装在宿主app中,业务耦合严重,如果修改一个业务模块,需要对整个app进行完整测试,测试工作量巨大 而重构后,我们只需要对单一app进行独立调试即可。

重构后的框架结构:所有的业务组件之间通讯都通过ft_base_service进行通讯

2.组件化重构准则

  • 1.单一业务可以单独调试,也可以作为lib提供给宿主app使用
  • 2.同一级别的模块不允许直接调用,比如我们的ft_home组件不允许直接调用ft_login组件,不然组件化的意义就不存在了
  • 3.组件间通讯不能直接使用显示的class文件跳转,可以考虑很用ARouter框架进行解耦
  • 4.每个组件可打包为aar或者jar上传到maven私服,宿主使用的时候,直接引用私服中aar包即可

能做到以上几点,你的app就可以称为一个组件化框架的app了。

3.组件化重构思路

重构思路.png

  • 1.:拆代码,拆资源,拆构建 由于所有业务和资源都耦合在宿主app中,所以需要将代码和资源拆开到对应模块中 当然我们的构建build.gradle也需要拆分到不同模块中
  • 2.:对外提供接口 组件化之间不能直接通讯,需要使用暴露接口的方式对外通讯
  • 3.:反复测试 重构后代码,需要反复测试,防止出现意想不到的bug

4.组件化重构过程

这里我以登录业务ft_login为例子:

1.步骤1:首先新建一个业务模块ft_login,然后在宿主app中将登录功能相关联的代码和资源抽离到ft_login

2.步骤2:将和登录构建相关的依赖分配到ft_login构建中。

3.步骤3:单独调试功能实现

  • 3.1:在gradle.properties中创建一个全局变量:isRunAlone=true

  • 3.2:在build.gradle中:

if(isRunAlone.toBoolean()){
    apply plugin:'com.android.application'
}else{
    apply plugin:'com.android.library'
}

android {
    compileSdkVersion 33
    buildToolsVersion "33.0.0"

    defaultConfig {
        if(isRunAlone.toBoolean()){
            applicationId 'com.anna.ft_login'
        }
        ...
    }
    sourceSets {
        main {
            java {
                srcDirs = ['src/main/java']
            }
            resources {
                srcDirs = ['src/main/res']
            }
            aidl {
                srcDirs = ['src/main/aidl']
            }
            manifest {
                if(isRunAlone.toBoolean()){
                    srcFile 'src/main/manifest/AndroidManifest.xml'
                }else {
                    srcFile 'src/main/AndroidManifest.xml'
                }
            }
        }
    }
}
def dependList = [rootProject.depsLibs.okhttp,
                  rootProject.depsLibs.gson,
                  rootProject.depsLibs.appcompact,
                  rootProject.depsLibs.design,
                  rootProject.depsLibs.eventbus,
                  rootProject.depsLibs.arouterapi,
                  ':lib_network',':lib_common_ui',':ft_base_service']


dependencies {
    if(!isRunAlone.toBoolean()){
        dependList.each { String depend ->
            depend.startsWithAny(':lib',':ft')? compileOnly(project(depend)):compileOnly(depend){
                switch (depend){
                    case rootProject.depsLibs.arouterapi:
                        exclude group: 'com.android.support'
                        break;
                }
            }
        }
    }else {
        dependList.each { String depend ->
            depend.startsWithAny(':lib',':ft')? implementation(project(depend)):implementation(depend) {
                switch (depend) {
                    case rootProject.depsLibs.arouterapi:
                        exclude group: 'com.android.support'
                        break;
                }
            }
        }
    }
    //arouter注解处理器
    annotationProcessor rootProject.depsLibs.aroutercompiler

    testImplementation 'junit:junit:4.+'
    androidTestImplementation 'androidx.test.ext:junit:1.1.3'
    androidTestImplementation 'androidx.test.espresso:espresso-core:3.4.0'

}

单独调试状态下注意四点

  • 1.引用application插件
  • 2.引入applicationId
  • 3.引入不同给的sourceSets构建路径
  • 4.引入的库单独调试状态下需要使用implementation导入,不能使用compileOnly

实现上面四点,只要打开isRunAlone就可作为一个单独app运行了

4.步骤4:组件间通讯

这里,我们引入一个ft_base_service模块,这个模块用来实现组件间通讯用,需要调用别的业务模块都需要使用这个模块才能通讯、 业务模块与ft_base_service之间通讯使用的是路由ARouter: 关于ARouter的使用可以参考这篇文章:

Android开源系列-组件化框架Arouter-(一)使用方式详解

  • 1.创建ft_base_service,在这个模块中:创建一个LoginService接口继承IProvider

引入ARouter依赖

android {
	javaCompileOptions {
		annotationProcessorOptions {
			arguments = [AROUTER_MODULE_NAME: project.getName(), AROUTER_GENERATE_DOC: "enable"]
		}
	}
}
//arouter核心api
implementation rootProject.depsLibs.arouterapi
//arouter注解处理器
annotationProcessor rootProject.depsLibs.aroutercompiler

创建LoginService:

public interface LoginService extends IProvider {
    boolean hasLogin();
    void login(Context context);
}
  • 2.在ft_login业务模块中实现LoginService接口

注意这里因为使用了ARouter注解,所以也需要引入ARouter依赖

@Route(path = "/login/login_service")
public class LoginServiceImpl implements LoginService {
    Context context;
    @Override
    public boolean hasLogin() {
        return UserManager.getInstance().hasLogined();
    }

    @Override
    public void login(Context context) {
        LoginActivity.start(context);
    }

    @Override
    public void init(Context context) {
        Log.d("TAG","LoginServiceImpl is init");
    }
}
  • 3.在ft_base_service模块中对LoginService接口进行依赖注入
public class LoginImpl {

    @Autowired(name = "/login/login_service")
    public LoginService mLoginService;
    private static LoginImpl mLoginImpl = null;
    public static LoginImpl getInstance() {
        if (mLoginImpl == null) {
            synchronized (LoginImpl.class) {
                if (mLoginImpl == null) {
                    mLoginImpl = new LoginImpl();
                }
                return mLoginImpl;
            }
        }
        return mLoginImpl;
    }

    private LoginImpl(){
        ARouter.getInstance().inject(this);
    }
    public boolean hasLogin(){
        return mLoginService.hasLogin();
    }
    public void login(Context context){
        mLoginService.login(context);
    }

}

笔者使用了一个单例类LoginImpl,在构造器中对LoginService依赖注入

ARouter.getInstance().inject(this);

然后宿主app或者其他模块引用登录业务功能时,需要依赖ft_base_service模块,并使用LoginImpl的接口即可。

这里要说明下,平时我们使用的四大组件跳转也可以使用这个方式来处理,在服务接口中定义跳转接口即可。当然也可以使用Arouter的Activity跳转方式或者Fragment实例获取方式

  • 5.代码打包aar上传到maven私服

关于这块maven私服更多内容可以参考这篇文章:

Gradle筑基篇(六)-使用Maven实现组件化类库发布

这里我们封装了一个通用组件发布库:

apply plugin: 'maven'


uploadArchives {
    repositories {
        mavenDeployer {
            // 是否快照版本
            def isSnapShot = Boolean.valueOf(MAVEN_IS_SNAPSHOT)
            def versionName = MAVEN_VERSION
            if (isSnapShot) {
                versionName += "-SNAPSHOT"
            }
            // 组件信息
            pom.groupId = MAVEN_GROUP_ID
            pom.artifactId = MAVEN_ARTIFACTID
            pom.version = versionName

            // 快照仓库路径
            snapshotRepository(url: uri(MAVEN_SNAPSHOT_URL)) {
                authentication(userName: MAVEN_USERNAME, password: MAVEN_USERNAME)
            }
            // 发布仓库路径
            repository(url: uri(MAVEN_RELEASE_URL)) {
                authentication(userName: MAVEN_USERNAME, password: MAVEN_USERNAME)
            }

            println("###################################"
                    + "\nuploadArchives = " + pom.groupId + ":" + pom.artifactId + ":" + pom.version + "." + pom.packaging
                    + "\nrepository =" + (isSnapShot ? MAVEN_SNAPSHOT_URL : MAVEN_RELEASE_URL)
                    + "\n###################################"
            )
        }
    }
}

然后在对应的组件下面引用:

apply from:file('../maven.gradle')

发布的时候直接在Gradle面板中点击uploadArchives任务即可

task面板.png

经过上面几个步骤就基本完成了login组件的封装并发布,且对外提供了login组件接口 其他组件也是按照上面的逻辑进行重构

更多详细信息可以自己拿到项目源代码查看。

5.组件化重构总结

组件化不仅是一种架构,更是一种思想,架构是可以变得,但是核心思想却是统一的,在拆分代码的时候,要注意模块的颗粒度,不是颗粒度越小就越好,模块分离的好,后期对组件改造会有很大帮助, 关于组件化的文章就讲到这里,组件化重构的项目已经上传到Github。 后面会出一期插件化的项目改造。敬请期待。