三大场景解读,持续挖掘电商平台付费转化率增长机会

217 阅读17分钟

b17a4e1d1befdda3917f303519ec1a7a.jpeg

电商平台通常以“GMV = 访客数 * 付费转化率 * 客单价”作为增长公式来指导经营决策。付费转化率作为其中的重要因素,可以从首单转化、二单复购转化、多单会员运营三个维度深入洞察。本文将详细阐述。

一、从产品与运营双视角,提升首单转化率

(一)搭建指标体系

首先,明确业务目标为提升首单转化率。

其次,拆解关键因素,设置业务度量。通常情况下,可以参考付费行为因素模型进行拆解。

adfaca9e0304e2df52bc2e228eead003.png

5b85528d93866aeaed1aa5fcc6bc151a.png

点击放大查看高清大图

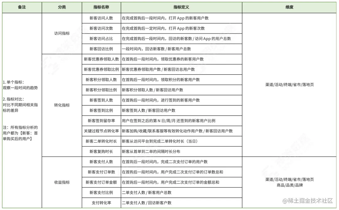
接下来,搭建指标体系。如下表所示:

6cbd22eff4828252ccb9205324030b4f.png

(二)设计首单付费策略:产品策略 + 运营策略

1、产品策略

在首单转化环节,产品要尽量在每个环节降低用户转化阻力,让用户更快更顺畅地完成首单转化。

2、运营策略

通常,运营策略包括奖励、助推等形式,是指以某目标为导向,针对特定的用户人群在合适的时机通过合适的渠道搭配相应的玩法,引导用户完成指定目标而制定的一系列方案。需要遵循策略基础四要素:

(1)时机:在什么时间

(2)人群:面向哪些用户

通过用户标签筛选目标人群,比如:

第一,基于访问日期,包括当日新访、老访客、最近一次访问时间距离今天的天数等。

第二,基于用户行为模型,包括用户认知(浏览落地页/商品详情页)、用户弱兴趣(收藏/浏览商品评价列表/联系客服)、用户强兴趣(加购/结算/提交订单)等。通常需要先配置虚拟事件,将以上行为对应的事件打包,然后创建自定义标签值。

(3)方式:用什么激励方式

常用激励策略包括首单免费、首单 X 元、首单 X 折、首单券包、首单礼包等,具体形式和注意事项可参考下表:

c623e447249c37df2899ef709548a886.png

(4)通道:用什么通道告知用户

目前,企业常用的外部通道包括 Push 推送、短信、邮件 EDM、电话、微信公众号等,其优缺点及场景匹配情况可参考下图:

52bb54ee457b7b555deca3c3a4d09e59.png

基于过去 7 年多服务电商客户的实践经验,我们将电商平台常用的运营策略梳理如下:

461f140621bae47e9307accfd7140229.png

(三)配置并执行策略

在该环节中,首先要做好基础研发准备工作,包括埋点/通道设置/激励方式设计,然后使用神策营销云流程画布完成运营策略的配置。下图为新访客首单的权益使用流程策略示例:

a12b59d504cd0fa13dde86244f5c17d8.png

(四)分析首单转化效果

在运营策略落地执行之后,运营同学需要搭建数据概览,作为数据观测与复盘汇报的工具,了解运营策略对首单转化的贡献,并基于数据反馈制定调整策略,探索更合适、高质量的策略四要素组合方式。在概览的实际搭建过程中,通常需要基于公司业务情况按照不同维度和核心指标进行拆解。

二、挖掘用户生命周期价值,加速二单复购转化

复购是用户首购之后的再次购买行为。从数据上看,首购只有一次,复购则可能会发生很多次。

促进用户完成从首单到二单,以及更多单的转化,是一个挖掘用户生命周期内剩余价值的长期过程。基于这一目标,我们可以从两个场景深入——促进用户从首单向二次复购转化、促进用户从二单向多单转化,这是两个完全不同的命题。接下来将从触达运营策略出发,以“促进用户从首单向二单复购转化”为目标详细展开。

(一)搭建指标体系

首先,明确业务目标为“促进用户从首单向二单复购转化”,即提升新客二次购买率。

其次,拆解目标。新客二次购买率的提升需要紧密结合首单商品的特征、新客标签、首次付费后的满意度,从“提升新客回访平台”和“提升新客回访后的二次购买转化”两方面着手。具体如下表所示:

20c7e380551f04144e18fce52239259b.png

点击放大查看高清大图

接下来,基于目标进一步拆解核心指标,并搭建指标体系。

e74ebbe7ba9d75d0d313dc195d5f0487.png

点击放大查看高清大图

(二)落地转化策略

1、千人千面个性化推荐

推荐策略通常包括热门推荐、个性化推荐和相关推荐。

(1)热门推荐

结合季节/实时热点/爆品,基于全站物品各维度统计值进行全局排序,在首页“热卖商品”等栏位推荐热门商品。

(2)个性化推荐

结合新客的用户特征、行为特征、以及首单的商品特征,对新客进行个性化运营触达。常见于产品内“Feed 流”“猜你喜欢”模块,如下图所示:

7e74e235f6507383a4d7b4daffcc7e78.png

(3)相关推荐

推荐与首单物品相似的物品,以提升产品访问深度。常见于产品内详情页“相关推荐”模块。

2、精细化运营策略

(1)结合标签与用户分层对人群进行圈选

  • 基本属性标签:年龄/性别/地域/职业/学历/婚姻情况

  • 行为偏好标签:「浏览/加购/收藏/购买」的「商品类目/品牌/单品」偏好、搜索关键词偏好、访问时间偏好

  • 营销偏好标签:优惠券类型偏好/活动类型偏好

  • 用户价值分层:借鉴 RFM 模型,结合新客的 R 和 M 对用户进行价值分层

这里介绍一种结合 RFM 与预测复购周期的用户分层方法:

RFM 模型是通过用户最近一次消费、消费频率、消费金额划分出来 8 个用户价值群体,将群体用户进行价值细分,其中:

R(Recency):最近一次消费时间距今间隔。反映了用户最近消费的热度,用以衡量用户是否流失。从理论上来讲,用户最近一次消费距今时间越长,流失概率越高。

F(Frequency):用户的消费频率。反映了用户对于产品、品牌的忠诚程度。从理论上来讲,用户在一定时间内的购买频率越高,代表着用户忠诚度越高。

M(Monetary):用户的消费金额。反映了用户的购买力。

一般情况下,使用 RFM 模型进行用户分层的步骤包括:数据准备、计算 R/F/M 值、计算综合得分、用户分层。其中,最重要的环节是计算维度价值划分。(可以用中位数、平均数或者根据行业标准设置符合自身的阈值)

关于新客分层,可以通过新客 R/M 阈值计算来实现。

新客 R 的阈值计算:以回购周期(Repurchase Cycle,简称 RC)为核心指标,可采用两种方式进行计算。

第一,正常用户计算法。根据消费者购买信息,通过商品消耗周期来计算。RC= 平均一次购买量/平均每天使用量。

第二,现有数据归纳法。根据消费者购买信息,将所有回购用户的平均回购间隔天数制成分布柱状图,累计 90% 用户的平均回购间隔天数为 3RC,那么可以得出,RC= 累计 90% 用户的平均回购间隔天数/3。

新客 M 的阈值计算:平均新客客单价 = 新客订单总额/新客总数。

接下来,便可以完成用户分层,如下图所示:

5cdaff96df0cd1c44631d1ebede7d635.png

注:高频/低频指的是首单消费距今时间间隔是否在回购周期内。若在,为高频;反之则为低频。

(2)运营策略制定

4fe0868847995f1da368a781cb48b98f.png

点击放大查看高清大图

(3)运营策略落地

以“根据用户价值分层推送不同类型的活动优惠券,并设置优惠券到期提醒”场景为例,借助神策营销云流程画布,可配置如下策略:

ad4fa266e48c528b1eef8956de6b6f00.png

(三)二次复购转化效果评估

针对二次复购转化效果评估,通常可以从「单个策略效果评估」和「整体目标评估」两方面展开。

1、单个策略效果评估

通常会从进入策略的用户数、触发用户数、触达用户数、目标完成率这几个指标进行策略效果评估。

2、整体目标评估

结合指标体系,搭建二次复购转化的数据看板。通过数据看板,可以了解各指标的目标值与实际值之间的差异,了解活动期间指标值与日常指标值之间的差异。并基于差异值,提出假设并猜测可能的原因。比如,若二次复购转化指标体系中的“回访率”明显提升,但是“转化率”却为负值,那么可以猜测是落地页呈现效果不佳、产品体验卡顿、页面跳转率比较低、转化路径冗长等,或者是营销商品下架、变价、曝光位置较差、商品介绍言过其实等。

三、强化多单会员运营,完善全场景复购

完成首次复购(第二单)的用户粘性不断提高,部分用户会在后续一定时间内定期复购,并逐渐成为平台的核心用户,为平台带来稳定收入和现金流。因此,如何促进完成首次复购的用户群转为规模化的核心会员,在平台完成第三单及更多单,是复购命题下的又一重要细分领域。

(一)提出问题

1、用户为什么会“一而再、再而三”地付费?

首先,“一而再”,意味着用户完成首单到二次复购的转化。影响转化的客观因素包括:用户对商品是否存在真实需求;用户在首次付费后的价值判断——“商品价值与价格是否匹配”;主观因素则取决于用户完成首购后,是否有基于首单商品特征、首单用户特征、首购满意度等进行用户回访,以及回访后的二次转化。

其次,“再而三”意味着用户完成从二次复购到多单的转化。要实现该转化,需要平台在用户首购和二次复购的基础上,提供增值服务,比如商品获取时附带的额外权益、用户使用后获得的社会认同感等,使自家商品拥有一定的“排他性”,促使摇摆不定的用户“路转粉”。

2、什么是增值服务?

以终为始,从马斯洛需求理论出发,可以快速、清晰认知电商业态下的用户需求,从而推导出相应的运营目标和运营抓手。

fb609fc87fc717d051f513267625e25b.png

点击放大查看高清大图

其中,除了满足用户基础的生理需求和安全需求外,其他需求的满足都可以视为平台为用户提供的增值服务。归属、尊重、认知需求的满足,对用户“一而再”和“再而三”的购买过程都有程度不一的影响。而审美、自我实现、自我超越需求的满足,则对促进老用户实现从下二单到多单的转变针对性更强,这也是接下来要讨论的重点。

3、如何做好促进用户“再而三”付费的增值服务?

比起社区建设和用户行为引导,活动体系和会员体系的建设是企业量化目标、监控进程、回收效果的更有效手段。如何诊断现有活动机制是否能让会员体系发挥应有的价值,对其中的症结点提出可落地的改善建议,并通过数据验证效果、进入新一轮的业务提升,是一线用户运营人员长期关注的命题。

(二)解决问题

以神策数据与优市 App 的合作为例,详细讲述神策数据如何帮助优市在用户运营场景中实现 Sense(业务诊断)→ Decision(改善建议)→ Action(投入实践)→ Feedback(回收效果)的数据应用闭环。

(文中所涉及数据均为模拟,不涉及客户隐私)

优市是一家以售卖健康好物为主的自营性质社交电商 App。考虑到其核心产品艾灸自带的习惯依赖属性,目标用户通常会按频率购买和消耗,因此优市为用户设定了以成长值累计、等级晋升、权益扩大为主线的用户体系。会员等级设置从 1 到 9 级,用户完成晋升后,会相应获得更高等级的会员礼包(包含免费商品)、会员满减权益、会员专享运费券等。

b2d72006c49eb7ff4dfcfb9249613d75.png

在过去的经营中,优市负责人发现,平台的会员头部和腰部效应明显,VIP5-VIP9 会员每月的活跃、付费和权益领取使用率都表现优异、稳定,但 VIP1-VIP4 的尾部会员成长值获取和升级人数不容乐观,甚至有下降趋势。为了尽快改善该局面,优市计划基于数据洞察找出尾部会员在用户行为上可被提升的切入点,并制定相应的运营策略,不断推动更多尾部会员向高等级会员转变。

目前,优市会员礼包的获取和使用是促进会员升级的驱动力。因此,优市策划并落地了如下破局方案:

通过分析会员礼包获取和使用路径,优市初步确定了针对会员升级运营的可发力方向。

(1)获得成长值

用户可以通过消费或做任务获取成长值,主要获取方式是购买商品,但通常情况下用户购买商品是出自于自身需求,并非以会员礼包为最终目的,因此需要增强会员中心页面的曝光,帮助用户了解会员体系,才能够通过会员权益吸引用户。

(2)用户升级

用户是否升级取决于升级的难度和会员权益的吸引力。在对用户做升级引导时,要重点突出升级后的权益,而非直接引导用户进入商品列表。另外,针对不同VIP 等级的用户进行分层运营时,可以面向每个等级内不同成长值区间的用户进一步分层做精细化运营,因为高成长值区间的用户升级难度较低,更容易被引导。

(3)领取礼包

用户从领取礼包到使用礼包,需要知道从哪里领取、领完之后要怎么用以及有效期有多长,围绕这三方面做断点运营,可以促进最终的使用率。

也就是说,要提升会员礼包的获取和使用率,重点要加强会员感知和领取使用提醒。

基于以上可发力方向,神策帮助优市对 VIP1-VIP4的会员做了等级提升、礼包领取、礼包使用行为的影响因素推断和统计分析。

第一,分析会员权益感知程度与会员对成长值和升级的欲望之间的关系。

0120046730686d05a9ea4e5532512659.png

从上表可知:同一等级、不同成长值区间下,临近升级的用户支付转化率更高;同一等级、同一成长值区间下,进入过会员中心的用户支付转化率更高。

第二,分析不同等级的会员在升级、礼包获取、礼包使用三个关键动作上是否存在认知和驱动的差距。

67ed2964c07231af795e36628fc52593.png

从上表可知,会员等级越低,礼包领取率、礼包使用率越低。其原因有两个,一是低等级的会员产品体验程度低,并不了解权益升级的机制和兑换的入口;二是低等级会员礼包价值小,用户不屑于领取和使用。

此时,从用户成长路径出发,在完成数据分析之后,可以得出明确的运营方向:

  • 通过加强会员中心的曝光增强用户对会员权益的感知,并重点触达处于临升级状态的用户,引导用户消费、达成升级。

  • 在用户升级后及时触达,指明礼包的领取入口,并通过更具吸引力的触达内容重点引导低会员等级用户,促使其领取礼包。

  • 在用户领取礼包后及时触达,敦促使用,并通过更具吸引力的触达内容重点引导低会员等级用户,促使其使用礼包。

基于以上运营方向,神策帮助优市制定了具体的运营策略和评估指标,并通过神策营销云搭建了相应的运营计划。

4671714fb14370371f6df92adc7308e3.png

在运营计划执行过程中,优市搭建了实时监控概览,其核心作用是让一线运营人员根据实时数据反馈及时调整策略,降低风险。举个例子,在一次数据洞察时发现某个运营计划当天转化人数异常偏低,通过及时排查发现,该计划相关商品已售罄,一线人员立即联系商品部门补足库存。

运营计划结束后,神策数据与优市联合做了全面的复盘报告,如下:

1e2e5b3d25160e1b621903d63e2eb94f.png

通过以上关键指标的提升,优市 VIP1-VIP4 等级会员的支付转化率有了明显提升,实现了更多低等级会员从二次复购到多单的转化。追溯计划执行前统计的 VIP1-VIP4 会员共 12603人,剔除在计划执行当月流失的用户 508 人,共计 12095 人。这部分用户在本次会员体系运营活动的策略覆盖下,有几个关键指标得到改善:

  • 运营计划执行的上一个月支付转化率为 44.8%,运营计划执行当月支付转化率为 48.6%,同比上升 8.5%。

  • 运营计划计划执行的上一个月,历史累计订单数大于 2 单的用户数占比 81.3%,计划执行当月,历史累计订单数大于 2 单的用户数占比 85.5%,同比上升 5.2%。

总结一下,优市通过神策数据深入洞察会员礼包获取与使用路径,大胆假设相关影响因素,并严谨求证这些因素的影响力度,对症下药制定改善策略,最终完成了低等级会员向高等级会员转化的目标,也为平台培育了更多忠诚用户。在此过程中,神策数据与优市的一线人员紧密协作,将数据查询、数据分析、策略产出、策略执行、效果回收、效果复盘等一系列数据应用方法论赋能给优市一线业务人员,优市也逐渐形成了数据驱动业务的机制,加速走向数字化实现自我突破。

小 结

付费转化率提升是电商平台整体的核心指标,需要协同产品、运营、渠道、技术、客服等各个部门共同发力。除此之外,科学的数字化应用方法也是必不可少的,在制定并实施策略过程中,需要结合落地工具和策略实施效果,实现 SDAF 数据闭环,最终达成提升付费转化率的目标,形成业务特有的增长壁垒。