4412(1)-开发板

288 阅读5分钟

4412开发板

板子型号 SCP1G版本

  • 没有TF卡,拨码开关1,2对应01
  • 连接4.3寸电阻屏,拨码开关3,4对应10

输入电源电路

图片.png

输入电源适配器提供5V/3A的电源,VSYS对应为5V,上电时LED1亮,对应板子上的一个红色LED

图片.png

纽扣电池经过一个二极管提供电压,同时DC33V也经过一个二极管提供电压给V_BKCOIN。通常二极管压降为0.7V左右,纽扣电池电压为3V左右。

图片.png

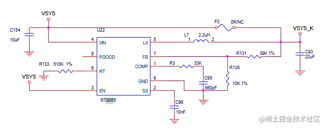
RT8065将VSYS转换为VSYS_K, RT端口接510k电阻,查询手册对应工作频率为0.5MHz,将5V转为4V给核心板电源芯片 8707 供电,注意这里的电路图中核心板和底板之间的VSYS不是同一个标签。

我使用的底板并没有电源芯片 MP2012DQ 提供 5V→3.3V 和 5V→1.8V 电源;而是直接从核心板的电平芯片S5M8767供电产生2.8V,对应引脚为VDDIOPERI_28,连接至底板DC33V

图片.png

同时核心板电平芯片产生1.8V,对应引脚为VDDIOPERI_18,连接至底板VDD1V8_EXT,电源芯片引脚为LDO13,根据芯片手册,该引脚默认输出1.8V。测量板子发现该处对地阻值为0,所以必然有短路点,核心板上直连的电容有C148,C149,C150,C151,C115,另外直连的芯片有一个usb3503A。底板直连的电容有C102,C103,C56,C57,C58,C80.

核心板通过四个连接器和底板连接,轻轻撬动四个角,反复多次可以把核心板拆卸下来。测试表明短路位置在核心板上。

图片.png

使用拆卸方式,确认短路位置发生在usb3503A这个芯片(3端口usb集线器)中,控制4412底板上两个usb插口和连接至DM9621ANP(USB2.0到100M以太网控制器)。

DDR供电

S5M8767A推荐使用BUCK5做为DDR的电源

图片.png

BUCK5可以通过K9 K10两个引脚的电平搭配,输出四种默认电压

图片.png

最终输出1.5V

电平转换

转换信号的电平大小

以太网

图片.png 上图为用于以太网电平转换芯片74ALVC164245DGG,V_CCA是3V端口,V_CCB是5V端口,对应的输入分别在1.5-3.6V和1.5-5.5V.

1.8V-3.3V

图片.png TXS0102DCU A port:1.65V - 3.6 V ;B port: 2.3 V - 5.5 V

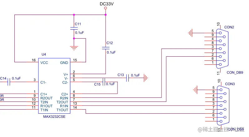
串口

图片.png

  • 调试串口为CON3
  • 波特率115200

LCD

我手里的是4.3寸lCD,

图片.png

图片.png

VSYS经过一个三极管变为VSYS_LCD给屏幕供电,CHG_EN控制电压是否输出到VSYS_LCD上。

JTAG

图片.png

UBoot烧写

  • TF卡格式化为FAT32
  • 解压iTop4412_uboot,里面会有一个可执行文件mkuboot,其中会调用sdfuse_q/sd_fusing_exynos4x12.sh,在里面卸载四个分区,并写入镜像.在TF/SD启动模式下,exynos 4412一上电,内部iROM会从TF/SD的第1个Block(第512个字节开始)读取8KB的数据到内部iRAM,然后从内部iRAM的0地址开始运行. 所以写入镜像时,指定seek=1. dd使用的默认block大小是512,所以seek=1恰好对应跳过一个block。

使用fdisk -l查看,其中Sector size (logical/physical): 512 bytes / 4096 bytes中4096代表SD卡中一个物理block大小为4096(磁盘每次操作的块大小,logical代表磁盘能写入的最小大小).

# 四个分区的名称
if [ "$param1" = "$reader_type1" ]
then
    partition1=$1"1"
    partition2=$1"2"
    partition3=$1"3"
    partition4=$1"4"

elif [ "$1" = "$reader_type2" ]
then
    partition1=$1"p1"
    partition2=$1"p2"
    partition3=$1"p3"
    partition4=$1"p4"

else
    echo "Unsupported SD reader"
    exit 0
fi
# 卸载四个分区
umount $partition1 2> /dev/null
umount $partition2 2> /dev/null
umount $partition3 2> /dev/null
umount $partition4 2> /dev/null
# 写入镜像
echo "$2 fusing..."
dd iflag=dsync oflag=dsync if=../$2 of=$1 seek=1 && \
        echo "$2 image has been fused successfully."
  • 插上带有TF卡的读卡器,使用sudo fdisk -l查看当前的盘符,比如是/dev/sdc,下面命令会使用该盘符
  • 复制一份对应板子的u-boot-iTop-4412.bin到解压目录,运行sudo ./mkuboot /dev/sdc,此时TF卡会被格式化,第一个可以被识别的盘写为boot分区
hexdump -n 5000 /dev/sdc

查看前5000个字节,从地址200即第512个字节开始,已经被写入了对应的u-boot-iTop-4412.bin,可以使用hexdump -n 5000 u-boot-iTop-4412.bin确认内容。

盘符对应的flag参考

  • atvrecv - [GPT] This is a flag for Apple TV Recovery Partitions.
  • bios_grub - [GPT] The partition with this flag is used as the GRUB BIOS partition. The partition usually uses about a megabytes of space and is not needed by EFI-booting systems.
  • boot - [Mac, MS-DOS, GPT, PC98] This flag indicates that the partition is bootable. On MS-DOS partitioning tables, only one partition may have this flag. However, other partitioning tables allow multiple partitions to have this flag.
  • DIAG - [MS-DOS] The partition is used for recovery and diagnostics.
  • esp - [MS-DOS, GPT] This flag indicates an UEFI System Partition. GPT uses this flag as an alias for "boot". The UEFI firmware stores files on this partition.
  • hidden - [MS-DOS, PC98] Partitions with this flag are hidden from Microsoft operating systems.
  • hp-service - [GPT] This the flag for HP Service Partitions. This partition uses the FAT filesystem.
  • irst - [MS-DOS, GPT] Intel Rapid Start Technology partitions use this flag.
  • lba - [MS-DOS] This flag is used by DOS, Windows 9x, and Windows ME and tells the system to use Linear Mode (Logical Block Addressing).
  • legacy_boot - [GPT] Some software (mostly legacy) recognize this flag as indicating that the GPT partition may be bootable.
  • LVM - [MS-DOS] This flag indicates to Linux that the partition is a physical volume.
  • msftdata - [GPT] This flag is applied to Microsoft Basic Data Partitions (BDP), such as NTFS and FAT filesystems including drive C:. This flag can only be removed if the flags "boot" or "msftres" is applied.
  • msftres - [GPT] Windows uses this flag to indicate a Microsoft Reserved Partition (MSR). This is only used on GPT partitioning tables and not MS-DOS (MBR) partitioning tables. Since GPT and the UEFI specification do not allow hidden partitions (exceptions apply), Microsoft Reserved Partitions are needed to replace hidden sectors sometimes used by Windows. Windows (on GPT) needs this partition and it must be before the primary and bootable partitions, but after the EFI System Partition (ESP) and OEM service partitions.
  • PALO - [MS-DOS] The marked partition can use the Palo bootloader (used by Linux/PA-RISC).
  • PREP - [MS-DOS, GPT] On PowerPC PReP and IBM RS6K/CHRP hardware, this flag indicates that the marked partition supports PReP booting. The PreP partition is not the same as the /boot/ directory or mountpoint.
  • raid - [MS-DOS] Linux recognizes this flag as a software RAID partition.
  • root - [MAC] This flag is used to inform Linux which partition is the root.
  • swap - [MAC] This is used to indicate that a swap partition is for a Linux system. blog.csdn.net/ZLK1214/art…

blog.csdn.net/daocaokafei…