首页
沸点
课程
数据标注
HOT
AI Coding
更多
直播
活动
APP
插件
直播
活动
APP
插件
搜索历史
清空
创作者中心
写文章
发沸点
写笔记
写代码
草稿箱
创作灵感
查看更多
登录
注册
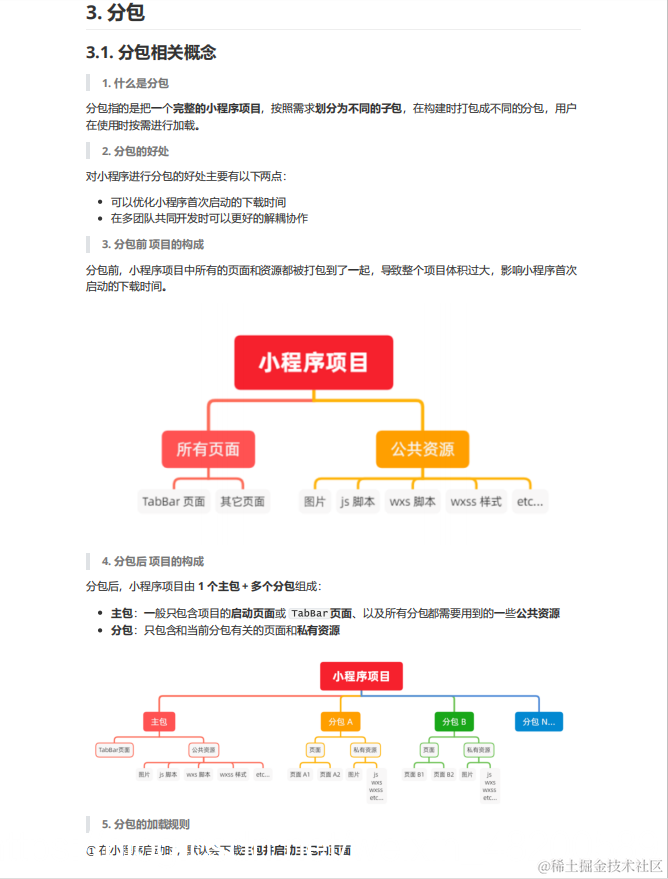
【小程序系列】 [05] npm包的使用 全局数据共享 分包 自定义tabBar案例
周杰论
2022-09-01
51
阅读1分钟
周杰论
@FETL
319
文章
94k
阅读
15
粉丝
目录
收起