java中io流

150 阅读1分钟

java中io流

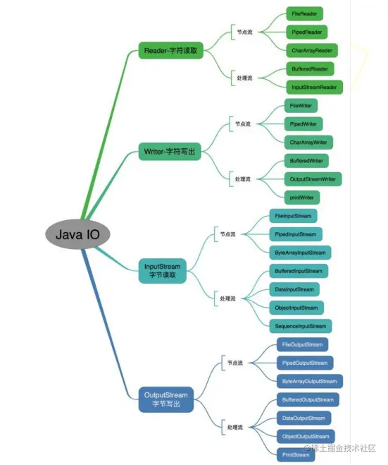
java中io流分为几种?

按功能分:

​ 输入流(input),输出流(output)

按类型分:

​ 字节流和字符流

字节流和字符流的区别:

​ 字节流按8位传输字节为单位输入输出数据

​ 字符流按16位传输字符为单位输入输出数据

按流的角色分:

​ 节点流和处理流

Java I0 流的 40 多个类都是从如下 4 个抽象类基类中派生出来的。

  • nputStream/Reader: 所有的输入流的基类,前者是字节输入流,后者是字符输入流
  • OutputStream/Writer: 所有输出流的基类,前者是字节输出流,后者是字符输出流

EXF_A79OOB3`{P27T$6(EYC.png