手把手开发Admin 系列七(部署篇)

160 阅读1分钟

文档:docs.arklnk.com

前端:github.com/arklnk/ark-…

后端:github.com/arklnk/ark-…

go-zero:go-zero.dev/cn

演示: arkadmin.si-yee.com

账号密码备注
demo123456演示账号

构建镜像

docker build -f app/core/cmd/api/Dockerfile -t imagesName:version .

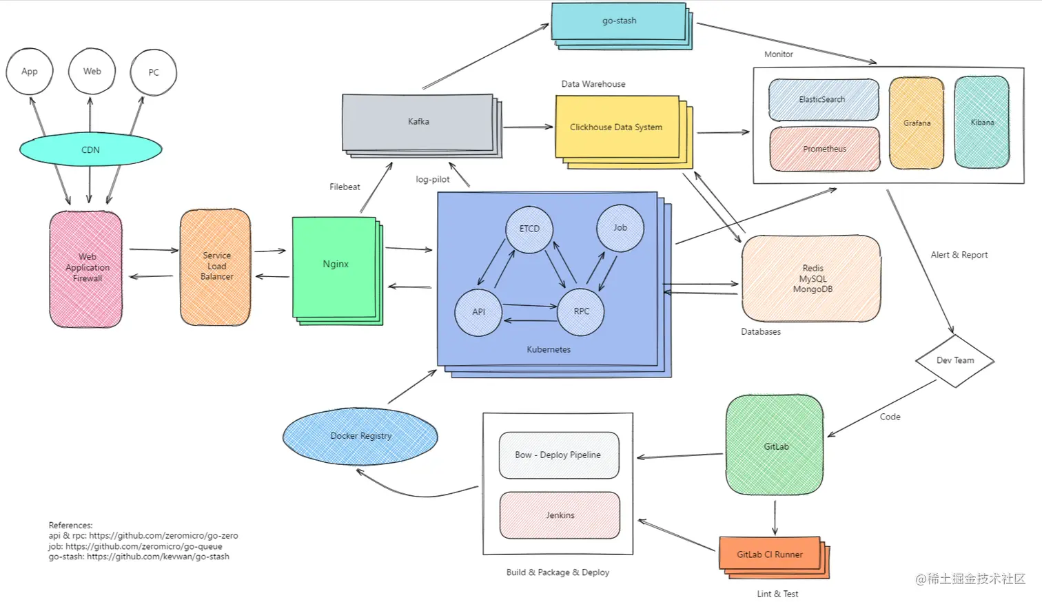
应用部署

go-zero-deploy.png

注:图片来源于go-zero官方文档

项目前期,我们可能不需要太多功能,所以我们可以根据自己的项目需求简化一下部署,

ark-admin核心core模块没用到rpc,只用了api和model。

deploy.png

git clone https://github.com/arklnk/ark-admin-zero.git
cd ark-admin-zero
docker-compose up -d
version: '3'

services:
  ark-admin-zero:
    image: arklnk/ark-admin-zero:latest
    container_name: ark-admin-zero
    volumes:
      - ./deploy/service/core/etc:/app/etc
      - ./data/service/logs:/app/logs
    restart: always
    networks:
      - ark_admin_net

  mysql:
    image: mysql:5.7
    container_name: mysql
    environment:
      TZ: Asia/Shanghai
      MYSQL_ROOT_PASSWORD: root
      MYSQL_DATABASE: ark_admin
    ports:
      - "3306:3306"
    volumes:
      - ./data/mysql/data:/var/lib/mysql
      - ./deploy/sql/:/docker-entrypoint-initdb.d/
    privileged: true
    restart: always
    networks:
      - ark_admin_net

  phpmyadmin:
    image: phpmyadmin:latest
    container_name: phpmyadmin
    restart: always
    ports:
      - "8080:80"
    environment:
      - PMA_ARBITRARY=1
    networks:
      - ark_admin_net

  redis:
    image: redis:6.2.5
    container_name: redis
    ports:
      - "6379:6379"
    environment:
      TZ: Asia/Shanghai
    volumes:
      - ./data/redis/data:/data:rw
    command: "redis-server --requirepass 123456  --appendonly yes"
    privileged: true
    restart: always
    networks:
      - ark_admin_net

networks:
  ark_admin_net:
    driver: bridge