SpringCloud09_微服务保护Sentinel

96 阅读14分钟

携手创作,共同成长!这是我参与「掘金日新计划 · 8 月更文挑战」的第21天,点击查看活动详情


⭐️前面的话⭐️

✉️坚持和努力一定能换来诗与远方!
💭推荐书籍:📚《王道408》,📚《深入理解 Java 虚拟机-周志明》,📚《Java 核心技术卷》
💬算法刷题:✅力扣🌐牛客网
🎈Github
🎈码云Gitee


微服务保护Sentinel

初识Sentinel

雪崩问题及解决方案

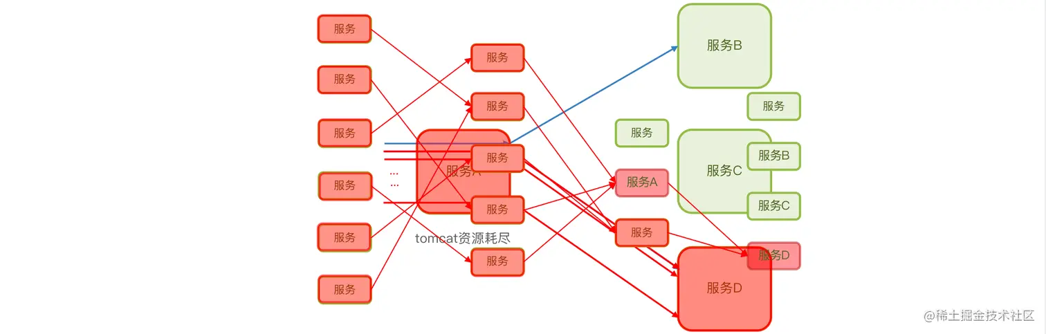
微服务调用链路中的某个服务故障,引起整个链路中的所有微服务都不可用,这就是雪崩。


解决雪崩问题的常见方式有四种:

  • 超时处理:设定超时时间,请求超过一定时间没有响应就返回错误信息,不会无休止等待
  • 舱壁模式:限定每个业务能使用的线程数,避免耗尽整个tomcat的资源,因此也叫线程隔离。
  • 熔断降级:由断路器统计业务执行的异常比例,如果超出阈值则会熔断该业务,拦截访问该业务的一切请求。
  • 流量控制:限制业务访问的QPS,避免服务因流量的突增而故障。

1
# 什么是雪崩问题?
2
微服务之间相互调用,因为调用链中的一个服务故障,引起整个链路都无法访问的情况。
3
​
4
# 如何避免因瞬间高并发流量而导致服务故障?
5
流量控制
6
​
7
# 如何避免因服务故障引起的雪崩问题?
8
超时处理
9
线程隔离
10
降级熔断

服务保护技术对比

SentinelHystrix
隔离策略信号量隔离线程池隔离/信号量隔离
熔断降级策略基于慢调用比例或异常比例基于失败比率
实时指标实现滑动窗口滑动窗口(基于 RxJava)
规则配置支持多种数据源支持多种数据源
扩展性多个扩展点插件的形式
基于注解的支持支持支持
限流基于 QPS,支持基于调用关系的限流有限的支持
流量整形支持慢启动、匀速排队模式不支持
系统自适应保护支持不支持
控制台开箱即用,可配置规则、查看秒级监控、机器发现等不完善
常见框架的适配Servlet、Spring Cloud、Dubbo、gRPC 等Servlet、Spring Cloud Netflix

Sentinel介绍和安装

Sentinel是阿里巴巴开源的一款微服务流量控制组件。官网地址:sentinelguard.io/zh-cn/index…


Sentinel 具有以下特征:

  • 丰富的应用场景:Sentinel 承接了阿里巴巴近 10 年的双十一大促流量的核心场景,例如秒杀(即突发流量控制在系统容量可以承受的范围)、消息削峰填谷、集群流量控制、实时熔断下游不可用应用等。
  • 完备的实时监控:Sentinel 同时提供实时的监控功能。您可以在控制台中看到接入应用的单台机器秒级数据,甚至 500 台以下规模的集群的汇总运行情况。
  • 广泛的开源生态:Sentinel 提供开箱即用的与其它开源框架/库的整合模块,例如与 Spring Cloud、Dubbo、gRPC 的整合。您只需要引入相应的依赖并进行简单的配置即可快速地接入 Sentinel。
  • 完善的 SPI 扩展点:Sentinel 提供简单易用、完善的 SPI 扩展接口。您可以通过实现扩展接口来快速地定制逻辑。例如定制规则管理、适配动态数据源等。

sentinel官方提供了UI控制台,方便我们对系统做限流设置。大家可以在GitHub下载。课前资料提供了下载好的jar包

然后访问:localhost:8080 即可看到控制台页面,默认的账户和密码都是sentinel

如果要修改Sentinel的默认端口、账户、密码,可以通过下列配置:

配置项默认值说明
server.port8080服务端口
sentinel.dashboard.auth.usernamesentinel默认用户名
sentinel.dashboard.auth.passwordsentinel默认密码

举例如下

1
java -jar sentinel-dashboard-1.8.1.jar -D server.port=8090

要使用Sentinel肯定要结合微服务,这里我们使用SpringCloud实用篇中的cloud-demo工程。没有的小伙伴可以在课前资料中找到:

微服务整合Sentinel

我们在order-service中整合Sentinel,并且连接Sentinel的控制台,步骤如下

  • 引入sentinel依赖:


  • 配置控制台地址:


  • 访问微服务的任意端点,触发sentinel监控

流量控制(Sentinel功能1 限流)(预防措施)

簇点链路

簇点链路:就是项目内的调用链路,链路中被监控的每个接口就是一个资源。默认情况下sentinel会监控SpringMVC的每一个端点(Endpoint),因此SpringMVC的每一个端点(Endpoint)就是调用链路中的一个资源。

流控、熔断等都是针对簇点链路中的资源来设置的,因此我们可以点击对应资源后面的按钮来设置规则:

快速入门

点击资源/order/{orderId}后面的流控按钮,就可以弹出表单。表单中可以添加流控规则,如下图所示:

其含义是限制 /order/{orderId}这个资源的单机QPS为5,即每秒只允许5次请求,超出的请求会被拦截并报错。


案例:流控规则入门案例

需求:给 /order/{orderId}这个资源设置流控规则,QPS不能超过 5。然后利用jemeter测试。

  • 设置流控规则(如上图)
  • jemeter测试


QPS 不到2000

流控模式

在添加限流规则时,点击高级选项,可以选择三种流控模式:

  • 直接:统计当前资源的请求,触发阈值时对当前资源直接限流,也是默认的模式
  • 关联:统计与当前资源相关的另一个资源,触发阈值时,对当前资源限流
  • 链路:统计从指定链路访问到本资源的请求,触发阈值时,对指定链路限流(请求的来源做判断从而限流)

关联(如支付的QPS达到阈值对查询业务限流)

关联模式:统计与当前资源相关的另一个资源,触发阈值时,对当前资源限流

使用场景:比如用户支付时需要修改订单状态,同时用户要查询订单。查询和修改操作会争抢数据库锁,产生竞争。业务需求是优先支付

更新订单的业务,因此当修改订单业务触发阈值时,需要对查询订单业务限流

当/write资源访问量触发阈值时,就会对/read资源限流,避免影响/write资源。


1
# 需求:
2
在OrderController新建两个端点:/order/query和/order/update,无需实现业务
3
配置流控规则,当/order/update资源被访问的QPS超过5时,对/order/query请求限流

满足下面条件可以使用关联模式:

  • 两个有竞争关系的资源
  • 一个优先级较高,一个优先级较低

链路

链路模式:只针对从指定链路访问到本资源的请求做统计,判断是否超过阈值。

例如有两条请求链路:

  • /test1 -> /common
  • /test2 -> /common

如果只希望统计从/test2进入到/common的请求,则可以这样配置:


1
# 需求:有查询订单(并发比较高)和创建订单业务,两者都需要查询商品(有并发上限)。针对从查询订单进入到查询商品的请求统计,并设置限流。
23
# 步骤:
4
在OrderService中添加一个queryGoods方法,不用实现业务
5
在OrderController中,改造/order/query端点,调用OrderService中的queryGoods方法
6
在OrderController中添加一个/order/save的端点,调用OrderService的queryGoods方法
7queryGoods设置限流规则,从/order/query进入queryGoods的方法限制QPS必须小于2

Sentinel默认只标记Controller中的方法为资源,如果要标记其它方法,需要利用@SentinelResource注解,示例

Sentinel默认会将Controller方法做context整合,导致链路模式的流控失效,需要修改application.yml,添加配置

1
流控模式有哪些?
2
直接:对当前资源限流
3
关联:高优先级资源触发阈值,对低优先级资源限流。
4
链路:阈值统计时,只统计从指定资源进入当前资源的请求,是对请求来源的限流

流控效果

流控效果是指请求达到流控阈值时应该采取的措施,包括三种:

  • 快速失败:达到阈值后,新的请求会被立即拒绝并抛出FlowException异常。是默认的处理方式。
  • warm up:预热模式,对超出阈值的请求同样是拒绝并抛出异常。但这种模式阈值会动态变化,从一个较小值逐渐增加到最大阈值
  • 排队等待:让所有的请求按照先后次序排队执行,两个请求的间隔不能小于指定时长

流控效果-warm up

warm up也叫预热模式,是应对服务冷启动的一种方案。请求阈值初始值是 threshold / coldFactor,持续指定时长后,逐渐提高到threshold值。而coldFactor的默认值是3。

例如,我设置QPS的threshold为10,预热时间为5秒,那么初始阈值就是 10 / 3 ,也就是3,然后在5秒后逐渐增长到10。

需求:给/order/{orderId}这个资源设置限流,最大QPS为10,利用warm up效果,预热时长为5秒

流控效果-排队等待

当请求超过QPS阈值时,快速失败和warm up 会拒绝新的请求并抛出异常。而排队等待则是让所有请求进入一个队列中,然后按照阈值允许的时间间隔依次执行。后来的请求必须等待前面执行完成,如果请求预期的等待时间超出最大时长,则会被拒绝。

例如:QPS = 5,意味着每200ms处理一个队列中的请求;timeout = 2000,意味着预期等待超过2000ms的请求会被拒绝并抛出异常

流量整形,波浪形的变的很平缓

需求:给/order/{orderId}这个资源设置限流,最大QPS为10,利用排队的流控效果,超时时长设置为5s

1
# 流控效果有哪些?
2
快速失败:QPS超过阈值时,拒绝新的请求
3
warm up: QPS超过阈值时,拒绝新的请求;QPS阈值是逐渐提升的,可以避免冷启动时高并发导致服务宕机。
4
排队等待:请求会进入队列,按照阈值允许的时间间隔依次执行请求;如果请求预期等待时长大于超时时间,直接拒绝

热点参数限流

之前的限流是统计访问某个资源的所有请求,判断是否超过QPS阈值。而热点参数限流是分别统计参数值相同的请求,判断是否超过QPS阈值。

代表的含义是:对hot这个资源的0号参数(第一个参数)做统计,每1秒相同参数值的请求数不能超过5

在热点参数限流的高级选项中,可以对部分参数设置例外配置:

结合上一个配置,这里的含义是对0号的long类型参数限流,每1秒相同参数的QPS不能超过5,有两个例外:

  • 如果参数值是100,则每1秒允许的QPS为10
  • 如果参数值是101,则每1秒允许的QPS为15
1
# 案例:给/order/{orderId}这个资源添加热点参数限流,规则如下:
2
默认的热点参数规则是每1秒请求量不超过2
3
给102这个参数设置例外:每1秒请求量不超过4
4
给103这个参数设置例外:每1秒请求量不超过10

注意:热点参数限流对默认的SpringMVC资源无效

隔离和降级(Sentinel功能2和3)

虽然限流可以尽量避免因高并发而引起的服务故障,但服务还会因为其它原因而故障。而要将这些故障控制在一定范围,避免雪崩,就要靠线程隔离(舱壁模式)和熔断降级手段了。

不管是线程隔离还是熔断降级,都是对客户端(调用方) 的保护。

FeignClient整合Sentinel

SpringCloud中,微服务调用都是通过Feign来实现的,因此做客户端保护必须整合Feign和Sentinel。

(1)修改OrderService的application.yml文件,开启Feign的Sentinel功能

(2)给FeignClient编写失败后的降级逻辑

  • 方式一:FallbackClass,无法对远程调用的异常做处理
  • 方式二:FallbackFactory,可以对远程调用的异常做处理,我们选择这种

步骤一:在feing-api项目中定义类,实现FallbackFactory:

步骤二:在feing-api项目中的DefaultFeignConfiguration类中将UserClientFallbackFactory注册为一个Bean:

步骤三:在feing-api项目中的UserClient接口中使用UserClientFallbackFactory:

1
# Sentinel支持的雪崩解决方案:
2
线程隔离(仓壁模式)
3
降级熔断
4
​
5
# Feign整合Sentinel的步骤:
6
在application.yml中配置:feign.sentienl.enable=true
7
给FeignClient编写FallbackFactory并注册为Bean
8
将FallbackFactory配置到FeignClient

线程隔离(舱壁模式)

线程隔离有两种方式实现:

  • 线程池隔离
  • 信号量隔离(Sentinel默认采用)

1
# 线程隔离的两种手段是?
2
信号量隔离
3
线程池隔离
4
​
5
# 信号量隔离的特点是?
6
基于计数器模式,简单,开销小
7
​
8
# 线程池隔离的特点是?
9
基于线程池模式,有额外开销,但隔离控制更强

熔断降级

熔断降级是解决雪崩问题的重要手段。其思路是由断路器统计服务调用的异常比例、慢请求比例,如果超出阈值则会熔断该服务。即拦截访问该服务的一切请求;而当服务恢复时,断路器会放行访问该服务的请求。

熔断策略-慢调用

慢调用:业务的响应时长(RT)大于指定时长的请求认定为慢调用请求。在指定时间内,如果请求数量超过设定的最小数量,慢调用比例大于设定的阈值,则触发熔断。

熔断策略-异常比例、异常数

异常比例或异常数:统计指定时间内的调用,如果调用次数超过指定请求数,并且出现异常的比例达到设定的比例阈值(或超过指定异常数),则触发熔断。

1
# Sentinel熔断降级的策略有哪些?
2
慢调用比例:超过指定时长的调用为慢调用,统计单位时长内慢调用的比例,超过阈值则熔断
3
异常比例:统计单位时长内异常调用的比例,超过阈值则熔断
4
异常数:统计单位时长内异常调用的次数,超过阈值则熔断

授权规则

授权规则可以对调用方的来源做控制,有白名单和黑名单两种方式。

  • 白名单:来源(origin)在白名单内的调用者允许访问
  • 黑名单:来源(origin)在黑名单内的调用者不允许访问

例如,我们限定只允许从网关来的请求访问order-service,那么流控应用中就填写网关的名称

规则持久化

规则管理模式

Sentinel的控制台规则管理有三种模式

1
# Sentinel的三种配置管理模式是什么?
2
原始模式:保存在内存
3
pull模式:保存在本地文件或数据库,定时去读取
4
push模式:保存在nacos,监听变更实时更新

实现push模式(生产环境下)