阿里巴巴面试题- - -多线程&并发篇(三十二)

107 阅读4分钟

​​本文已参与「新人创作礼」活动,一起开启掘金创作之路

前言:七月末八月初的时候,秋招正式打响,公司会放出大量的全职和实习岗位。为了帮助秋招的小伙伴们,学长这里整理了一系列的秋招面试题给大家,所以小伙伴们不用太过焦虑,相信你们一定能超常发挥,收到心仪公司的Offer~~

内容涵盖:Java、MyBatis、ZooKeeper、Dubbo、Elasticsearch、Memcached、Redis、MySQL、Spring、Spring Boot、Spring Cloud、RabbitMQ、Kafka、Linux等技术栈

**    再次渡入繁世,人潮汹涌,眼里茫然,信仰永恒,皆为华夏**

​编辑

目录

多线程&并发篇

22、Java程序是如何执行的

23、锁的优化机制了解吗?

本期分享到此为止,关注博主不迷路,叶秋学长带你上高速~~


多线程&并发篇

22、Java程序是如何执行的

我们日常的工作中都使用开发工具(IntelliJ IDEA 或 Eclipse 等)可以很方便的调试程序,或者是通过打包工具把项目打包成 jar 包或者 war 包,放入 Tomcat 等 Web 容器中就可以正常运行了,但你有没有想过 Java 程序内部是如何执行的?其实不论是在开发工具中运行还是在 Tomcat 中运行,

Java 程序的执行流程基本都是相同的,它的执行流程如下:

先把 Java 代码编译成字节码,也就是把 .java 类型的文件编译成 .class 类型的文件。这个过程的大致执行流程:Java 源代码 -> 词法分析器 -> 语法分析器 -> 语义分析器 -> 字符码生成器 ->

最终生成字节码,其中任何一个节点执行失败就会造成编译失败;

把 class 文件放置到 Java 虚拟机,这个虚拟机通常指的是 Oracle 官方自带的 Hotspot JVM;

Java 虚拟机使用类加载器(Class Loader)装载 class 文件;

类加载完成之后,会进行字节码效验,字节码效验通过之后 JVM 解释器会把字节码翻译成机器码交由操作系统执行。但不是所有代码都是解释执行的,JVM 对此做了优化,比如,以

Hotspot 虚拟机来说,它本身提供了 JIT(Just In Time)也就是我们通常所说的动态编译器,它能够在运行时将热点代码编译为机器码,这个时候字节码就变成了编译执行。Java 程序执行流程图如下:

23、锁的优化机制了解吗?

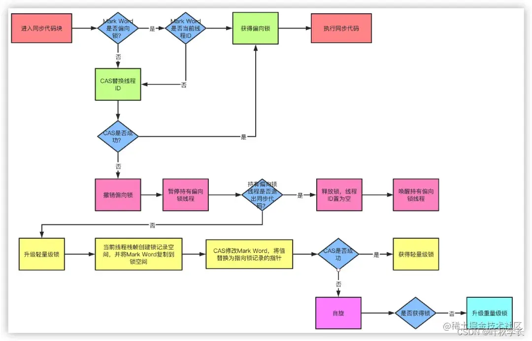
从JDK1.6版本之后,synchronized本身也在不断优化锁的机制,有些情况下他并不会是一个很重量级的锁了。优化机制包括自适应锁、自旋锁、锁消除、锁粗化、轻量级锁和偏向锁。

锁的状态从低到高依次为无锁->偏向锁->轻量级锁->重量级锁,升级的过程就是从低到高,降级在一定条件也是有可能发生的。

自旋锁:由于大部分时候,锁被占用的时间很短,共享变量的锁定时间也很短,所有没有必要挂起线程,用户态和内核态的来回上下文切换严重影响性能。自旋的概念就是让线程执行一个忙循环,可以理解为就是啥也不干,防止从用户态转入内核态,自旋锁可以通过设置-XX:+UseSpining来开启,自旋的默认次数是10次,可以使用-XX:PreBlockSpin设置。

自适应锁:自适应锁就是自适应的自旋锁,自旋的时间不是固定时间,而是由前一次在同一个锁上的自旋时间和锁的持有者状态来决定。

锁消除:锁消除指的是JVM检测到一些同步的代码块,完全不存在数据竞争的场景,也就是不需要加锁,就会进行锁消除。

锁粗化:锁粗化指的是有很多操作都是对同一个对象进行加锁,就会把锁的同步范围扩展到整个操作序列之外。

偏向锁:当线程访问同步块获取锁时,会在对象头和栈帧中的锁记录里存储偏向锁的线程ID,之后这个线程再次进入同步块时都不需要CAS来加锁和解锁了,偏向锁会永远偏向第一个获得锁的线

程,如果后续没有其他线程获得过这个锁,持有锁的线程就永远不需要进行同步,反之,当有其他线程竞争偏向锁时,持有偏向锁的线程就会释放偏向锁。可以用过设置-XX:+UseBiasedLocking开启偏向锁。

轻量级锁:JVM的对象的对象头中包含有一些锁的标志位,代码进入同步块的时候,JVM将会使用

CAS方式来尝试获取锁,如果更新成功则会把对象头中的状态位标记为轻量级锁,如果更新失败,当前线程就尝试自旋来获得锁。

整个锁升级的过程非常复杂,我尽力去除一些无用的环节,简单来描述整个升级的机制。

简单点说,偏向锁就是通过对象头的偏向线程ID来对比,甚至都不需要CAS了,而轻量级锁主要就是通过CAS修改对象头锁记录和自旋来实现,重量级锁则是除了拥有锁的线程其他全部阻塞。

​编辑

本期分享到此为止,关注博主不迷路,叶秋学长带你上高速~~