看完这套Java笔记,才明白笔者同时斩获7份大厂offer是有原因的!

37 阅读6分钟

不知道各位程序员朋友有没有做笔记的习惯?不过,我觉得大家还是蛮喜欢收藏笔记的,嘿嘿,我也是。

前几天恰好看到一篇文章,里面详细罗列了关于Java的所有知识点。看目录,是从Jvm开始,再讲集合、多线程并发,然后讲的Java基础,再到Spring原理、微服务、Netty与RPC等等,光目录就长达18页。在我看来,又是收藏从来不看系列了。

层次细致到什么程度呢?

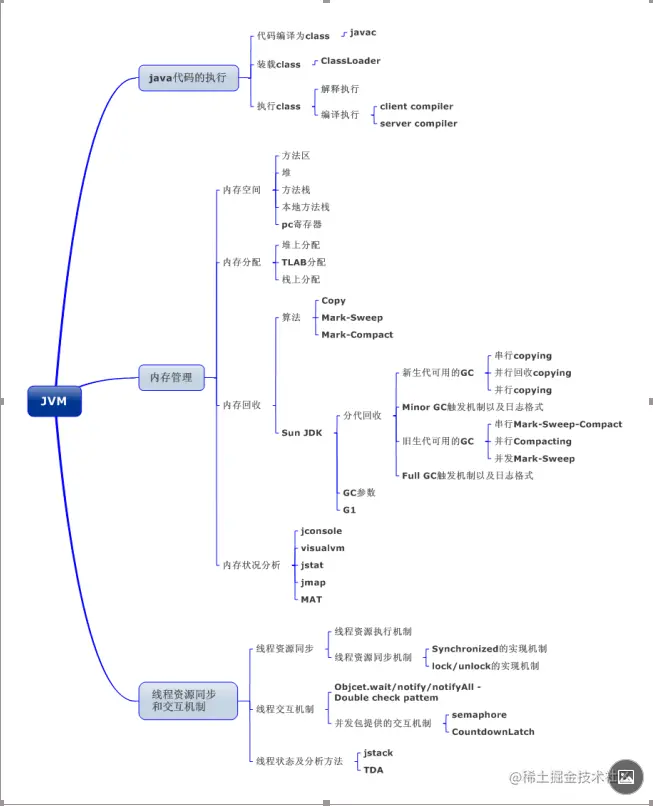
例如,JVM运行时的内存分别讲了新生代、老年代、永久代,其中新生代还分到Eden区、ServivorFrom、ServivorTo、MinorGC 的过程(复制->清空->互换)。

**还有Java四种引用类型:**强引用、软引用、弱引用、虚引用。

**API 网关:**请求转发、响应合并、协议转换、数据转换、安全认证。

等等。

直接上图:

......

在我看到这份目录的时候,心情十分激动,能拥有这样一套笔记,无论是平时的查缺补漏,还是面试突袭,都能有一套完美的参考资料,真正做到精通一个知识点就画个圈,再也不用在十几本书中翻来翻去了。通过寻找,在我的软磨硬泡下**+XXX_WWW666666获取**终于要来了这一份大神级的笔记。

由于内容实在太长,这里就先给大家分享分享一部分内容吧!

JVM

(1) 基本概念:

JVM 是可运行 Java 代码的假想计算机 ,包括一套字节码指令集、一组寄存器、一个栈、一个垃圾回收,堆和一个存储方法域。JVM 是运行在操作系统之上的,它与硬件没有直接的交互。

(2) 运行过程:

我们都知道 Java 源文件,通过编译器,能够生产相应的.Class 文件,也就是字节码文件,而字节码文件又通过 Java 虚拟机中的解释器,编译成特定机器上的机器码 。

也就是如下:

① Java 源文件—->编译器—->字节码文件

② 字节码文件—->JVM—->机器码

每一种平台的解释器是不同的,但是实现的虚拟机是相同的,这也就是 Java 为什么能够跨平台的原因了 ,当一个程序从开始运行,这时虚拟机就开始实例化了,多个程序启动就会存在多个虚拟机实例。程序退出或者关闭,则虚拟机实例消亡,多个虚拟机实例之间数据不能共享。

2.1.线程

这里所说的线程指程序执行过程中的一个线程实体。JVM 允许一个应用并发执行多个线程。

Hotspot JVM 中的 Java 线程与原生操作系统线程有直接的映射关系。

当线程本地存储、缓冲区分配、同步对象、栈、程序计数器等准备好以后,就会创建一个操作系统原生线程。Java 线程结束,原生线程随之被回收。操作系统负责调度所有线程,并把它们分配到任何可用的 CPU 上。当原生线程初始化完毕,就会调用 Java 线程的 run() 方法。当线程结束时,会释放原生线程和 Java 线程的所有资源。

Hotspot JVM 后台运行的系统线程主要有下面几个:

2.2.JVM 内存区域

JVM 内存区域主要分为线程私有区域【程序计数器、虚拟机栈、本地方法区】、线程共享区域【JAVA 堆、方法区】、直接内存。

......

Spring 原理

...

6.1.10 Spring boot 原理

Spring Boot 是由 Pivotal 团队提供的全新框架,其设计目的是用来简化新 Spring 应用的初始搭建以及开发过程。该框架使用了特定的方式来进行配置,从而使开发人员不再需要定义样板化的配置。通过这种方式,Spring Boot 致力于在蓬勃发展的快速应用开发领域(rapid applicationdevelopment)成为领导者。其特点如下:

1. 创建独立的 Spring 应用程序

2. 嵌入的 Tomcat,无需部署 WAR 文件

3. 简化 Maven 配置

4. 自动配置 Spring

5. 提供生产就绪型功能,如指标,健康检查和外部配置

6. 绝对没有代码生成和对 XML 没有要求配置 [1]

...

6.1.11.1 分布式事务

Java 事务编程接口(JTA:Java Transaction API)和 Java 事务服务 (JTS;Java Transaction Service) 为 J2EE 平台提供了分布式事务服务。分布式事务(Distributed Transaction)包括事务管理器(Transaction Manager)和一个或多个支持 XA 协议的资源管理器 ( Resource Manager )。我们可以将资源管理器看做任意类型的持久化数据存储;事务管理器承担着所有事务参与单元的协调与控制。

public void transferAccount()
{
    UserTransaction userTx = null;
    Connection connA = null;
    Statement stmtA = null;
    Connection connB = null;
    Statement stmtB = null;
    try
    {
        // 获得 Transaction 管理对象
        userTx = (UserTransaction) getContext().lookup("java:comp/UserTransaction");
        connA = getDataSourceA().getConnection(); // 从数据库 A 中取得数据库连接
        connB = getDataSourceB().getConnection(); // 从数据库 B 中取得数据库连接
        userTx.begin(); // 启动事务
        stmtA = connA.createStatement(); // 将 A 账户中的金额减少 500
        stmtA.execute("update t_account set amount = amount - 500 where account_id = 'A'");
        // 将 B 账户中的金额增加 500
        stmtB = connB.createStatement();
        stmtB.execute("update t_account set amount = amount + 500 where account_id = 'B'");
        userTx.commit(); // 提交事务
        // 事务提交:转账的两步操作同时成功(数据库 A 和数据库 B 中的数据被同时更新)
    }
    catch(SQLException sqle)
    {
        // 发生异常,回滚在本事务中的操纵
        userTx.rollback(); // 事务回滚:数据库 A 和数据库 B 中的数据更新被同时撤销
    }
    catch(Exception ne)
    {}
}

......

微服务

7.1.1 服务注册发现

服务注册就是维护一个登记簿,它管理系统内所有的服务地址。当新的服务启动后,它会向登记簿交待自己的地址信息。服务的依赖方直接向登记簿要 Service Provider 地址就行了。当下用于服务注册的工具非常多 ZooKeeper,Consul,Etcd, 还有 Netflix 家的 eureka 等。服务注册有两种形式:客户端注册和第三方注册。

...

7.1.6 服务熔断(Hystrix)

在微服务架构中通常会有多个服务层调用,基础服务的故障可能会导致级联故障,进而造成整个系统不可用的情况,这种现象被称为服务雪崩效应。服务雪崩效应是一种因“服务提供者”的不可用导致“服务消费者”的不可用,并将不可用逐渐放大的过程。

熔断器的原理很简单,如同电力过载保护器。它可以实现快速失败,如果它在一段时间内侦测到许多类似的错误,会强迫其以后的多个调用快速失败,不再访问远程服务器,从而防止应用程序不断地尝试执行可能会失败的操作,使得应用程序继续执行而不用等待修正错误,或者浪费 CPU时间去等到长时间的超时产生。熔断器也可以使应用程序能够诊断错误是否已经修正,如果已经修正,应用程序会再次尝试调用操作。

......

等等等等...

为了避免篇幅过长,我就没把过多的章节内容放上来了,我这里给大家看看几张目录吧!到时候有空做成完整版的思维导图发出来!