【Django | 开发】面试招聘信息网站(快速搭建核心需求)

110 阅读8分钟

携手创作,共同成长!这是我参与「掘金日新计划 · 8 月更文挑战」的第28天,点击查看活动详情

在这里插入图片描述

🤵‍♂️ 个人主页: @计算机魔术师 👨‍💻 作者简介:CSDN内容合伙人,全栈领域优质创作者。

🌐 推荐一款找工作神器网站: 牛客网🎉🎉|笔试题库|面试经验|实习招聘内推 还没账户的小伙伴 速速点击链接跳转牛客网登录注册 开始刷爆题库,速速通关面试吧🙋‍♂️

该文章收录专栏---【Django | 项目开发】从入门到上线 专栏---

@[toc]

	✨ 本文主要讲解核心思想,省略了一些细枝末节(如setting中简单配置等)✨ 

一、创建职位管理后台

1.1 定义用户模型

创建recruitment(招聘) 项目和 jobs应用

我们在对项目开发时,需要提前设计好整个数据表的字段(不能想到什么再加,后面修改和数据迁移操作会麻烦的多)

在这里插入图片描述

  • jobs.models.py应用中创建如下模型:
from datetime import datetime

from django.contrib.auth.models import User
from django.db import models

# Create your models here.
JobType = [
    (0, '产品类'),
    (1, '技术类'),
    (2, '运营类'),
    (3, '设计类')
]

JobPlace = [
    (0, '上海市'),
    (1, '北京市'),
    (2, '惠州市'),
    (3, '广州市')
]


class Jobs(models.Model):
    job_type = models.SmallIntegerField(choices=JobType, blank=False, verbose_name='职位类别')
    job_name = models.CharField(max_length=200, blank=False, verbose_name='职位名称')
    job_place = models.SmallIntegerField(choices=JobPlace, blank=False, verbose_name='工作地点')
    job_responsibility = models.TextField(verbose_name='工作职责', blank=False, max_length=1024)
    job_require = models.TextField(max_length=2048, verbose_name='工作要求')
    # on_delete 默认为忽略这条数据, 可以设置为级联删除或者NULL, 引用函数不用()
    # 默认值为当前用户, 与用户多对一
    job_creator = models.ForeignKey(User, on_delete=models.SET_NULL, null=True, default=User,
                                    verbose_name='创建人')  # 不能添加default=User 这里的是User 对象(不是特定的user,需要request.user
    # 不要date 要的是 datetime, 引用函数
    create_time = models.DateTimeField(verbose_name='创建日期', default=datetime.now)
    modify_time = models.DateTimeField(verbose_name='修改日期', default=datetime.now)

    def __str__(self):
        return self.job_name

1.2 在admin优化管理

from django.contrib import admin

from jobs.models import Jobs


# 方法一
@admin.register(Jobs)
class JobAdmin(admin.ModelAdmin):
    # exclude 不包括列表.隐藏字段(系统自定生成默认值为其值)
    exclude = ('create_time', 'modify_time', 'job_creator')
    # 展示列表
    list_display = ('job_name', 'job_type', 'job_place', 'job_creator', 'create_time', 'modify_time')

    # ModelAdmin父类所定义的方法 会被自动调用
    def save_model(self, request, obj, form, change):
        # object对象 由于隐藏了job_creator字段,且没有默认值,所以需要手动加上
        obj.job_creator = request.user
        # obj.save()  #  super 实例的 save_model 方法的源码是 obj.save()
        super().save_model(request, obj, form, change)

    # 方法二,绑定二者
# admin.site.register(Jobs,JobAdmin)

1.3 效果

在这里插入图片描述

二、匿名用户可查看职位列表和职位详情

在这里插入图片描述

  • 创建模板目录templates和配置模板目录

创建基础模板base.html

<!-- base.html -->

<h2 style="margin:auto;width:50%;">霍格沃兹</h2>

{% block_content %}
{% endblock %}
  • jobs_list.html 代码
{% extend 'base.html' %}


{% block_content %}
欢迎来到霍格沃兹

{% if jobList %}
{% for job in jobList %}
<ul>
    <li>{{ job.job_type }} <a href="/job/{{ job.id }}"></a>{{ job.job_name }}  {{ job.job_place }}</li>
</ul>
{% endfor %}
{% else %}
<p> 没有可用的职位✨</p>
{% endif %}

{% endblock %}
  • job-item.html页面(有点简陋)
{% extends 'base.html' %}


{% block content %}

<div style="margin:auto;width:50%;" class="">
    <a href="{% url 'jobList' %}" style="margin:auto;width:50%;">return list</a>
</div>
{% if job %} <!-- 如果职位为显示无职位-->
<h2 style="margin:auto;width:50%;">岗位名称:{{ job.job_name }}</h2>
<div style="margin:auto;width:50%;">
</div>
<div style="margin:auto;width:50%;font-size: 10px;">
    城市: {{ job.job_place }}
</div>
<hr>
<div style="margin:auto;width:50%;">
     <h3>工作要求:</h3>
    <pre>{{ job.job_responsibility }}</pre>
</div>
<hr>

<div style="margin:auto;width:50%;">
    <h3>工作职责:</h3>
    <pre>{{ job.job_require }}</pre>
</div>
<div style="margin:auto;width:50%;"><input type="submit" value="提交"></div>
{% else %}
<p> 职位不存在 </p>
{% endif %}

{% endblock %}

<style>

</style>
  • 效果 在这里插入图片描述

三、产品背景迭代思维

3.1 产品背景

在这里插入图片描述

  • 表格

在这里插入图片描述

  • 如何在一天之内交付面试管理系统呢,

3.2唯快不破:迭代思维

在这里插入图片描述

  • 我们可以看看微信1.0版本开发迭代思想 在这里插入图片描述

善于利用MVP迭代思维(抓住最核心的部分实现,再通过用户的需求迭代更新)

在这里插入图片描述

3.3 如何使用迭代思想

找出必须功能 在这里插入图片描述

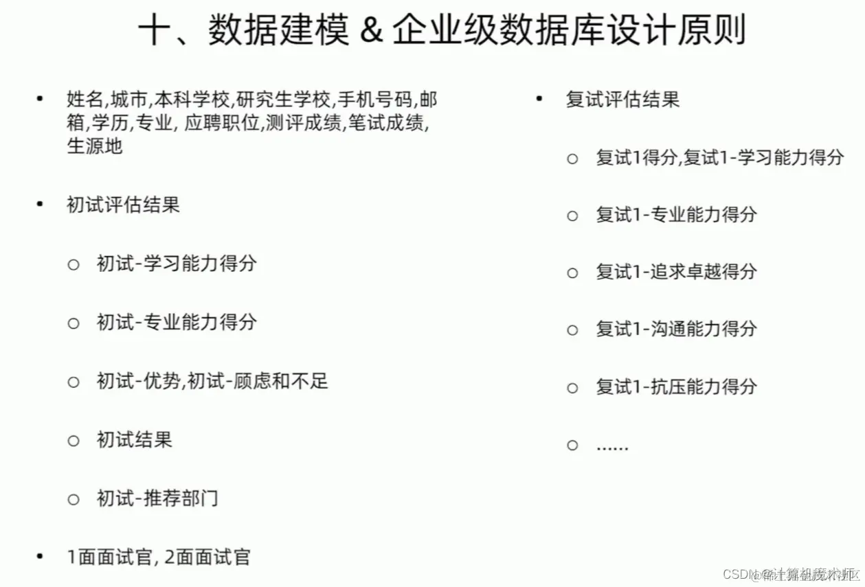
四、数据建模&企业级数据库设计原则

4.1 数据建模

在这里插入图片描述

4.2 数据库设计原则

在这里插入图片描述

在这里插入图片描述 在这里插入图片描述

五、创建应用和模型

  • 需求一:HR 可以维护候选人信息
  • 需求二:面试官可以录入面试反馈

这里按照产品迭代思维用一个功能实现即可,候选人的信息以及面试反馈信息都放在一张表中。(在admin中完成实现

  • 创建interview应用,在model.py创建模型

这里为了快速搭建核心需求,忽略了一个问题,由于一面面试官二面面试官和HR信息都直接放在了一个表里,所以这里一面二面hr面试官的foreignkey键对于得是用户,而用户处理面试官们还包括了普通用户,所以会出现在下拉选项出现可以选择应聘者得选项bug,这个读者们可以加多一个额外应聘者信息模型,外键对应面试官

from django.db import models

# Create your models here.
# 学历
DEGREE_TYPE = [
    ('本科', '本科'),
    ('硕士', '硕士'),
    ('博士', '博士')
]
# 一面
FIRST_INTERVIEW_SCORE_TYPE = [
    ('建议复试', '建议复试'),
    ('待定', '待定'),
    ('放弃', '放弃'),
]
# 复试
INTERVIEW_RESULT_TYPE = [
    ('建议录取', '建议录取'),
    ('待定', '待定'),
    ('放弃', '放弃'),
]
# HR
HR_SCORE = [
    ('S', 'S'),
    ('A', 'A'),
    ('B', 'B'),
    ('C', 'C'),
]


# 关于blank = true 放区别应聘者信息就好了(方便填表)
class Candidate(models.Model):
    # 基础信息
    user_id = models.IntegerField(verbose_name='应聘者ID', blank=True, null=True)
    user_name = models.CharField(max_length=135, verbose_name='姓名')
    city = models.CharField(max_length=135, verbose_name='城市', blank=True)
    phone = models.CharField(max_length=135, verbose_name='手机号码')
    email = models.EmailField(max_length=135, verbose_name='城市', blank=True)
    gender = models.CharField(max_length=135, verbose_name='性别', blank=True)
    apply_position = models.CharField(max_length=135, verbose_name='应聘职位', blank=True)
    born_address = models.CharField(max_length=135, verbose_name='生源地', blank=True)
    candidate_remark = models.CharField(max_length=135, blank=True, verbose_name='候选人信息备注')

    # 学校与学历信息
    bachelor_school = models.CharField(max_length=135, blank=True, verbose_name='本科生')
    master_school = models.CharField(max_length=135, blank=True, verbose_name='研究生')
    doctor_school = models.CharField(max_length=135, blank=True, verbose_name='博士生')
    major = models.CharField(max_length=135, blank=True, verbose_name='专业')
    degree = models.CharField(max_length=135, choices=DEGREE_TYPE, blank=True, verbose_name='学历')

    # 综合能力测评成绩,
    test_score_of_general_ability = models.DecimalField(max_digits=3, decimal_places=1, blank=True,
                                                        verbose_name='综合能力测评成绩', null=True)
    page_score = models.DecimalField(max_digits=3, decimal_places=1, blank=True,
                                     verbose_name='笔试成绩', null=True)

    # 第一轮面试结果
    first_score = models.DecimalField(max_digits=3, decimal_places=1, blank=True, verbose_name='初始分', null=True)
    first_result = models.CharField(choices=FIRST_INTERVIEW_SCORE_TYPE, blank=True, verbose_name='初始结果', max_length=135)
    second_interviewer = models.CharField(max_length=135, blank=True, verbose_name='面试官')
    # 第二轮面试结果
    second_score = models.DecimalField(max_digits=3, decimal_places=1, blank=True, verbose_name='初始分')
    second_result = models.CharField(choices=INTERVIEW_RESULT_TYPE, blank=True, verbose_name='复试结果', max_length=135)
    first_interviewer = models.CharField(max_length=135, blank=True, verbose_name='面试官')
    # HR
    hr_score = models.DecimalField(max_digits=3, decimal_places=1, blank=True, verbose_name='hr复试得分')
    hr_result = models.CharField(choices=HR_SCORE, blank=True, verbose_name='复试结果', max_length=135)
    hr_interviewer = models.CharField(max_length=135, blank=True, verbose_name='面试官')

    # 每张表都需要的原则
    create_time = models.DateTimeField(auto_now_add=True, verbose_name='创建时间')
    modify_time = models.DateTimeField(auto_now=True, verbose_name='修改时间')

    class Mate:
        db_table = 'candidate'
        verbose_name = '应聘者'
        verbose_name_plural = '应聘者'  # 复数形式

    # python 3方法,2是 unicode  把对象转换为字符串(当遇到数据类型转换时返回该字符串,与c++转换构造函数一样。遇到其他类型指定转换值)
    def __str__(self):
        return self.user_name

  • admin.py
from django.contrib import admin

from interview.models import Candidate


# Register your models here.

@admin.register(Candidate)
class CandidateAdmin(admin.ModelAdmin):
    list_display = ('user_id', 'user_name', 'phone', 'city')

  • 三板斧运行服务器

在这里插入图片描述

六、优化admin

6.1 分组填写

  • 很显然,表的结构太复杂,因为字段太多,所以我们需要优化admin,实现分组填写
from django.contrib import admin

from interview.models import Candidate


# Register your models here.

@admin.register(Candidate)
class CandidateAdmin(admin.ModelAdmin):
    list_display = ('user_id', 'user_name', 'first_result', 'second_result', 'hr_result', 'create_time', 'modify_time')

    # 定义集合的字段列表
    fieldsets = (
        # 第一个元素表示分组展现的名字,第二元素是一个map
        (None, {'fields': (
            "apply_position", "bachelor_school", "born_address", "candidate_remark", "city", "degree",
            "doctor_school", "email", "gender", "major", "master_school",  "page_score", "phone",
            "test_score_of_general_ability", "user_id", "user_name",
        )}),
        ('第一轮面试', {'fields': ("first_score", "first_result", "second_interviewer",
                             )}),
        ('第二轮面试', {'fields': ("second_score", "second_result", "first_interviewer",
                             )}),
        ('第三轮面试', {'fields': ("hr_score", "hr_result", "hr_interviewer",
                             )})
    )

  • 分组实现成功 在这里插入图片描述

6.2 将类别一样的信息放在同一行

from django.contrib import admin

from interview.models import Candidate


# Register your models here.

@admin.register(Candidate)
class CandidateAdmin(admin.ModelAdmin):
    list_display = ('user_id', 'user_name', 'first_result', 'second_result', 'hr_result', 'create_time', 'modify_time')

    # 定义集合的字段列表
    fieldsets = (
        # 第一个元素表示分组展现的名字,第二元素是一个map

        (None, {'fields': ("user_id", ("user_name", "email", "gender", "phone",),
                           ("apply_position", "degree"),
                           ("city", "born_address"),
                           ("doctor_school", "bachelor_school", "master_school", "major",), ("page_score",
                                                                                             "test_score_of_general_ability",
                                                                                             "candidate_remark",),
                           )}),
        ('第一轮面试', {'fields': ("first_score", "first_result", "second_interviewer",
                              )}),
        ('第二轮面试', {'fields': ("second_score", "second_result", "first_interviewer",
                              )}),
        ('第三轮面试', {'fields': ("hr_score", "hr_result", "hr_interviewer",
                              )})
    )

  • 效果 在这里插入图片描述

如果对django model,admin有更多用法,可以去官方看看 https://docs.djangoproject.com/en/3.2/ref/models/querysets/#only

参考文献:

Django中max_length限制长度注意事项 auto_now & auto_now_add 函数引用和调用 Python中文编码问题(字符串前面加'u') 网络编码那些事 Django model 字段类型——models.DecimalField

✨谢谢你的阅读,你的点赞和收藏是我创作的最大动力✨