手摸手提桶跑路——LeetCode2. 两数相加

102 阅读2分钟

携手创作,共同成长!这是我参与「掘金日新计划 · 8 月更文挑战」的第32天,点击查看活动详情

题目描述

给你两个 非空 的链表,表示两个非负的整数。它们每位数字都是按照 逆序 的方式存储的,并且每个节点只能存储 一位 数字。

请你将两个数相加,并以相同形式返回一个表示和的链表。

你可以假设除了数字 0 之外,这两个数都不会以 0 开头。

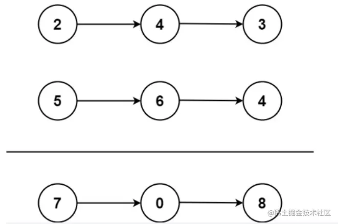
示例 1: 捕获.PNG

输入: l1 = [2,4,3], l2 = [5,6,4]
输出: [7,0,8]
解释: 342 + 465 = 807.

示例 2:

输入: l1 = [0], l2 = [0]
输出: [0]

示例 3:

输入: l1 = [9,9,9,9,9,9,9], l2 = [9,9,9,9]
输出: [8,9,9,9,0,0,0,1]

提示:

  • 每个链表中的节点数在范围 [1, 100] 内
  • 0 <= Node.val <= 9
  • 题目数据保证列表表示的数字不含前导零

解题思路

这道题就是那种“讲人话”的题,看题目你就知道要干啥了,要不有的题目我读都读不懂。

看示例1就知道,这道题简单来说就是把两个链表的每个节点按顺序两两相加,还要注意进位的问题。

于是乎,我就想偷个懒,将两个链表所有节点值拼接为两个字符串,然后计算两个字符串分别转为整型后的和,计算结束后转回字符串,遍历字符串生成链表节点。然而理想是丰满的,现实是骨感的,直接就溢出了,好家伙搁这等我呢?

微信图片_20201123145814.jpg

反正也是偷懒,偷不成就算了,只能另寻出路了。

既然是溢出,我一下子就想到了 大整数相加 的操作,啪的一下,很快啊,思路就出来了。

同时遍历链表 l1l2,这边需要注意,有可能存在其中一条遍历完之后,另一条还没遍历完的情况,也就是 两条链表不一样长,那么我们就要以长的那条链表为循环结束条件,而短的那条不够的位数,直接取值为 0 然后进行相加。因为每个链表节点只能存放一位数,所以 (l1.val + l2.val + carry) / 10 就能得到 下一个数的 进位数 carry(l1.val + l2.val) % 10 的结果就是当前节点相加后的值。

题解

/**
 * Definition for singly-linked list.
 * function ListNode(val, next) {
 *     this.val = (val===undefined ? 0 : val)
 *     this.next = (next===undefined ? null : next)
 * }
 */
/**
 * @param {ListNode} l1
 * @param {ListNode} l2
 * @return {ListNode}
 */
var addTwoNumbers = function(l1, l2) {
    const newHead = new ListNode(0);
    let t = newHead, carry = 0;
    while(l1 || l2) {
        let v = ((l1 && l1.val) || 0) + ((l2 && l2.val) || 0) + carry;
        carry = Math.floor(v / 10);
        v = v % 10;
        t.next = new ListNode(v);
        l1 && (l1 = l1.next);
        l2 && (l2 = l2.next);
        t = t.next;
    }
    if(carry === 1) {
        t.next = new ListNode(1,null);
    }
    return newHead.next;
};

捕获.PNG