day8 进程

100 阅读11分钟

携手创作,共同成长!这是我参与「掘金日新计划 · 8 月更文挑战」的第十五天,点击查看活动详情

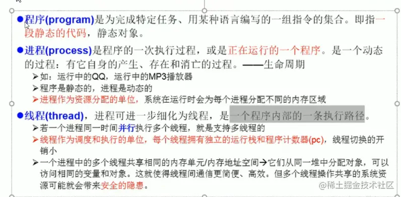
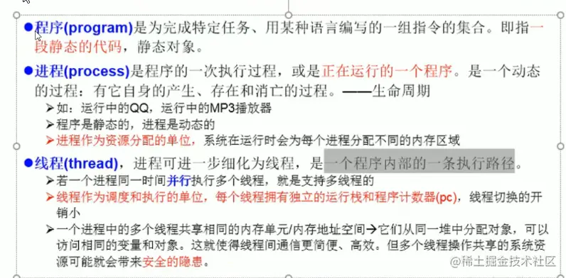
线程概述

image.png

image.png image.png

image.png

image.png

image.png

image.png

创建多线程

首先下面这个是多线程吗?

image.png

image.png

image.png

image.png

继承Thread类的方式创建线程


package atguigu.java;

/**
 * 多线程的创建,方式一:继承于Thread类
 * 1. 创建一个继承于Thread类的子类
 * 2. 重写Thread类的run() --> 将此线程执行的操作声明在run()中
 * 3. 创建Thread类的子类的对象
 * 4. 通过此对象调用start()
 * <p>
 * 例子:遍历100以内的所有的偶数
 *
 * @author shkstart
 * @create 2019-02-13 上午 11:46
 */

//1. 创建一个继承于Thread类的子类
class MyThread extends Thread {
    //2. 重写Thread类的run()
    @Override
    public void run() {
        for (int i = 0; i < 100; i++) {
            if(i % 2 == 0){
                System.out.println(Thread.currentThread().getName() + ":" + i);
            }
        }
    }
}


public class ThreadTest {
    public static void main(String[] args) {
        //3. 创建Thread类的子类的对象
        MyThread t1 = new MyThread();

        //4.通过此对象调用start():①启动当前线程 ② 调用当前线程的run()
        t1.start();
        //问题一:我们不能通过直接调用run()的方式启动线程。这样就是单线程了
//        t1.run();

        //问题二:再启动一个线程,遍历100以内的偶数。不可以还让已经start()的线程去执行。会报IllegalThreadStateException
//        t1.start();
        //我们需要重新创建一个线程的对象
        MyThread t2 = new MyThread();
        t2.start();


        //如下操作仍然是在main线程中执行的。
        for (int i = 0; i < 100; i++) {
            if(i % 2 == 0){
                System.out.println(Thread.currentThread().getName() + ":" + i + "***********main()************");
            }
        }
    }

}

image.png

线程的常用方法&线程的优先级


package atguigu.java;

/**
 * 测试Thread中的常用方法:
 * 1. start():启动当前线程;调用当前线程的run()
 * 2. run(): 通常需要重写Thread类中的此方法,将创建的线程要执行的操作声明在此方法中
 * 3. currentThread():静态方法,返回执行当前代码的线程
 * 4. getName():获取当前线程的名字
 * 5. setName():设置当前线程的名字
 * 6. yield():释放当前cpu的执行权
 * 7. join():在线程a中调用线程b的join(),此时线程a就进入阻塞状态,直到线程b完全执行完以后,线程a才
 *           结束阻塞状态。
 * 8. stop():已过时。当执行此方法时,强制结束当前线程。
 * 9. sleep(long millitime):让当前线程“睡眠”指定的millitime毫秒。在指定的millitime毫秒时间内,当前
 *                          线程是阻塞状态。
 * 10. isAlive():判断当前线程是否存活
 *
 *
 * 线程的优先级:
 * 1.
 * MAX_PRIORITY:10
 * MIN _PRIORITY:1
 * NORM_PRIORITY:5  -->默认优先级
 * 2.如何获取和设置当前线程的优先级:
 *   getPriority():获取线程的优先级
 *   setPriority(int p):设置线程的优先级
 *
 *   说明:高优先级的线程要抢占低优先级线程cpu的执行权。但是只是从概率上讲,高优先级的线程高概率的情况下
 *   被执行。并不意味着只有当高优先级的线程执行完以后,低优先级的线程才执行。
 *
 *
 * @author shkstart
 * @create 2019-02-13 下午 2:26
 */
class HelloThread extends Thread{
    @Override
    public void run() {
        for (int i = 0; i < 100; i++) {
            if(i % 2 == 0){

//                try {
//                    sleep(10);
//                } catch (InterruptedException e) {
//                    e.printStackTrace();
//                }

                System.out.println(Thread.currentThread().getName() + ":" + Thread.currentThread().getPriority() + ":" + i);
            }

//            if(i % 20 == 0){
//                yield();
//            }

        }

    }

    public HelloThread(String name){
        super(name);
    }
}


public class ThreadMethodTest {
    public static void main(String[] args) {

        HelloThread h1 = new HelloThread("Thread:1");

//        h1.setName("线程一");
        //设置分线程的优先级
        h1.setPriority(Thread.MAX_PRIORITY);

        h1.start();

        //给主线程命名
        Thread.currentThread().setName("主线程");
        Thread.currentThread().setPriority(Thread.MIN_PRIORITY);

        for (int i = 0; i < 100; i++) {
            if(i % 2 == 0){
                System.out.println(Thread.currentThread().getName() + ":" + Thread.currentThread().getPriority() + ":" + i);
            }

//            if(i == 20){
//                try {
//                    h1.join();
//                } catch (InterruptedException e) {
//                    e.printStackTrace();
//                }
//            }

        }

//        System.out.println(h1.isAlive());

    }
}

image.png

image.png

实现Runnable接口方式创建线程

package atguigu.java;

/**
 * 创建多线程的方式二:实现Runnable接口
 * 1. 创建一个实现了Runnable接口的类
 * 2. 实现类去实现Runnable中的抽象方法:run()
 * 3. 创建实现类的对象
 * 4. 将此对象作为参数传递到Thread类的构造器中,创建Thread类的对象
 * 5. 通过Thread类的对象调用start()
 *
 *
 * 比较创建线程的两种方式。
 * 开发中:优先选择:实现Runnable接口的方式
 * 原因:1. 实现的方式没有类的单继承性的局限性
 *      2. 实现的方式更适合来处理多个线程有共享数据的情况。
 *
 * 联系:public class Thread implements Runnable
 * 相同点:两种方式都需要重写run(),将线程要执行的逻辑声明在run()中。
 *
 * @author shkstart
 * @create 2019-02-13 下午 4:34
 */
//1. 创建一个实现了Runnable接口的类
class MThread implements Runnable{

    //2. 实现类去实现Runnable中的抽象方法:run()
    @Override
    public void run() {
        for (int i = 0; i < 100; i++) {
            if(i % 2 == 0){
                System.out.println(Thread.currentThread().getName() + ":" + i);
            }

        }
    }
}


public class ThreadTest1 {
    public static void main(String[] args) {
        //3. 创建实现类的对象
        MThread mThread = new MThread();
        //4. 将此对象作为参数传递到Thread类的构造器中,创建Thread类的对象
        Thread t1 = new Thread(mThread);
        t1.setName("线程1");
        //5. 通过Thread类的对象调用start():① 启动线程 ②调用当前线程的run()-->调用了Runnable类型的target的run() 所谓target就是形参,此处是mThread 而MThread又重写了run()方法
        t1.start();

        //再启动一个线程,遍历100以内的偶数
        Thread t2 = new Thread(mThread);  //不用再new一个MThread 共用即可
        t2.setName("线程2");
        t2.start();
    }

}

线程的生命周期

image.png

image.png

线程的同步

image.png

买票问题:

image.png

用同步代码块解决实现Runnable接口的线程安全问题

package com.atguigu.java;

/**
 * 例子:创建三个窗口卖票,总票数为100张.使用实现Runnable接口的方式
 *
 * 1.问题:卖票过程中,出现了重票、错票 -->出现了线程的安全问题
 * 2.问题出现的原因:当某个线程操作车票的过程中,尚未操作完成时,其他线程参与进来,也操作车票。
 * 3.如何解决:当一个线程a在操作ticket的时候,其他线程不能参与进来。直到线程a操作完ticket时,其他
 *            线程才可以开始操作ticket。这种情况即使线程a出现了阻塞,也不能被改变。
 *
 *
 * 4.在Java中,我们通过同步机制,来解决线程的安全问题。
 *
 *  方式一:同步代码块
 *
 *   synchronized(同步监视器){
 *      //需要被同步的代码
 *
 *   }
 *  说明:1.操作共享数据的代码,即为需要被同步的代码。  -->不能包含代码多了,也不能包含代码少了。
 *       2.共享数据:多个线程共同操作的变量。比如:ticket就是共享数据。
 *       3.同步监视器,俗称:锁。任何一个类的对象,都可以充当锁。
 *          要求:多个线程必须要共用同一把锁。
 *
 *       补充:在实现Runnable接口创建多线程的方式中,我们可以考虑使用this充当同步监视器。
 *  方式二:同步方法。
 *     如果操作共享数据的代码完整的声明在一个方法中,我们不妨将此方法声明同步的。
 *
 *
 *  5.同步的方式,解决了线程的安全问题。---好处
 *    操作同步代码时,只能有一个线程参与,其他线程等待。相当于是一个单线程的过程,效率低。 ---局限性
 *
 * @author shkstart
 * @create 2019-02-13 下午 4:47
 */
class Window1 implements Runnable{

    private int ticket = 100;
//    Object obj = new Object();
//    Dog dog = new Dog();
    @Override
    public void run() {
//        Object obj = new Object();
        while(true){
            synchronized (this){//此时的this:唯一的Window1的对象   //方式二:synchronized (obj) {

                if (ticket > 0) {

                    try {
                        Thread.sleep(100);
                    } catch (InterruptedException e) {
                        e.printStackTrace();
                    }

                    System.out.println(Thread.currentThread().getName() + ":卖票,票号为:" + ticket);


                    ticket--;
                } else {
                    break;
                }
            }
        }
    }
}


public class WindowTest1 {
    public static void main(String[] args) {
        Window1 w = new Window1();

        Thread t1 = new Thread(w);
        Thread t2 = new Thread(w);
        Thread t3 = new Thread(w);

        t1.setName("窗口1");
        t2.setName("窗口2");
        t3.setName("窗口3");

        t1.start();
        t2.start();
        t3.start();
    }

}


class Dog{

}
用同步代码块解决继承Thread类的方式的线程安全问题

package com.atguigu.java;

/**
 * @author shkstart
 * @create 2019-02-15 上午 11:15
 */
/**
 * 使用同步代码块解决继承Thread类的方式的线程安全问题
 *
 * 例子:创建三个窗口卖票,总票数为100张.使用继承Thread类的方式
 *
 * 说明:在继承Thread类创建多线程的方式中,慎用this充当同步监视器,考虑使用当前类充当同步监视器。
 *
 * @author shkstart
 * @create 2019-02-13 下午 4:20
 */
class Window2 extends Thread{


    private static int ticket = 100;

    private static Object obj = new Object();

    @Override
    public void run() {

        while(true){
            //正确的
//            synchronized (obj){
            synchronized (Window2.class){//Class clazz = Window2.class,Window2.class只会加载一次
                //错误的方式:this代表着t1,t2,t3三个对象
//              synchronized (this){

                if(ticket > 0){

                    try {
                        Thread.sleep(100);
                    } catch (InterruptedException e) {
                        e.printStackTrace();
                    }

                    System.out.println(getName() + ":卖票,票号为:" + ticket);
                    ticket--;
                }else{
                    break;
                }
            }

        }

    }
}


public class WindowTest2 {
    public static void main(String[] args) {
        Window2 t1 = new Window2();
        Window2 t2 = new Window2();
        Window2 t3 = new Window2();


        t1.setName("窗口1");
        t2.setName("窗口2");
        t3.setName("窗口3");

        t1.start();
        t2.start();
        t3.start();

    }
}

用同步方法解决实现Runnable接口的线程安全问题

package com.atguigu.java;

/**
 * 使用同步方法解决实现Runnable接口的线程安全问题
 *
 *
 *  关于同步方法的总结:
 *  1. 同步方法仍然涉及到同步监视器,只是不需要我们显式的声明。
 *  2. 非静态的同步方法,同步监视器是:this
 *     静态的同步方法,同步监视器是:当前类本身
 *
 * @author shkstart
 * @create 2019-02-15 上午 11:35
 */


class Window3 implements Runnable {

    private int ticket = 100;

    @Override
    public void run() {
        while (true) {

            show();
        }
    }

    private synchronized void show(){//同步监视器:this
        //synchronized (this){

            if (ticket > 0) {

                try {
                    Thread.sleep(100);
                } catch (InterruptedException e) {
                    e.printStackTrace();
                }

                System.out.println(Thread.currentThread().getName() + ":卖票,票号为:" + ticket);

                ticket--;
            }
        //}
    }
}


public class WindowTest3 {
    public static void main(String[] args) {
        Window3 w = new Window3();

        Thread t1 = new Thread(w);
        Thread t2 = new Thread(w);
        Thread t3 = new Thread(w);

        t1.setName("窗口1");
        t2.setName("窗口2");
        t3.setName("窗口3");

        t1.start();
        t2.start();
        t3.start();
    }

}

用同步方法处理继承Thread类的方式中的线程安全问题

package com.atguigu.java;

/**
 * 使用同步方法处理继承Thread类的方式中的线程安全问题
 *
 * @author shkstart
 * @create 2019-02-15 上午 11:43
 */
class Window4 extends Thread {


    private static int ticket = 100;

    @Override
    public void run() {

        while (true) {

            show();
        }

    }
    private static synchronized void show(){//同步监视器:Window4.class
        //private synchronized void show(){ //同步监视器:t1,t2,t3。此种解决方式是错误的
        if (ticket > 0) {

            try {
                Thread.sleep(100);
            } catch (InterruptedException e) {
                e.printStackTrace();
            }

            System.out.println(Thread.currentThread().getName() + ":卖票,票号为:" + ticket);
            ticket--;
        }
    }
}


public class WindowTest4 {
    public static void main(String[] args) {
        Window4 t1 = new Window4();
        Window4 t2 = new Window4();
        Window4 t3 = new Window4();


        t1.setName("窗口1");
        t2.setName("窗口2");
        t3.setName("窗口3");

        t1.start();
        t2.start();
        t3.start();

    }
}
使用同步机制将单例模式中的懒汉式改写为线程安全的
package com.atguigu.java1;

/**
 * 使用同步机制将单例模式中的懒汉式改写为线程安全的
 *
 * @author shkstart
 * @create 2019-02-15 下午 2:50
 */
public class BankTest {

}

class Bank{

    private Bank(){}

    private static Bank instance = null;

    public static Bank getInstance(){
        //方式一:效率稍差
//        synchronized (Bank.class) {
//            if(instance == null){
//
//                instance = new Bank();
//            }
//            return instance;
//        }
        //方式二:效率更高
        if(instance == null){

            synchronized (Bank.class) {
                if(instance == null){

                    instance = new Bank();
                }

            }
        }
        return instance;
    }

}

线程的死锁问题

image.png


package com.atguigu.java1;

/**
 * 演示线程的死锁问题
 一个线程先调a 后调b 
 另一个线程先调b 后调a
 *
 * 1.死锁的理解:不同的线程分别占用对方需要的同步资源不放弃,
 * 都在等待对方放弃自己需要的同步资源,就形成了线程的死锁
 *
 * 2.说明:
 * 1)出现死锁后,不会出现异常,不会出现提示,只是所有的线程都处于阻塞状态,无法继续
 * 2)我们使用同步时,要避免出现死锁。
 *
 * @author shkstart
 * @create 2019-02-15 下午 3:20
 */
public class ThreadTest {

    public static void main(String[] args) {

        StringBuffer s1 = new StringBuffer();
        StringBuffer s2 = new StringBuffer();


        new Thread(){
            @Override
            public void run() {

                synchronized (s1){

                    s1.append("a");
                    s2.append("1");

                    try {
                        Thread.sleep(100);
                    } catch (InterruptedException e) {
                        e.printStackTrace();
                    }


                    synchronized (s2){
                        s1.append("b");
                        s2.append("2");

                        System.out.println(s1);
                        System.out.println(s2);
                    }


                }

            }
        }.start();


        new Thread(new Runnable() {//实现了runnable的类的对象
            @Override
            public void run() {
                synchronized (s2){

                    s1.append("c");
                    s2.append("3");

                    try {
                        Thread.sleep(100);
                    } catch (InterruptedException e) {
                        e.printStackTrace();
                    }

                    synchronized (s1){
                        s1.append("d");
                        s2.append("4");

                        System.out.println(s1);
                        System.out.println(s2);
                    }


                }



            }
        }).start();


    }


}

死锁的演示


package com.atguigu.java1;
//死锁的演示
class A {
	public synchronized void foo(B b) { //同步监视器:A类的对象:a
		System.out.println("当前线程名: " + Thread.currentThread().getName()
				+ " 进入了A实例的foo方法"); // ①
//		try {
//			Thread.sleep(200);
//		} catch (InterruptedException ex) {
//			ex.printStackTrace();
//		}
		System.out.println("当前线程名: " + Thread.currentThread().getName()
				+ " 企图调用B实例的last方法"); // ③
		b.last();
	}

	public synchronized void last() {//同步监视器:A类的对象:a
		System.out.println("进入了A类的last方法内部");
	}
}

class B {
	public synchronized void bar(A a) {//同步监视器:b
		System.out.println("当前线程名: " + Thread.currentThread().getName()
				+ " 进入了B实例的bar方法"); // ②
//		try {
//			Thread.sleep(200);
//		} catch (InterruptedException ex) {
//			ex.printStackTrace();
//		}
		System.out.println("当前线程名: " + Thread.currentThread().getName()
				+ " 企图调用A实例的last方法"); // ④
		a.last();
	}

	public synchronized void last() {//同步监视器:b
		System.out.println("进入了B类的last方法内部");
	}
}

public class DeadLock implements Runnable {
	A a = new A();
	B b = new B();

	public void init() {
		Thread.currentThread().setName("主线程");
		// 调用a对象的foo方法
		a.foo(b);
		System.out.println("进入了主线程之后");
	}

	public void run() {
		Thread.currentThread().setName("副线程");
		// 调用b对象的bar方法
		b.bar(a);
		System.out.println("进入了副线程之后");
	}

	public static void main(String[] args) {
		DeadLock dl = new DeadLock();
		new Thread(dl).start();


		dl.init();
	}
}

解决线程安全问题的方式三:LOCK锁

image.png


package com.atguigu.java1;

import java.util.concurrent.locks.ReentrantLock;

/**
 * 解决线程安全问题的方式三:Lock锁  --- JDK5.0新增
 *
 * 1. 面试题:synchronized 与 Lock的异同?
 *   相同:二者都可以解决线程安全问题
 *   不同:synchronized机制在执行完相应的同步代码以后,自动的释放同步监视器
 *        Lock需要手动的启动同步(lock()),同时结束同步也需要手动的实现(unlock())
 *
 * 2.优先使用顺序:
 * Lock  同步代码块(已经进入了方法体,分配了相应资源)  同步方法(在方法体之外)
 *
 *
 *  面试题:如何解决线程安全问题?有几种方式
 * @author shkstart
 * @create 2019-02-15 下午 3:38
 */
class Window implements Runnable{

    private int ticket = 100;
    //1.实例化ReentrantLock
    private ReentrantLock lock = new ReentrantLock();

    @Override
    public void run() {
        while(true){
            try{

                //2.调用锁定方法lock()
                lock.lock();

                if(ticket > 0){

                    try {
                        Thread.sleep(100);
                    } catch (InterruptedException e) {
                        e.printStackTrace();
                    }

                    System.out.println(Thread.currentThread().getName() + ":售票,票号为:" + ticket);
                    ticket--;
                }else{
                    break;
                }
            }finally {
                //3.调用解锁方法:unlock()
                lock.unlock();
            }

        }
    }
}

public class LockTest {
    public static void main(String[] args) {
        Window w = new Window();

        Thread t1 = new Thread(w);
        Thread t2 = new Thread(w);
        Thread t3 = new Thread(w);

        t1.setName("窗口1");
        t2.setName("窗口2");
        t3.setName("窗口3");

        t1.start();
        t2.start();
        t3.start();
    }
}

线程安全问题练习

image.png

package com.atguigu.exer;

/**
 * 银行有一个账户。
 有两个储户分别向同一个账户存3000元,每次存1000,存3次。每次存完打印账户余额。

    分析:
 1.是否是多线程问题? 是,两个储户线程
 2.是否有共享数据? 有,账户(或账户余额)
 3.是否有线程安全问题?有
 4.需要考虑如何解决线程安全问题?同步机制:有三种方式。

 * @author shkstart
 * @create 2019-02-15 下午 3:54
 */
class Account{
    private double balance;

    public Account(double balance) {
        this.balance = balance;
    }

    //存钱
    public synchronized void deposit(double amt){
        if(amt > 0){
            balance += amt;

            try {
                Thread.sleep(1000);
            } catch (InterruptedException e) {
                e.printStackTrace();
            }

            System.out.println(Thread.currentThread().getName() + ":存钱成功。余额为:" + balance);
        }
    }
}

class Customer extends  Thread{

    private Account acct;

    public Customer(Account acct) {
        this.acct = acct;
    }

    @Override
    public void run() {

        for (int i = 0; i < 3; i++) {
            acct.deposit(1000);
        }

    }
}


public class AccountTest {

    public static void main(String[] args) {
        Account acct = new Account(0);
        Customer c1 = new Customer(acct);
        Customer c2 = new Customer(acct);

        c1.setName("甲");
        c2.setName("乙");

        c1.start();
        c2.start();
    }
}

线程通信

package com.atguigu.java2;

/**
 * 线程通信的例子:使用两个线程打印 1-100。线程1, 线程2 交替打印
 *
 * 涉及到的三个方法:
 * wait():一旦执行此方法,当前线程就进入阻塞状态,并释放同步监视器。
 * notify():一旦执行此方法,就会唤醒被wait的一个线程。如果有多个线程被wait,就唤醒优先级高的那个。
 * notifyAll():一旦执行此方法,就会唤醒所有被wait的线程。
 *
 * 说明:
 * 1.wait(),notify(),notifyAll()三个方法必须使用在同步代码块或同步方法中。
 * 2.wait(),notify(),notifyAll()三个方法的调用者必须是同步代码块或同步方法中的同步监视器。
 *    否则,会出现IllegalMonitorStateException异常
 * 3.wait(),notify(),notifyAll()三个方法是定义在java.lang.Object类中。
 *
 * 面试题:sleep() 和 wait()的异同?
 * 1.相同点:一旦执行方法,都可以使得当前的线程进入阻塞状态。
 * 2.不同点:1)两个方法声明的位置不同:Thread类中声明sleep() , Object类中声明wait()
 *          2)调用的要求不同:sleep()可以在任何需要的场景下调用。 wait()必须使用在同步代码块或同步方法中
 *          3)关于是否释放同步监视器:如果两个方法都使用在同步代码块或同步方法中,sleep()不会释放锁(同步监视器),wait()会释放锁(同步监视器)。
 *
 * @author shkstart
 * @create 2019-02-15 下午 4:21
 */
class Number implements Runnable{
    private int number = 1;
    private Object obj = new Object();
    @Override
    public void run() {

        while(true){

            synchronized (obj) {  //this

                obj.notify();  //this.notify()

                if(number <= 100){

                    try {
                        Thread.sleep(10);
                    } catch (InterruptedException e) {
                        e.printStackTrace();
                    }

                    System.out.println(Thread.currentThread().getName() + ":" + number);
                    number++;

                    try {
                        //使得调用如下wait()方法的线程进入阻塞状态
                        obj.wait(); //this.wait()
                    } catch (InterruptedException e) {
                        e.printStackTrace();
                    }

                }else{
                    break;
                }
            }

        }

    }
}


public class CommunicationTest {
    public static void main(String[] args) {
        Number number = new Number();
        Thread t1 = new Thread(number);
        Thread t2 = new Thread(number);

        t1.setName("线程1");
        t2.setName("线程2");

        t1.start();
        t2.start();
    }
}

线程通信练习

image.png


package com.atguigu.java2;

/**
 * 线程通信的应用:经典例题:生产者/消费者问题
 *
 * 生产者(Productor)将产品交给店员(Clerk),而消费者(Customer)从店员处取走产品,
 * 店员一次只能持有固定数量的产品(比如:20),如果生产者试图生产更多的产品,店员
 * 会叫生产者停一下,如果店中有空位放产品了再通知生产者继续生产;如果店中没有产品
 * 了,店员会告诉消费者等一下,如果店中有产品了再通知消费者来取走产品。
 *
 * 分析:
 * 1. 是否是多线程问题?是,生产者线程,消费者线程
 * 2. 是否有共享数据?是,店员(或产品)
 * 3. 如何解决线程的安全问题?同步机制,有三种方法
 * 4. 是否涉及线程的通信?是
 *
 * @author shkstart
 * @create 2019-02-15 下午 4:48
 */
class Clerk{

    private int productCount = 0;
    //生产产品
    public synchronized void produceProduct() {

        if(productCount < 20){
            productCount++;
            System.out.println(Thread.currentThread().getName() + ":开始生产第" + productCount + "个产品");

            notify();

        }else{
            //等待
            try {
                wait();
            } catch (InterruptedException e) {
                e.printStackTrace();
            }
        }

    }
    //消费产品
    public synchronized void consumeProduct() {
        if(productCount > 0){
            System.out.println(Thread.currentThread().getName() + ":开始消费第" + productCount + "个产品");
            productCount--;

            notify();
        }else{
            //等待
            try {
                wait();
            } catch (InterruptedException e) {
                e.printStackTrace();
            }
        }

    }
}

class Producer extends Thread{//生产者

    private Clerk clerk;

    public Producer(Clerk clerk) {
        this.clerk = clerk;
    }

    @Override
    public void run() {
        System.out.println(getName() + ":开始生产产品.....");

        while(true){

            try {
                Thread.sleep(10);
            } catch (InterruptedException e) {
                e.printStackTrace();
            }

            clerk.produceProduct();
        }

    }
}

class Consumer extends Thread{//消费者
    private Clerk clerk;

    public Consumer(Clerk clerk) {
        this.clerk = clerk;
    }

    @Override
    public void run() {
        System.out.println(getName() + ":开始消费产品.....");

        while(true){

            try {
                Thread.sleep(20);
            } catch (InterruptedException e) {
                e.printStackTrace();
            }

            clerk.consumeProduct();
        }
    }
}

public class ProductTest {

    public static void main(String[] args) {
        Clerk clerk = new Clerk();

        Producer p1 = new Producer(clerk);
        p1.setName("生产者1");

        Consumer c1 = new Consumer(clerk);
        c1.setName("消费者1");
        Consumer c2 = new Consumer(clerk);
        c2.setName("消费者2");

        p1.start();
        c1.start();
        c2.start();

    }
}

新增的线程创建方式

实现Callable接口

image.png

image.png


package com.atguigu.java2;

import java.util.concurrent.Callable;
import java.util.concurrent.ExecutionException;
import java.util.concurrent.FutureTask;

/**
 * 创建线程的方式三:实现Callable接口。 --- JDK 5.0新增
 *
 *
 * 如何理解实现Callable接口的方式创建多线程比实现Runnable接口创建多线程方式强大?
 * 1. call()可以有返回值的。
 * 2. call()可以抛出异常,被外面的操作捕获,获取异常的信息
 * 3. Callable是支持泛型的
 *
 * @author shkstart
 * @create 2019-02-15 下午 6:01
 */
//1.创建一个实现Callable的实现类
class NumThread implements Callable{
    //2.实现call方法,将此线程需要执行的操作声明在call()中
    @Override
    public Object call() throws Exception {
        int sum = 0;
        for (int i = 1; i <= 100; i++) {
            if(i % 2 == 0){
                System.out.println(i);
                sum += i;
            }
        }
        return sum;
    }
}


public class ThreadNew {
    public static void main(String[] args) {
        //3.创建Callable接口实现类的对象
        NumThread numThread = new NumThread();
        //4.将此Callable接口实现类的对象作为传递到FutureTask构造器中,创建FutureTask的对象
        FutureTask futureTask = new FutureTask(numThread);
        //5.将FutureTask的对象作为参数传递到Thread类的构造器中,创建Thread对象,并调用start()
        new Thread(futureTask).start();

        try {
            //6.获取Callable中call方法的返回值
            //get()返回值即为FutureTask构造器参数Callable实现类重写的call()的返回值。
            Object sum = futureTask.get();
            System.out.println("总和为:" + sum);
        } catch (InterruptedException e) {
            e.printStackTrace();
        } catch (ExecutionException e) {
            e.printStackTrace();
        }
    }

}

使用线程池

image.png

image.png