FEC(前向纠错)在VOIP中的应用

416 阅读3分钟

携手创作,共同成长!这是我参与「掘金日新计划 · 8 月更文挑战」的第33天,[点击查看活动详情](juejin.cn/post/712312… "juejin.cn/post/712312…") 

================================================================================================================================================

什么是FEC

Forward error correction.
基本思想就是, 在产生数据时(如VOIP中sender), 同时产生一些冗余信息,在接收有效数据和冗余信息时(如VOIP中的receiver),利用接收到这些信息恢复出完整的有效数据。FEC就是产生上述冗余信息的一种方法。可见FEC既可以用来恢复部分丢失的有效信息,也可以用来检验数据的正确信。

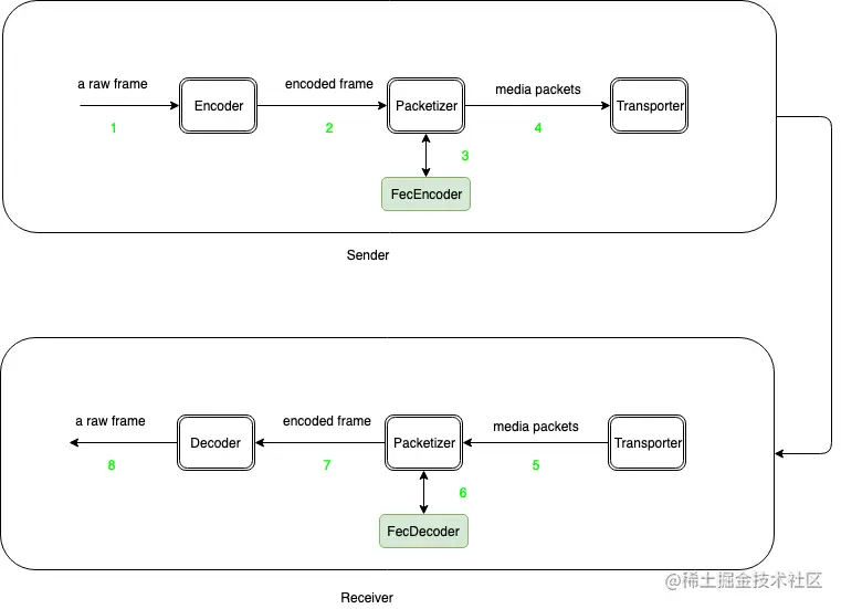
FEC在VOIP中的位置

FEC flow

FEC的基础知识

  • 异或:FEC中的运算符, 异或能进行简单的冗余数据计算和有效数据恢复。
  • 有限域:空间换时间, 加速计算。
  • 范德蒙特矩阵:可逆矩阵,恢复数据包的基础。
  • RS编码:冗余数据编码。

有限域

伽罗华域, 数值是可列举的,有限的, 且对这些数值进行加减乘除后的结果也是落在这个域中。

​举例:GF(2^0)

  • 0 1 * 0 1
    0 0 1 0 0 0
    1 1 1 1 0 1

FEC GF(2^8) xor

范德蒙特矩阵

法国数学家 Alexandre-Théophile Vandermonde 在十八世纪提出了行列式的概念,
用来解决线性方程组问题, 其中一个关键是 Vandermonde 矩阵,
Vandermonde 矩阵具有如下的形式:

矩阵

推导公式

RS编码

编码

编码参数是(m + n) * n矩阵;上面是单位矩阵,实际编码时只需要复制相应D, 这里为方便理解;下面是范德蒙特矩阵

数据丢失

丢了D1,D4, C2

可逆矩阵g

-
参数矩阵可逆,色块代码的是范德蒙特矩阵取逆

解码

得到解码参数

FEC encoder&decoder流程

FECEncoder

FECDecoder

FEC count计算

静态1

静态2

动态

组合

随media count变化

1:1冗余

随网络状态改变

综合前三种

  • 静态1:
  1. media count < 3 -- > fec = 0
  2. media count < 10 -- > fec = 1
  3. fec = 2
  • 静态2:
    fec count = media count

  • 动态
    loss, rtt -> fec level -> fec count = (media count + fec level) / (100 - fec level)

  • 综合

  1. 网络较稳定,丢包很少, -- > 静态1
  2. 有一定的loss, 动态
  3. loss很大,rtt不是很大 -->静态2

扩展一 -- Flex FEC (交织模式)

交织模式

  • ​FEC交织模式:

tools.ietf.org/html/draft-…

  • 非交织模式: 恢复3个包, 总冗余包 3 * 4 = 12

  • 交织模式:恢复3个包,总冗余包7

  • Disadvantage: 缓存变大,解码复杂度高

交织模式的两种实现方式

  • m x n

    mn

  • staircase

    staircase

采用方式2, 避免带宽的不均匀

扩展二 -- FEC in SFU

FECinSFU

​- Producer从网络收到的数据可能有部分丢失, 增加FEC recover, 增加了有效数包, 冗余数据不变
​- 针对Consumer拉取数据FEC量以Consumer网络状况,增加FEC encode, 增加了对抗拉流网络状态的能力
​- 1,2可以独立使用

  • ​Disadvantage: 增加了SFU计算资源消耗