呼叫中心技术 -- 下篇(笔记)

706 阅读14分钟

3. 下一代呼叫中心技术

3.1 将软交换架构引入呼叫中心

狭义的NGN(Next Generation Network )是指以软交换和IMS(IP Multimedia Subsystem,IP多媒体子系统)为主的下一代交换控制网。

3.1.1 NGN分层架构

3.1.2 软交换的基本原理

传统交换机的功能被软交换和接入/中继/媒体网关所代替,网关把TDM(Time Division Multiplexing,时分复用)流转换为RTP(Real-time Transport Protocol,实时传输协议)流在IP网上传送。

3.1.3 NGCC在网络中的位置

3.1.4 传统排队机与NGCC中排队机的比较

3.1.5 呼叫中心的各节点与NGN分层架构的对应关系

3.1.6 软排队机与CTI、坐席、接入网关之间的接口

软排队机系统需要提供以下功能:

1)网络接入能力,实现客户电话的接入,需要支持多种网络接入和多种媒体的接入;

2)电话终端接入能力,实现基于SIP的终端接入,支持终端的寻址与接续,实现坐席电话和分机电话功能;

3)会话控制与路由能力,实现平台内会话的统一控制与路由,包括各种网络接入和各种媒体的会话;

4)CTI接口,支持对CTI服务器的开放接口,实现CTI的接入,基本的规范要求是CSTAII;

5)排队控制能力,要求支持呼叫中心CTI所需的排队与呼叫控制能力,包括保持、转接、咨询、会议、外呼等。

接入网关系统:

接入网关位于NGCC系统架构的接入层,为语言、视频等实时接入请求提供接入控制和媒体资源控制。

接入网关屏蔽了底层网络的复杂性,将来自不同网络的非实时接入请求抽象成统一的模型,并通过统一的接口将接入请求事件上报给CTI,实现多种网络接入请求的统一接入。

CTI系统:

CTI是负责资源管理、坐席状态维护以及呼叫控制/排队/路由的策略处理的核心策略节点。

1)支持坐席侧的各种控制操作;

2)支持IVR/MS侧的各种控制操作;

3)支持呼叫与随路数据的同步;

4)支持多种排队(接听时间、次数、等待时间、累计时间等)和路由策略(VIP用户、主叫地区、按比例、手机归属地、时间段、黑白名单、号码正则表达式等);

5)包含自动外呼模块,支持多种方式自动外呼;

6)支持多种坐席终端接入方式,包括内置软终端、外置SIP终端、PSTN固网终端和手机;

7)支持灵活的坐席配置,通过配置即可修改坐席电话接听终端的方式;

8)支持坐席接听终端的快速切换;

9)支持无电脑CIT方式坐席,可进行正常的排队和轮选。

3.1.7 媒体服务器原理

下一代网络将控制功能从网关中剥离,网关只负责不同网络媒体格式的适配转换,称之为媒体网关(MG),所有控制功能(包括呼叫控制、接入控制和资源控制等)由独立设置的媒体网关控制器(MGC)完成。

NGN的控制与接入分离原理通过两种协议来实现:数据传送协议(RTP)和控制协议(Real-time Transport Control Protocol,RTCP)。RTP负责多媒体数据的传送,RTCP管理控制信息。

RTP为数据提供了具有实时特征的端对端传送服务,如在多播或单播网络服务下的交互式视频/音频或模拟数据。

网关控制协议(Media Gateway Control Protocol,MGCP)是IETF提出的媒体网关控制协议。它们是媒体网关和媒体网关控制器之间进行通信的协议。媒体网关控制器可以通过它们实现对媒体网关的控制,媒体网关也可以通过它们向媒体网关控制器报告用户端的事件,从而实现正常的通信。

3.1.8 基于媒体服务器原理的呼叫中心架构

1)提供坐席通话的话路搭接与录音,通过会议桥方式接续坐席与客户RTP话路,同时进行实时的录音;

2)提供放音、DTMF收号等IVR资源能力;

3)可播放WAV、MP3、PCM、VOX等文件;

4)提供DTMF能力,支持带内和带外(RFC 2833)协议,支持DTMF信号的收与发,包括采集/解码和编码/发送,可用于实现二次拨号功能;

5)提供会议桥媒体处理能力,可以实现语音会议与视频会议。支持对会议成员放音、收号;支持对会议的录音,支持录音的即时压缩;支持对整个会议广播;支持对会议成员禁音和解禁音;

6)支持可变音处理,自动语音合成功能,可将若干个语音元素或字段级联起来构成一条完整的语音提示通知(一般用于具有规则格式的语言元素),支持数字、日期、时间、货币等多种可变音合成,可用于日期、金钱等固定格式的报音;

7)提供传真功能,可实现电子传真、传真信箱等传真电子化功能;

8) 提供留言功能,可实现语音信箱功能;

9)转码,支持不同音频编码之间的转换(比如G.711转换为G.729),支持现有编码能力中所有编码格式之间的转换,用于同一个会话中多个媒体流采用不同音频编码的情形,比如会议中不同的成员采用不同的编码方式;

10)会议录音,提供坐席通话的话路搭接与录音,通过会议桥方式接续坐席与客户RTP话路,同时进行实时的录音;支持多通道录音,可用于基于声音的质检评分,如实时声音质检和事后评分等;支持声音质检功能,能够侦测出情绪激烈的通话和带有负面情绪的通话,同时检测客户端和坐席端的语音语调,可用于了解客户不满意的原因和客户流失原因,实时对坐席通话进行质检以预防投诉的发生;

11)信号音检测,特殊语音识别检测,用于号码清洗;

12)支持与第三方TTS、ASR产品对接,实现TTS和语音识别功能。

3.1.9 IMS的业务体系架构

IMS技术不但支持移动接入,而且支持WLAN、xDSL、Cable等固定接入方式,IMS是未来融合网络的核心网演进方向。

IMS技术对控制层功能做了进一步分解,实现了会话控制实体(Call Session Control Function,CSCF)和承载控制实体(Media Gateway Control Function,MGCF)在功能上的分离,使网络架构更为开放、灵活。

3.1.10 基于IMS的业务体系架构

3.1.11 SIP应用服务器原理

3.1.12 IVR的架构和原理

在NGCC中,IVR节点是对自动语音交互和导航功能进行逻辑处理和控制的部分:IVR节点解析语音流程,指示媒体服务器播放语音、接收DTMF信号、转接电话、留言、收发传真等功能,从而实现完整的语音交互功能。

1)支持放音、收号、DTMF、TTS/ASR集成等自动语音交互功能,实现用户导航;

2)支持语音打断;

3)支持转接动作,可转接到坐席、服务组、PSTN电话、分机等任意话机;

4)支持可变音,可直接用于播报日期、金钱、数字等,无需TTS支持;

5)支持留言功能的流程,可实现语音信箱功能;

6)支持传真功能的流程,可实现传真信箱、电子传真等功能;

7)支持随路数据,可实现IVR身份验证、客户信息登录以及一些不便于透明的信息(如银行卡号和密码等的验证)等功能;

8) 支持VXML流程解析,通过HTTP获取VXML脚本并解释执行;

9)支持可视的流程生成环境,通过可视控件和流程编辑实现快速灵活的IVR业务开发;

10)支持查询数据库、第三方接口等,实现CRM、业务系统数据的接入;

11) 支持IVR外呼,客户接听后直接播放配置好的VXML脚本定义的流程,可用于问候、回访、催缴等业务。

3.1.13 NGCC语言业务部分的整体架构

3.1.14 增加了ISC接口的NGCC架构

3.1.15 软交换中基于SIP的典型呼叫控制流程

SIP网络的4种功能实体:

1)用户代理

在SIP中,用户代理(User Agent,UA)是端点实体,用户代理通过交换请求和响应初始和终止会话。UA作为一应用程序,它包含用户代理客户机和用户代理服务器。用户代理客户机(User Agent Client,UAC):客户机应用程序,初始SIP请求。用户代理服务器(User Agent Server,UAS):当接收到SIP请求时,服务器应用程序联系用户并代表用户返回响应。在SIP网络中具有UA功能的设备是工作站、IP电话、电话网关、呼叫代理、自动应答服务。

2)代理服务器

作为服务器和客户机的中间实体,其目的是代表其他客户机生成请求,请求被内部处理或可能在翻译后将其传递到其他服务器,如果需要,代理在转发前可解释和重写请求消息。

3)重定向服务器

接受SIP请求,并将被呼叫方的SIP地址映射成零个(如果没有可知地址)或更多的新地址,并将它们返回客户机,与代理服务器不同,重定向服务器不传递请求到其他服务器。

4)注册服务器

接受REGISTER请求的服务器,其目的是根据用户在请求中规定的联系信息更新位置数据库。

SIP有两种类型的消息:①请求,从客户机发送到服务器的消息;②响应,从服务器发送到客户机的消息。响应消息包含数字响应代码,SIP响应代码集部分基于HTTP响应代码,有两种类型的响应:①临时响应(1XX),临时响应被服务器用来指示进程,但是并不终结SIP会话;②最终响应(2XX、3XX、4XX、5XX、6XX),最终响应终止SIP会话。

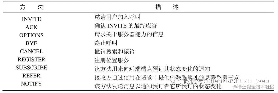
SIP请求消息方法:

SIP响应消息类型:

SIP主要提供了与会话建立和终结相关的5个方面功能:

1)用户定位,用于通信的终端系统决定;

2)用户可用性,被呼叫方参与通信的意愿决定;

3)用户能力,使用的媒体和媒体参数的决定;

4)会话建立、振铃,呼叫和被呼叫方会话参数的建立;

5)会话管理,包括转移和终结会话、修改会话参数以及调用业务等。

3.2 将统一通信技术应用到呼叫中心

3.2.1 统一通信架构

3.2.2 传统NGCC纵向分层的网络架构

3.2.3 基于统一通信的扁平化呼叫中心架构模型

统一通信业务平台概括起来可以包括以下4个要素:VoIP通信能力、即时消息业务能力、对业务的统一管理能力、开放的全业务接口。

3.2.4 基于统一通信的扁平化呼叫中心架构的具体实现

1)横向分层的具体实现架构

2)消息类业务的呼叫中心架构

3.3 扩展VXML,构建统一的全业务自动交互模型

在标准化方面,全业务IVR采用W3C标准的VXML脚本技术来进行流程定义。传统的VXML脚本主要设计为呼叫类的自动交互,并具有强大的流程定义能力和第三方业务集成能力,通过对VXML进行简单的升级改造,使之能够同时支持多媒体通道和视频通道,具有非常重要的意义。

交互式应答系统的内部架构:

VXML 有以下优点:

1)通过在每个文档中指定多个交互式对话,最大限度地减少客户机和服务器之间的交互,通过和执行平台之间一系列的交互对话,用户可以浏览语音服务;

2)使得程序员不用理会底层和平台特有的细节,将该领域的程序员从底层编码解脱出来;

3)使得用户交互的代码(在VXML中)和业务逻辑(例如CGI脚本)分离,最大限度地将Web开发和Web内容传输的能力带入语音应答系统中;

4)提高业务在不同平台的可移植性。VXML对内容提供商、工具提供商和平台提供商来说是一种通用的语言;

6)它可以很容易地应用到简单的交互中,也可以通过提供一些语言特性来支持复杂的对话。

在NGN技术的发展过程中,VXML促进了媒体服务器(交互式语音响应服务器(Interactive Voice Response Server,IVRS))应用的标准化。

3.4 呼叫中心的云化

云化云呼叫中心是基于云计算延伸出的一个新概念,是在现有呼叫中心的基础上,引入虚拟化、并行处理、负载均衡、服务计量等技术,对外提供多租户、资源弹性扩展、按需计费的“大容量、低成本”新型呼叫中心系统,它主要面向中小企业、互联网客户等,提供可快速部署的中小型坐席外包云服务。

根据美国国家标准与技术研究院(National Institute of Standards and Technology,NIST)的定义,云计算是一种利用互联网实现随时、随地、按需、便捷地访问共享资源池(如计算设施、存储设备、应用程序等)的计算模式。计算机资源服务化是云计算重要的表现形式,它为用户屏蔽了数据中心管理、大规模数据处理、应用程序部署等问题。通过云计算,用户可以根据其业务负载快速申请或释放资源,并以按需支付的方式对所使用的资源付费,在提高服务质量的同时降低运维成本。

云计算是分布式计算、互联网技术、大规模资源管理等技术的融合与发展,其研究和应用是一个系统工程,涵盖了数据中心管理、资源虚拟化、海量数据处理、计算机安全等重要问题。

3.4.1 云计算体系架构

1)核心服务层

云计算核心服务通常可以分为3个子层:基础设施即服务层(Infrastructure as a Service,IaaS)、平台即服务层(Platform as a Service,PaaS)、软件即服务层(Software as a Service,SaaS)。

2)服务管理层

服务管理层对核心服务层的可用性、可靠性和安全性提供保障。服务管理包括服务质量(Quality of Service,QoS)保证和安全管理等。

云计算服务提供商需要和用户进行协商,并制定服务水平(Service Level Agreement,SLA)协议,使得双方对服务质量的需求达成一致。

3)用户访问接口层

用户访问接口实现了云计算服务的泛在访问,通常包括命令行、Web服务、Web门户等形式。

3.4.2 云联络中心结构图

1)平台云架构图

2)平台云的Paas服务

3)坐席云架构图

4)业务云架构图