使用rabbitMQ的死信交换机做延时队列

79 阅读1分钟

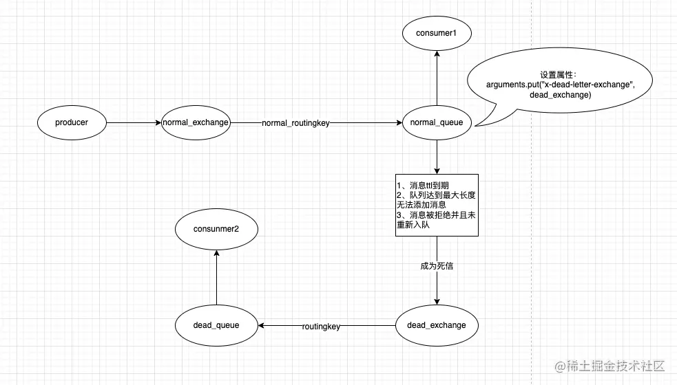
1、什么是死信

消息过期

队列的消息长度超过最大长度

消息被拒绝并且没有重新入队

2、死信队列作为延时队列的流程图

原理:普通队列里面的消息变成死信(dead letter)后通过配置的x-dead-letter-exchange 和x-dead-letter-routing-key(可选)两个参数被投递到另外的队列

image.png

3、代码

image.png