校区多,客情管理难?看中进教育使用明道云的新解法

106 阅读6分钟

文/张占胜 程哲 赵香英
编辑/麦壁瑜

一、行业背景

教育培训是“大教育”的重要组成部分,是为适应就业、发展或其他需要而以一定的方式进行的有关知识、技能、行为和态度的一种短期教育活动。随着“双减”政策落地,以K12为主营业务的教育培训机构出现巨大了生存危机。要在“寒冬”中存活下来,除了大规模裁员节流之外,教育培训机构必须寻求新的出路,成人教育培训尤其是职业资格培训,成为这些机构的新方向。

受疫情影响,经济增速趋缓,应届毕业生们就业困难。为了更好地应对诸如疫情持续、市场竞争,行业竞争等带来的挑战,越来越多大学生有了教师资格培训、公务员上岸培训等需求。中进教育就是在这样的一个风口顺势而起,并快速发展壮大。

二、客户背景

山东中进教育创立于2021年,是以地市分校为终端,集教材研发、出版发行、教师资格证考试培训、教师招聘考试培训、特岗考试培训、公务员考试培训、事业单位考试培训、考编资源平台、在线教育及网络开发为一体的综合性教育文化产业公司。中进教育一直专注于教师资格培训的技术创新和积淀。目前中进教育已拥有完善的教师培训运营体系,成为中国教培行业的后起之秀。

三、客户痛点

中进教育现有5个地市级、超过20家县级的分校区,内部员工超过120人,每月成交学员超过1000人。虽然业务发展态势好,但是公司由于还比较年轻,在信息化管理上还没建设成熟。各校区的业务还在用Excel管理和协作,存在不少管理难点:

  1. 地市级分校和县级分校无法实时协作,日常业务沟通成本高。
  2. 各校区的统计维度不一样,学员数据库杂乱无章,缺乏统一的规范。
  3. 财务计算规则复杂,容易出错,财务几乎每天都在做数据统计与修正。
  4. 各分校区招生老师的积极性难调动。
  5. 手机查看Excel上的业务数据不方便,编辑与记录都十分麻烦。

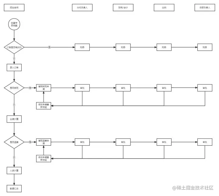
为了从根源解决公司信息化带来的业务运作阻碍,中进教育希望根据公司业务场景,自由定制一套新客情维护系统。我们通过前期需求沟通,整理出客户的业务流程图。

四、应用场景

进行了一系列需求梳理、应用搭建和上线测试流程后,新维客系统正式在中进教育内部推广使用。下面我们以德州分校区为例,展示中进教育的“新维客”客情管理系统。

每个地市都有专属应用,便于内协互联

在新维客里,不同地市的校区都有各自的应用,同地市内的县级分校同用一个应用。同校区的员工可以在平台上实时协作,处理业务,不再靠用Excel表来来回回地修改。重复固定的工作可以交给工作流处理,比如数据汇总、增删改查。

每个地市的普通工作人员都可以看到本地市的缴费学员信息,地市级分校区负责人可以看到汇总数据,增强内部信息透明度。

统一数据管理规范,建立清晰有序的学员数据库

所有校区的学员信息都是按照新报学员、退转学员、人资等统一的字段来整理、分组统计和展示。这样能够保持各校区数据统一性,便于数据沉淀、分析、辅助决策。

公司根据招生老师的日常工作习惯,选择表格、看板、日历等视图展示数据,方便老师操作。再按照学员的归属地、学费状态、负责区域内的学员、业绩归属人等筛选条件,对学员信息进行统计和展示。招生老师想从哪些维度查看学员信息,直接点击对应视图即可。

大量工作流代替人力,提高运营效率和准确率

数据统计、分析和汇总贯穿公司的每个运营管理环节,是中进教育最看重的部分,也是新维客系统首要解决的问题。中进教育充分利用明道云工作流模块,搭建了大量审批、自动计算、数据增删改查的工作流,将人力从复杂数据审核和计算中解放出来,提高运营效率。

新学员预估收入和退转预估费用计算非常复杂,容易出错。新维客使用工作流自动秒级计算,结果零误差。

新报学员预估确定收入的后台工作流

退转预估确认收入设定与退转审批的工作流

退费资料填写与审批流程的运转效率也相较于以前有了显著变化。招生老师点击按钮发起退费资料填写,学员填写完成后,系统自动在学员退费申请表新增退费信息,并自动发起一条退费审批。各部门审批完成后,系统自动计算退费金额和退费业绩金额。

通过代码块自动计算退转信息

业绩实时统计更新,调动招生老师积极性

招生老师的业绩数据实时生成,让招生老师随时知道自己本月的业绩和提成如何。招生部内部公开展示业绩排名,激励老师提高业绩。

手机端登录系统,随时随地处理工作

以前招生老师使用Excel管理学员信息,用手机查看和编辑时非常不方便。使用新维客之后,手机也能登陆业务平台,操作简便轻松。

五、结语

中进教育CEO王树磊王总表示:**现在的新维客系统已经完全解决了他们在成交学员管理中遇到的难题。**这套系统未来也会在使用过程中不断优化和调整,以便更加贴合业务流程。

新维客系统优化完成之后,他们的业务负责人也会把学员成交之前的线索管理、招生跟进,运营管理等需求陆续搬到明道云平台上面,做成一个完整的教育培训系统。

现在市场上的教育培训系统更侧重于学员成交之前的线索管理,且都是定制化,没有办法根据培训公司自己的实际需求做二次定制,或者二次定制的成本过高。而明道云完全可以实现客户自由定制的需求,且搭建简单、实现速度快、成本低、调整灵活。

如果你也想要有一套灵活实施、好用耐用、性价比高的业务应用,欢迎访问明道云官网,免费注册体验!