【课程作业】西瓜书 机器学习课后习题 : 第六章

334 阅读3分钟

携手创作,共同成长!这是我参与「掘金日新计划 · 8 月更文挑战」的第34天,点击查看活动详情

在这里插入图片描述

简介

Hello! 非常感谢您阅读海轰的文章,倘若文中有错误的地方,欢迎您指出~   ଘ(੭ˊᵕˋ)੭ 昵称:海轰 标签:程序猿|C++选手|学生 简介:因C语言结识编程,随后转入计算机专业,获得过国家奖学金,有幸在竞赛中拿过一些国奖、省奖...已保研 学习经验:扎实基础 + 多做笔记 + 多敲代码 + 多思考 + 学好英语!   唯有努力💪   本文仅记录自己感兴趣的内容

说明

作业要求:每章从课后习题中选取3道题做就可以了

答案来源:题目的解答过程来自于网络,依据个人所学进行了一些修改、总结

仅供参考

6.1

试证明样本空间中任意点x到超平面(w,b)的距离为式(6.2)

在这里插入图片描述

6.2

试使用LIBSVM,在西瓜数据集3.0α上分别用线性核和高斯核训练一个SVM,并比较其支持向量的差别。

答:实验代码如下:

from sklearn import svm

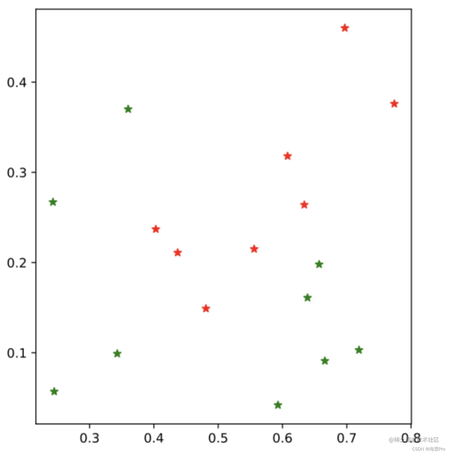
X=[
    [ 0.697, 0.46 ],
    [ 0.774, 0.376],
    [ 0.634, 0.264],
    [ 0.608, 0.318],
    [ 0.556, 0.215],
    [ 0.403, 0.237],
    [ 0.481, 0.149],
    [ 0.437, 0.211],
    [ 0.666, 0.091],
    [ 0.243, 0.267],
    [ 0.245, 0.057],
    [ 0.343, 0.099],
    [ 0.639, 0.161],
    [ 0.657, 0.198],
    [ 0.36 , 0.37 ],
    [ 0.593, 0.042],
    [ 0.719, 0.103]
]
y=[1,1,1,1,1,1,1,1,0,0,0,0,0,0,0,0,0]

plt.figure(figsize=(18,6))

for i in range(0, len(X)):
    plt.subplot(1,3,1)
    if y[i] == 1:
        plt.scatter(X[i][0],X[i][1],c='r',marker='*')
    else:
        plt.scatter(X[i][0],X[i][1],c='g',marker='*')


print("-"*20+"线性核"+"-"*20)
clf1=svm.SVC(C = 1,kernel='linear')
print("交叉验证评分",cross_val_score(clf1,X,y,cv=5,scoring='accuracy').mean())
clf1.fit(X,y)
print("支持向量数目:",clf1.n_support_.sum())
print("支持向量:")
print(clf1.support_vectors_)

for i in X:
    res=clf1.predict(np.array(i).reshape(1, -1))
    plt.subplot(1,3,2)
    if res > 0:
        plt.scatter(i[0],i[1],c='r',marker='*')
    else :
        plt.scatter(i[0],i[1],c='g',marker='*')

print("-"*20+"高斯核"+"-"*20)
clf2=svm.SVC(C=1,kernel='rbf')
print("交叉验证评分",cross_val_score(clf2,X,y,cv=5,scoring='accuracy').mean())
clf2.fit(X,y)
print("支持向量数目",clf2.n_support_.sum())
print("支持向量:")
print(clf2.support_vectors_)



for i in X:
    res=clf2.predict(np.array(i).reshape(1, -1))
    plt.subplot(1,3,3)
    if res > 0:
        plt.scatter(i[0],i[1],c='r',marker='*')
    else :
        plt.scatter(i[0],i[1],c='g',marker='*')

西瓜数据集3.0α的可视化,其中绿色代表好瓜,红色代表坏瓜

在这里插入图片描述

分别使用线性核与高斯核训练一个SVM的实验结果

在这里插入图片描述

实验分析:当惩罚系数C都为1时,采用线形核的svm分类效果非常不好,高斯核表现较好,支持向量数理也多于线性核,随着C的不断增大,线性核的效果开始变好

6.6

试析SVM对噪声敏感的原因

答:SVM的目的是求出与支持向量有最大化距离的直线,以每个样本为圆心,该距离为半径做圆,可以近似认为圆内的点与该样本属于相同分类。如果出现了噪声,那么这个噪声所带来的错误分类也将最大化,所以SVM对噪声是很敏感的。

结语

文章仅作为个人学习笔记记录,记录从0到1的一个过程

希望对您有一点点帮助,如有错误欢迎小伙伴指正

在这里插入图片描述