【Android进阶】超级全-从okhttp的源码出发,了解客户端的网络请求

2,051 阅读19分钟
boxcnhjp5TbFZz4paoaVGyeX7of

艳阳高照,温度高企。

然而对于知识与履历不佳的Android开发来说,却仿佛坠入了寒冬。

招聘市场能看到的安卓岗位基本上来来去去都是那几家公司,大公司不敢面,小公司待遇不满足。仿佛失业就摆在面前了。

所以能怎么办呢,

只能继续学习了。

OKHttp作为Android十分流行的网络请求框架,有着精妙的设计和丰富的功能。支持了缓存能力,重试重定向能力,还自己实现了一套网络连接传输能力。完美支持客户端的各种网络需求。

居家必备,不得不看。

准备:

  • Okhttp依赖

Idea 创建java项目,依赖okhttp,可以直接在main方法中执行okhttp网络请求

implementation("com.squareup.okhttp3:okhttp:4.10.0")
  • Okhttp源码

直接去 github download

github.com/square/OkHt…

一,做一个同步请求,探索okhttp发起请求的过程

我们有一个get接口: mock.apifox.cn/m1/810160-0…

请求会返回一个json :

{"data":"hello"}

由此,我们开启http请求

发起HTTP请求

我们先来了解下这样的请求是如何在http报文中体现的

HTTP 请求报文由下面的四个部分组成

  • 请求行 request line

  • 请求头 header

  • 空行

  • 请求数据 data

在这个请求中,默认的请求头为空,因为是get请求,请求体也是空。

现在使用OKHTTP发起这样的请求:

public static void main(String... args) throws Exception {
  OkHttpClient client = new OkHttpClient();
  Request request = new Request.Builder()
      .url("https://mock.apifox.cn/m1/810160-0-default/test")
      .build();
  try (Response response = client.newCall(request).execute()) {
    ResponseBody body = response.body();
    System.out.println(body.string());
  }
}

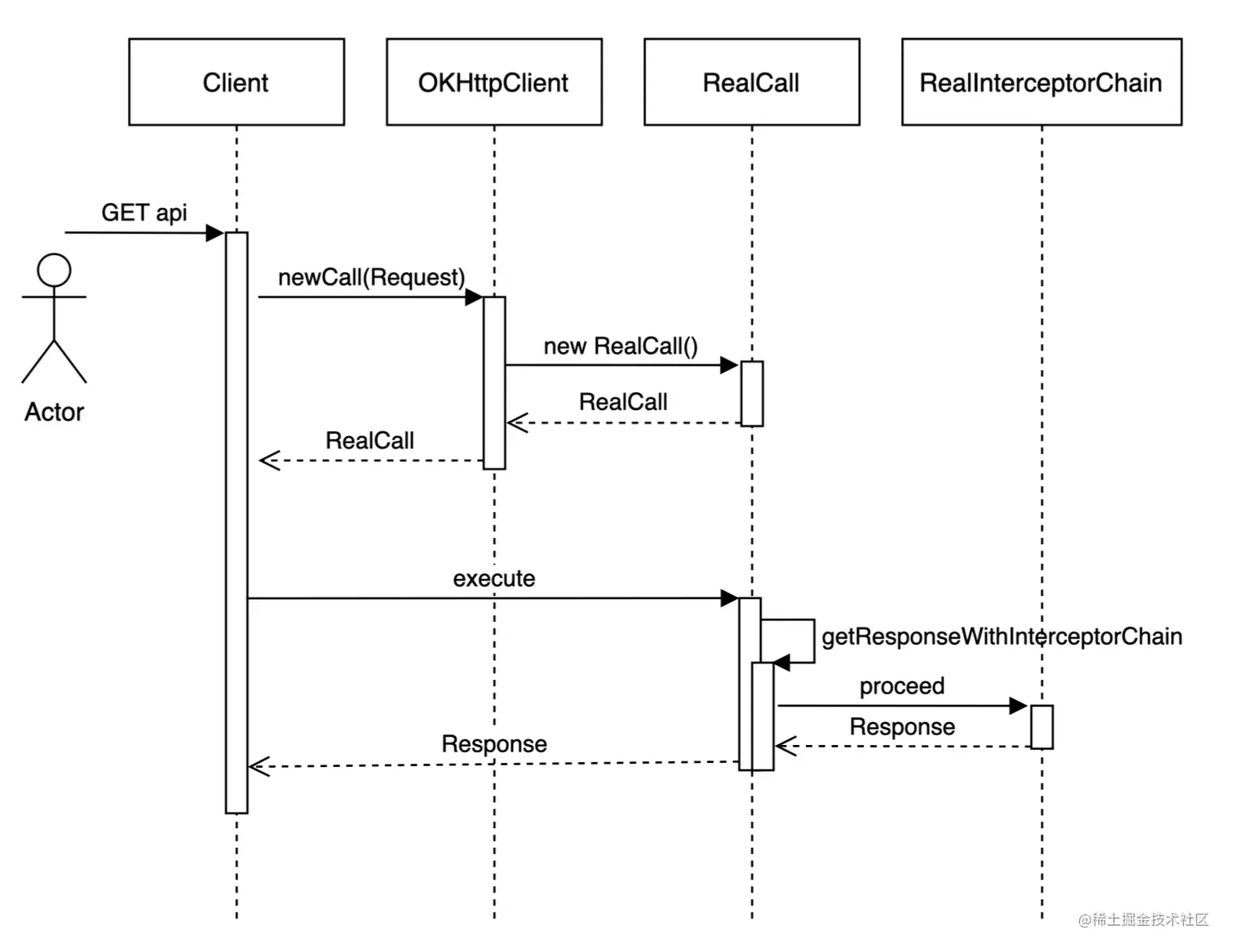
client.newCall(request).execute()代码从构建RealCall到发起请求的调用步骤如下:

image.png

请求的发起从execute开始。分析下RealCallexecute方法,

  • 第一个红框对各种超时进行了处理

  • 第二个红框执行了网络的拦截链,直到响应结果返回

  • 第三个红框中的client.dispather,则是记录了当前进行中的请求任务

boxcnpts6UL7mvtkiKPASGMLknb

跟踪请求的发起,我们在RealCall.getResponseWithInterceptorChain方法中看到了一系列责任链形成,并通过该链条将用户的请求一步步处理成为给用户的响应结果返回。

image.png

拦截器责任链的串联

直接看链条中的最后一个拦截器CallServerInterceptor它对服务器进行了网络调用

断点CallServerInterceptor.intercept方法,看下他的调用堆栈:

boxcnodiQ9ZcCme2QddAnlvPDLd

可以看到,每个拦截器通过调用RealInterceptorChain链的process方法,进行链条的传递。

顺序和前面拦截器添加的顺序一致,对应拦截器和作用如下:

  1. client.interceptors

用户的自定义拦截器,在所有拦截器之前,拦截的请求和响应都还是用户数据,未被封装处理。每次用户请求只会拦截一次,不参与重试的拦截。

  1. RetryAndFollowUpInterceptor

此拦截器从故障中恢复并根据需要遵循重定向。如果调用被取消,它可能会抛出IOException 。

  1. BridgeInterceptor

作为从应用程序代码到网络代码的桥梁,对用户的数据和网络的数据进行双向转换。首先根据用户请求构建网络请求。然后继续调用网络。最后从网络响应构建用户响应。

  1. CacheInterceptor

处理来自缓存的请求并将响应写入缓存。

  1. ConnectInterceptor

打开到目标服务器的连接并继续到下一个拦截器。网络可能用于返回的响应,或使用条件 GET 验证缓存的响应。

  1. if(forWebSocket) client.networkInterceptors

WebSocket网络拦截器,除了网络请求拦截器外,该拦截器在其他所有拦截器之后。所以他会在网络连接等完成后,真正每次网络请求中进行拦截。也会在每次重试和重定向中拦截。

  1. CallServerInterceptor

这是链中的最后一个拦截器。它对服务器进行网络调用

一个同步的任务发起,会直接开始依次处理请求。各个拦截器的细节内容繁多,后面一一分析。

二,做一个异步请求,探索okhttp的多任务请求机制

将之前的execute()请求执行方式换成enqueue()方法,网络请求就会以异步的形式被发起:

client.newCall(request).enqueue(new Callback() {
  @Override
  public void onFailure(@NotNull Call call, @NotNull IOException e) {
  }
  @Override
  public void onResponse(@NotNull Call call, @NotNull Response response) throws IOException {
    ResponseBody body = response.body();
    System.out.println(body.string());
  }
});

Dispatcher 说明

我们再次深入RealCall.enqueue()方法的调用链,发现其中直接就创建了个AsyncCall,并交给了Client.dispatcher执行。

AsyncCallRunnable的实现类,以便在需要的时候,将该异步请求交给线程池执行,真正的一步请求执行将会在后文提到。

boxcnVhRGDK8jPUW0IM6YobkiNg

我们看看dispather变量的创建时机,是在Client.Builder创建的时候,直接实例化出来的Dispatcher对象

//client.dispatcher
@get:JvmName("dispatcher") val dispatcher: Dispatcher = builder.dispatcher
//Builder.dispatcher
internal var dispatcher: Dispatcher = Dispatcher()

Dispather类的说明如下。

关于何时执行异步请求的策略。

每个调度程序都使用ExecutorService在内部运行调用。如果您提供自己的执行程序,它应该能够同时运行the configured maximum调用数。

很明显他是okhttp中异步的调度器,决定了okhttp异步请求的能力。

Dispatcher 的请求发起和调度

回到enqueue方法

  • 第一个红框将异步请求添加到待处理队列

  • 第二个红框代码针对相同的host的请求,进行计数

  • 第三个红框是调度器的关键方法,内部触发了异步请求的检查,会将符合条件的请求开始异步执行

boxcnhroGrHyyez52TaX3aeiY0e
  • readyAsyncCalls (待处理异步请求队列)

  • runningAsyncCalls (处理中的异步请求队列)

promoteAndExecute() 方法中会检查待处理请求列表,对当前同事执行的请求数量,以及单一host同事请求的数量进行阈值判断,如果满足条件就会将待处理的请求转为执行状态。并在检查完成后,调用AsyncCall.executeOn(executorService) 真正开始执行

默认的maxRequests值是64

maxRequestsPerHost值是5

如果需要自定义,可以对Dispatcher对象进行赋值

private fun promoteAndExecute(): Boolean {
  val executableCalls = mutableListOf<AsyncCall>()
  val isRunning: Boolean
  synchronized(this) {
    val i = readyAsyncCalls.iterator()
    while (i.hasNext()) {
      val asyncCall = i.next()
///1.数量阈值判断检查
      if (runningAsyncCalls.size >= this.maxRequests) break // Max capacity.
      if (asyncCall.callsPerHost.get() >= this.maxRequestsPerHost) continue // Host max capacity.

      i.remove()
      asyncCall.callsPerHost.incrementAndGet()
      executableCalls.add(asyncCall)
      runningAsyncCalls.add(asyncCall)
    }
    isRunning = runningCallsCount() > 0
  }
///2.执行检查通过的请求
  for (i in 0 until executableCalls.size) {
    val asyncCall = executableCalls[i]
    asyncCall.executeOn(executorService)
  }

  return isRunning
}

到现在为止,调度树走到了红色小人所在的环节,后续异步请求的真正执行,就在于AsyncCall.run方法中,该方法被线程池调用。

image.png

异步请求的真正执行

AsyncCallexecuteOn方法除了一些异常捕获和断言外,主要就是将自己的对象放到线程池中执行:

image.png 所以真正开启异步网络请求的方法就在AsyncCall.run

代码十分的似曾相识:这不就是同步请求 RealCall.enqueue()吗?

殊途同归。处理对当前线程命名,回调的调用外,一切都是熟悉的配方。

  • 第一个红框对各种超时进行了处理

  • 第二个红框执行了网络的拦截链,直到响应结果返回

  • 第三个红框中的client.dispather,则是记录了当前进行中的请求任务

boxcngAJJUnA24g8047BxeRlFXd

至此,异步请求也走完了流程

焦点又回到了拦截器链。

里面究竟怎么实现的网络请求?

三,okhttp网络请求的真正劳动力:各大拦截器

3-1 重试重定向拦截器:RetryAndFollowUpInterceptor

点击跳转github源码地址。根据源码的逻辑,我们先画出对应的流程图

image.png

可以看到逻辑很简单,其中关键是以下两点:

  1. 满足重试条件,就恢复请求重试。

  2. 响应里面的信息满足重定向条件,就重定向

这两点控制了重试和重定向的所有逻辑,我们针对源码分析下

重试恢复请求条件

恢复请求的逻辑在recover方法中。

传递的参数分别是 e: IOException:请求错误信息,call:RealCall:网络调用信息,userRequest:Request:请求数据,requestSendStarted:Boolean:是否已经发送过请求体。

总结下来的发送限制如下:

  • 需要开启 **retryOnConnectionFailure **开关

  • 如果发送过请求体,需要请求体支持多次发送才能重试

  • 协议错误不可重试,SSL证书错误不可重试,SSL对等验证失败不可重试。io 发送中断不可重试

///报告并尝试从与服务器通信失败中恢复。如果e是可恢复的,则返回 true;如果失败是永久性的,则返回 false。只有当主体被缓冲或在请求发送之前发生故障时,才能恢复带有主体的请求。
private fun recover(
  e: IOException,
  call: RealCall,
  userRequest: Request,
  requestSendStarted: Boolean
): Boolean {
  // The application layer has forbidden retries.
  if (!client.retryOnConnectionFailure) return false

  // We can't send the request body again.
  if (requestSendStarted && requestIsOneShot(e, userRequest)) return false

  // This exception is fatal.
  if (!isRecoverable(e, requestSendStarted)) return false

  // No more routes to attempt.
  if (!call.retryAfterFailure()) return false

  // For failure recovery, use the same route selector with a new connection.
  return true
}

重定向条件

默认情况下,当原始请求因以下原因失败时,OkHttp 将尝试重新传输请求正文:

  • 陈旧的连接。该请求是在重用连接上发出的,并且该重用连接已被服务器关闭。

  • 客户端超时 (HTTP 408)。

  • Authenticator满足的授权质询(HTTP 401 和 407)。

  • 可重试的服务器故障(带有Retry-After: 0响应标头的 HTTP 503)。

  • 合并连接上的错误定向请求 (HTTP 421)。

3-2 桥接拦截器:BridgeInterceptor

该拦截器的主要功能就是将用户请求封装成网络请求,将网络响应封装成用户给用户的响应。主要逻辑如下:

  1. 封装用户请求,Header完善

  2. Content-Type,ContentLength,Transfer-Encoding从body中完善

  3. Host,Connection,Accept-Encoding,Cookie,User-Agent完善

  4. 网络请求

  5. 封装网络响应body(如果有)

  6. 去除 Content-Encoding ,Content-Length 响应头

  7. 解压gzip

  8. 设置contentType给body

3-3 缓存拦截器:CacheInterceptor->DiskLruCache

缓存的获取,只有在okhttpClient配置了cache的情况下才会生效。

OKHttp内置了DiskLruCache作为缓存工具类。

详解也可以参考他人的优秀文章

庖丁解牛Android源码-OKHttp源码

CacheInterceptor中一开头就直接尝试从DiskLruCache中获取缓存

boxcnh2QxNKX3dW3Zem44B7M7Ph

然后计算缓存策略,逐步执行:

  1. 缓存没有

  2. if(策略不请求网络)->返回失败响应

  3. 缓存有

  4. if(策略不请求网络)->返回缓存的响应

  5. 请求网络,并返回

  6. if(状态码==HRRP_NOT_MODIFIED【304】)->返回缓存响应

  7. if(响应有正文,响应可缓存)缓存新的网络请求响应,并返回网络响应

  8. if(响应不可缓存) 返回网络响应,移除缓存

上文可缓存和不可缓存的部分逻辑如下,就是对各种返回状态码进行判断。

可缓存判断:

boxcnb3pHRDImqf2V5d6qAsamGf

不可缓存判断(POST:PATCH:PUT:DELETE:MOVE不可缓存):

boxcnvGSAXOfuCVEcYjJUR3Jbrf

DiskLruCache

DiskLruCache 是Andorid 硬盘缓存的优秀方案。OKHttp 将其io相关的操作交由okio实现。

OKHttp中从cache中获取Response的代码分为三步

  1. 通过url生成的key获取DiskLruCache.Snapshot

  2. 以snapshot获取metaData生成Entry

  3. 从entry中获取Response

boxcn8vmMpQ03r3GlXPcRcjhCzf

journal日志

journalDiskLruCache缓存的的日志文件,缓存类将会从journal日志中读取所有的缓存操作,并生成

lruEntries链表。

下图是典型的journal日志样例

boxcn1SZ2xGP3dWIBKS1MXKDr6b

日志的前五行构成其标题。它们是常量字符串“libcore.io.DiskLruCache”、磁盘缓存的版本、应用程序的版本、值计数和空行。

文件中随后的每一行都是缓存条目状态的记录。每行包含空格分隔的值:一个状态、一个键(key)和可选的特定于状态的值。

  • DIRTY 行跟踪正在积极创建或更新条目。每个成功的 DIRTY 操作都应该跟随一个 CLEAN 或 REMOVE 操作。没有匹配的 CLEAN 或 REMOVE 的 DIRTY 行表示可能需要删除临时文件。

  • CLEAN 行跟踪已成功发布并可被读取的缓存条目。发布行后面是其每个值的长度。

  • READ 行跟踪 LRU 的访问。

  • REMOVE 行跟踪已删除的条目

每次缓存操作都会更新附加日志文件。日志有时可能会因为删除多余的行而被压缩。压缩期间将使用一个名为“journal.tmp”的临时文件;如果打开缓存时该文件存在,则应删除该文件。

Snapshot的获取

DiskLruCache获取Snapshot,会先经历初始化initalize过程,然后再从lruEntries从获取对应的实体及其快照。而 lruEntries 是一个LinkedHashMap。他是一个有序的哈希链表,正式他的访问排序特性,决定了DiskLruCache的 LRU(Least Recently Used)近期最少使用特性。

关键点在于初始化过程,将会通过journal日志文件进行初始化。

boxcne0pajVs1NF3IyhsjrjfXPk

通过查看initialize源码。可知初始化经历了三个过程:

  1. readJournal() 读日志

  2. processJournal() 处理日志

  3. rebuildJournal() 重建压缩日志

对于lruEntries的填充就是在readJournal() 期间,读取每一行Journal状态记录完成的。

具体代码在readJournalLine()方法中,简化细节如下:


@Throws(IOException::class)
private fun readJournalLine(line: String) {
  //...
  //移除REMOVE状态的Entry
  if (secondSpace == -1) {
    key = line.substring(keyBegin)
    if (firstSpace == REMOVE.length && line.startsWith(REMOVE)) {
      lruEntries.remove(key)
      return
    }
  }
  //将正常状态的实体,加入到lruEntries中
  var entry: Entry? = lruEntries[key]
  if (entry == null) {
    entry = Entry(key)
    lruEntries[key] = entry
  }
  //对Dirty状态的可写,对READ状态的不处理,对CLEAN状态的读取状态标为正常
  when (firstSpace) {
    CLEAN -> {
      val parts = line.substring(secondSpace + 1).split(' ')
      entry.readable = true
      entry.currentEditor = null
      entry.setLengths(parts)
    }
    DIRTY -> entry.currentEditor = Editor(entry)
    READ -> {}
  }
}

就是逐行根据journal的状态填充lruEntries

最后返回的Snapshot就是对应keyEntry.snapshot();

Snapshot将会打开所有流,以确保用户拿到已缓存完成的快照。

到此,缓存已经可以正常交由CacheInterceptor处理了

3-4 网络连接拦截器:ConnectInterceptor

网络连接拦截器主代码非常简单:

boxcn8TWbe33y3SVxhyR3hBb7Zf

关键点就在于Exchange的初始化。

这一块和下面的网络传输实现非常强关联。所以和CallServerInterceptor一起分析。

3-5 网络传输拦截器:CallServerInterceptor

image.png

100-continue:HTTP/1.1 协议里设计 100 (Continue) HTTP 状态码的的目的是,在客户端发送 Request Message 之前,HTTP/1.1 协议允许客户端先判定服务器是否愿意接受客户端发来的消息主体(基于 Request Headers)。

即, 客户端 在 Post(较大)数据到服务端之前,允许双方“握手”,如果匹配上了,Client 才开始发送(较大)数据。

如果请求中有“Expect: 100-continue”标头,则在传输请求正文之前等待“HTTP1.1 100 Continue”响应。如果我们没有得到那个,返回我们得到的(例如 4xx 响应)而不传输请求正文。

image.png

CallServerInterceptor请求流程

CallServerInterceptor中的网络请求全程通过exchange实现。

  1. 对于有body的请求,检验100-continue的响应

  2. 对于校验通过的请求再发送requestBody

  3. 读取响应Header建立对应Builder

  4. 读取响应body,建立Response返回

代码中一系列操作券是通过exchange完成,精简一下一个post请求就是这样子:

///1. 写入请求头
val exchange = realChain.exchange!!
exchange.writeRequestHeaders(request)

///2. 开始请求,并写入请求bdy
exchange.flushRequest()
val bufferedRequestBody = exchange.createRequestBody(request, true).buffer()
requestBody.writeTo(bufferedRequestBody)
bufferedRequestBody.close()
exchange.finishRequest()

//3. 读取响应头
responseBuilder = exchange.readResponseHeaders(expectContinue = false)!!
exchange.responseHeadersStart()

var response = responseBuilder
    .request(request)
    .handshake(exchange.connection.handshake())
    .sentRequestAtMillis(sentRequestMillis)
    .receivedResponseAtMillis(System.currentTimeMillis())
    .build()
    
//3. 读取响应body
response = response.newBuilder()
    .body(exchange.openResponseBody(response))
    .build()
 
exchange.responseHeadersEnd(response)
var code = response.code

我们从Exchange的注释中,可以得知他的主要功能:

传输单个 HTTP 请求和响应对。将在实际处理I/O 的 ExchangeCodec上进行分层连接管理和事件。

意思也就是,他也没干啥事,所有的分层连接管理和事件一股脑交给了ExchangeCodec

请求中的状态码校验

继续回到之前的网络处理,其中还夹杂了一些状态码和Header的校验,具体如下

100:前面有提到的100的校验。如果是100 需要重新获取对应的实际响应

websocket & 101:直接返回空的body

Connection:close:返回对应response,标记noNewExchanges 防止在此连接上创建进一步的交换

204 | 205:抛异常**"HTTP 状态码 拥有 非空的 Content-Length"**

Exchange 和 ExchangeCodec

ConnectInterceptor中,仅仅是调用了Exchange的初始化。其中实例化了Exchange

RealCall eventLisener exchangeFindercodec作为参数传输了进去。

boxcnRax6NdMnkHV6UhFkZVzHIg
  • 其中evenLisenerclient.eventListenerFactory中获得,可在client build的时候配置,放出事件执行的监听回调。

  • codec作为具体网络io的工具类,由exchangeFinder.find获取。

  • exchangeFinder则是在RetryAndFollowUpInterceptor拦截器中被初始化,代码如下。

boxcn2cCfhg4aYKcu608e04328e

通过断点调试,该方法在 RetryAndFollowUpInterceptor 每次进行请求和重试的时候被调用。根据newExchangeFinder 参数来决定是否创建。在重试的时候不重建,而在重定向或者第一次请求的时候则会重建。

ExchangeFinder的主要功能是通过一系列的策略满足连接的复用查找工作

尝试查找交换的连接以及随后的任何重试。这使用以下策略:

  1. 如果当前调用已经有一个可以满足请求的连接,则使用它。对初始交换及其后续使用相同的连接可能会改善局部性。

  2. 如果池中有可以满足请求的连接,则使用它。请注意,共享交换可以向不同的主机名发出请求!有关详细信息,请参阅RealConnection.isEligible 。

  3. 如果没有现有连接,请列出路由(可能需要阻止 DNS 查找)并尝试建立新连接。当发生故障时,重试迭代可用路由列表。

如果在 DNS、TCP 或 TLS 工作正在进行时池获得了合格的连接,则此查找器将首选池连接。只有池化的 HTTP/2 连接用于此类重复数据删除。

可以取消查找过程。

此类的实例不是线程安全的。每个实例都被线程限制在执行call的线程中。

他的构造函数包含四个参数

  • 第一个connectionPool连接池也可以在Client.Builder中配置。默认构造的代码如下,目前,此池最多可容纳 5 个空闲连接,这些连接将在 5 分钟不活动后被驱逐。
boxcnfe5YYB6Q7AGRYJnWlvOLcb
  • 第二个参数address,提供了后续的代理Proxy,路由Route对象的生成,以及重要的寻址工作。

  • 第三个call则是把RealCall作为参数传递进去

  • 第四个参数eventListener提供了事件监听回调的途径

之后通过ExchangeFinder.findConnection()找到合适的Connection(找到后会自动连接),通过newCodec创建出了ExchangeCodec实例,并且内部通过http2Connection的判断做了http1和http2的适配。

boxcnvudtsDSVFxmUnJBonCle1g

留个问题,具体是怎么查找连接并进行三次握手的呢?

后面继续探索。

HTTP1.1 和HTTP2的适配

对于未知http2Connection继续探索,断点他的唯一赋值处。

boxcnUb2D6AKoiPy0un7saxIItj

找到了关键点,是否调用starthttp2还是由protocol 的值判断。

boxcnzxPvnfKHNHQZr7wC9VMAPc

主要的原理就是。route.address.protocols里面包含了http2协议,就启动http2适配。

boxcnl5ww5147Whf7ygWsCLjTHg

那么问题来了,route.address.protocols的值又是什么时候被赋予的呢?这个问题先留着,带着疑问接着往下看。

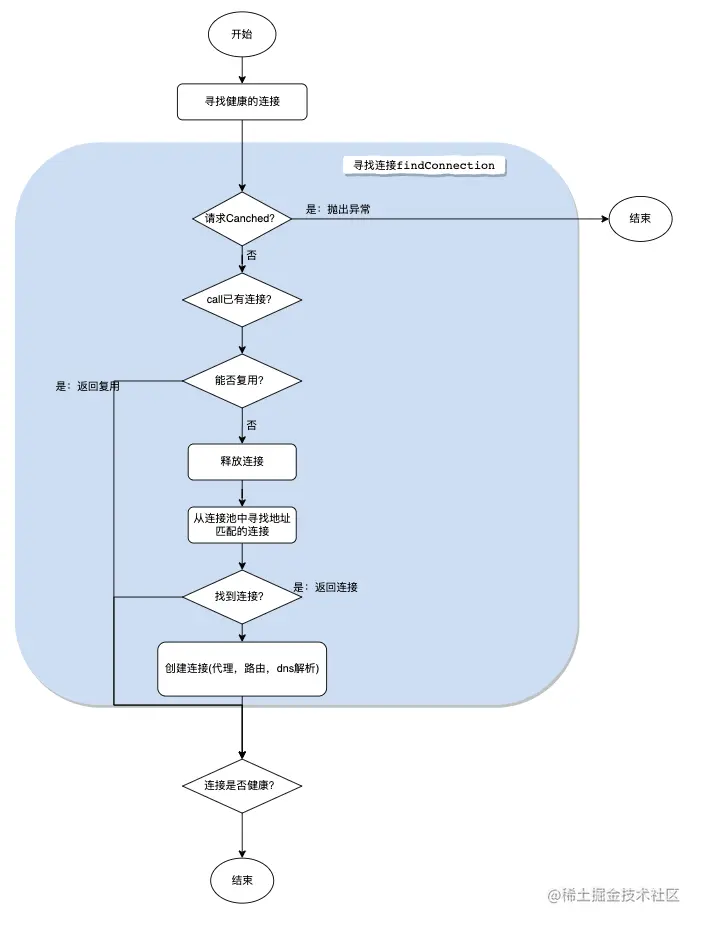
ExchangeFinder.find()找到RealConnection并开始三次握手连接

ExchangeFinder.find()就是ExchangeFinder的核心方法,承担了寻找合适的Connection的任务,寻找过程中发生了代理选择,dns寻址任务,并完成了和服务器的连接工作。

可谓是网络连接中非常关键的方法。

该方法的查找逻辑如下。

image.png

源码中包含了连接池复用,路由Route地址Address查询细节。

FindConnection 生成RealConnection

Route是什么?

连接用于到达抽象源服务器的具体路由。创建连接时,客户端有很多选项:

  • HTTP 代理:可以为客户端显式配置代理服务器。否则使用proxy selector 。它可能会返回多个代理来尝试。

  • IP 地址:无论是直接连接到源服务器还是代理,打开套接字都需要一个 IP 地址。 DNS 服务器可能会返回多个 IP 地址进行尝试。

每条路线都是这些选项的特定选择。

问题来到了RealConnection.route,该变量在构造函数中被赋值。再回到ExchangeFinder.findConnection()方法,RealConnection实例的初始化就在其中。

boxcnc53MA8AXsjVkqLrq7SDZvc

Route在前面的逻辑中通过routeSelector被初始化

boxcnzi2EQHTbsieYfnxsKmQUTf

Route赋值的链条很明确:RouteSelector().next() 获取RouteSelection

RouteSelection.next()获取Route

其中的获取细节慢慢道来。

RouteSelection生成的时候,Routeaddress proxyinetSocketAddress为参数被构造出来。

boxcn8tBh80ROH4FeF7u5HyuATg

其中RouteSelector.proxies在RouteSelector构造的时候被初始化。由

address.proxySelector.select(address.url) 取得。

boxcntrsH1dKmn7wvgLWuNqGGJd

所以可见关键点还是address

回到前文中Exchange那一小节。其中address就是在ExchangeFinder构造的时候被创建的。我们回顾下RealCall.enterNetworkInterceptorExchange()方法:

boxcnvWwdT2lKnQN6uOgt7NQVAg

Address中很多的参数都是直接取的client的字段。而OkHttpClient的字段也大多从Builder中直接取过来。

boxcn0VkYSC8CRL52cSced74UGs

可以看到Address.protocols的默认值就是DEFAULT_PROTOCOLS,默认协议数组里面包含了HTTP_2和HTTP_1_1。所以会默认支持http的请求。

boxcnOA4eGKv4KVFA0TwFGfk2je

如果没有设置代理和代理选择器。其中默认的proxySelector则是获取的系统代理选择器。

boxcnOJ6PM1sUf6PN32cz8rSICh

根据源码分析图解一下,Address选择代理,生成Route路由再到构建连接的过程如下所示:

image.png

至此,ConnectInterceptor 中短短一行代码的原理已经清晰了,只有看了细节之后才知道,原来这一行代码做了那么多事情。

RealCall.initExchange()

完成连接后,会根据http协议版本生成ExchangeCodec用来进行实际的数据传输,实际实现类型是Http2ExchangeCodecHttp1ExchangeCodec

在进行数据读写的时候,则利用Http2Stream或者Http1Stream进行数据传输。

Http2不同于http1的一请求一回应,而是分为多个stream流,每个stream可以有多个请求,多个响应(Server Push)。

boxcnbKeUBoqzXwPomiuhDI0Roc

响应的body则是以okio Sink的方式放回。

boxcnkpMooHtG5YWN8MxTVYc9Vd

Sink相当于输出流(OutputStream),进行网络IO的输出。

所以CallServerInterceptor中的io读写也就有了眉目。就是利用Exchange中转,交由Http2ExhcnageCodec进行数据传输。其中再利用Http2Stream进行okio数据流的读写。

完结

至此,okHttp的源码详解告一段落。也是在学习的过程中了解到不少平时所知甚少的http状态码,也学习到了网络请求代理寻址过程。

收货颇丰,浅尝辄止。

okhttp的迷雾散去了一块。

okio的汪洋大海还是一片迷雾。