大型组织推广零代码应用平台的挑战与应对策略

115 阅读8分钟

前言

在大型组织中推行任何新事物都会遇到阻力,但是很多大中企业当下对内部全面推广零代码应用平台充满期待。这是因为大型组织在企业文化、数字化建设、业务效率提升、创新管理方面存在诸多现实且紧迫的需求。领导有压力、中层有困惑、基层有苦衷。已经巩固的金字塔科层结构、老化的IT基础设施,还有纷繁复杂的现代IT技术框架,这些都给大型组织的数字化转型工作带来诸多挑战。

明道云作为国内先进的零代码应用开发平台,已为艾默生电气、泰科电子、复星集团、广汽本田、北京大兴机场等大型组织提供平台级产品和培训服务。在总结了他们在内部推行零代码应用平台的成功经验和教训后,我们归纳出大型组织深入推广零代码应用平台所面临的挑战、应对纲领和原则。

大型组织面临的四个挑战

大型组织内部的管理环境和IT复杂度,必然会给数字化平台内部推广带来挑战。在正式开始推广前,我们需要对这些困难和阻力有客观和全面的认知。认清挑战才有机会科学设置目标,通过渐进的手段达成目标。

1. 大型组织推广任何事务的首要挑战是“大”

具体表现在人员众多,组织架构复杂,业务规模大,职能角色繁多。推广零代码应用平台,要在组织架构中的每个层次,甚至每个具体的业务部门识别到他们的诉求和问题。需要进行组织梳理,识别重点和阶段性目标,分层分步实现有效沟通,忌讳将整个组织作为一个整体的沟通对象,一步登天是不现实的。

2. 难以争取一把手的重点关注和支持

虽然大部分组织领导人都能够理解零代码对业务IT的价值,但依然可能存在关注度不足,支持力度有限的问题。领导关注的问题可能很多,怎样引发管理层关注,成为阶段性的支持焦点是推广者需要解决的问题。

3. 合规和制度性工作的要求

大型组织不可能因为创新而放弃规程。在引入创新的IT产品过程中,不同组织的宽容度不一致,越大的组织就越难实现自由度很高的探索。推广者需要实现安全管控、制度合规和创新求变之间的平衡。

4. 大型组织IT环境固有的复杂性

大企业是不可能让一个系统长期处于孤立和隔离的状态的,而且很多业务场景的实现也必须利用现有的数据资源。怎样安全可靠地打通系统和数据的连接是一个推广零代码平台面临的专项问题。

大型组织推广有难度,但是从另一个角度看,大型组织也有独特的优势。我们用一个对比表来帮助推广者辩证地看到机会和挑战的共存。

如果您希望详细了解四个挑战背后的分析,可以打开下方小卡片,免费领取《大型组织深入推广零代码应用平台的行动指南》。

领取《大型组织深入推广零代码应用平台的行动指南》​

应对挑战的四条策略

在制定具体的推广计划之前,我们归纳出大型组织内推广零代码应用平台的几项基本原则,并将“赋能”作为最终纲领。

1. 循序渐进

大企业需要按照阶段制定逐步覆盖的多期计划,而避免使用一个直达终点的方式。计划可以根据业务范畴、IT需求、人才储备、应用性质等多个维度来进行分解,从易到难,面线各部门分阶段推行。具体可参见下图。

总而言之,循序渐进的设计主要目标是促进零代码平台使用尽快地产出成效,让团队尝到胜利的果实。其次,**推广者应该做阶段性小结,汇总上一阶段成果和经验,争取一把手的进一步支持。**这样,我们在循序渐进的同时会感觉到助推力越来越大,工作也越来越容易展开。

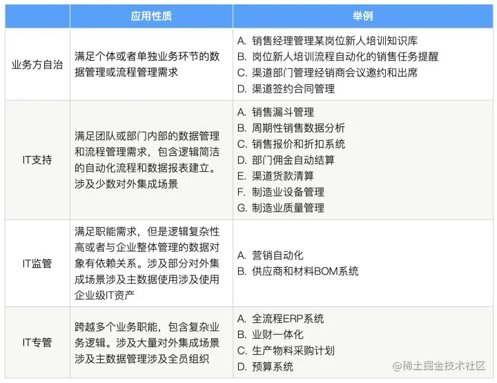
2. 分级分层

推广者要根据落地部门和应用的性质来决定参与度。不是所有的企业应用都有均等的复杂性和关键度。我们可以根据这两个维度来制定适应性的IT治理规范。Gartner在2021年提供的“公民开发者”安全区域理念提供了一个具体的参考。

基于这个适应性的治理框架,我们可以将应用分解为个人、群组、部门和企业级别;根据应用复杂度可以识别为CRUD、工作流、自动化和复合等几个级别,从而形成一个矩阵模式的象限。我们用以下表格概括和举例了四个层次的应用分布:

理解了这个框架以后,推广者在推广应用平台时可以科学分配资源,聚焦精力在需要IT监管和专管的领域,而在安全区域则可以更大胆地提供开放自由的实践空间

3. 业技融合

业技融合不仅指的是业务和技术团队的协同更有效,还指业务人员能够自主完成过去需要技术部门投入参与的工作。这就要求推广者在企业内部识别业务技术专家(Business Technologist)。

业务技术专家是跟随零代码平台这样的产品同步出现。在过去,再资深的业务专家在技术实现方面只能作为需求方,他只扮演需求沟通和项目验收这一头一尾的角色。同时,因为软件技术的复杂性,业务专家参与和主导的积极性很弱。也是因为认知断层和责任冲突,这种分离加协作的方式产出的IT系统往往不好用,和最终的业务价值很难对齐。

零代码平台出现以后,我们已经大量验证业务专家有可能转变为业务技术专家,他们不仅是需求的给出方,而且在很大程度上就是需求的兑现方。推广者通过增加业务技术专家的话语权,使其主导部门引入零代码的工作,让零代码平台以更少阻力落地到各部门。

4. 赋能为纲

尽管在分层分级的原则中,我们指出了一些关键和复杂的应用依然需要IT管理者主导或监管。但是在推广零代码平台的过程中,**“赋能”是绝对的关键词。无论在哪个级别的应用上,增加业务团队的参与度都是主旋律。**简单的部门级应用,业务部门可能完全主导;中等复杂的应用,业务部门则可能深度参与;而即使是高级复杂的企业级应用,业务部门也可以参与原型搭建。

而在增加业务团队参与度的手段中,**提供赋能导向的工具、培训辅导和技术支持则是成功推广的关键成功因素。**检验赋能工作成功与否的方法也很简单直接。我们在推广行动前后,比较对特定应用系统交付的成本和方式。看是否节约了时间、费用,是否提升了交付的质量,如果结果是正面的,则是有效赋能的直接证据。

制定推广计划和里程碑

明确大型组织深入推广零代码应用平台的四条纲领后,我们是时候制定详尽的推广步骤和里程碑。在明道云原创的《大型组织深入推广零代码应用平台的行动指南》中,我们为推广者提供了可参考的分期实施计划蓝本,并针对分级分层管理、人才激励、培训活动、支持服务等关键规划主题作出详细的规划指引

部分推广步骤内容参考

如果您需要获取完整内容,欢迎点击下方小卡片领取。

领取《大型组织深入推广零代码应用平台的行动指南》​