广告投放系统项目实战

713 阅读1分钟

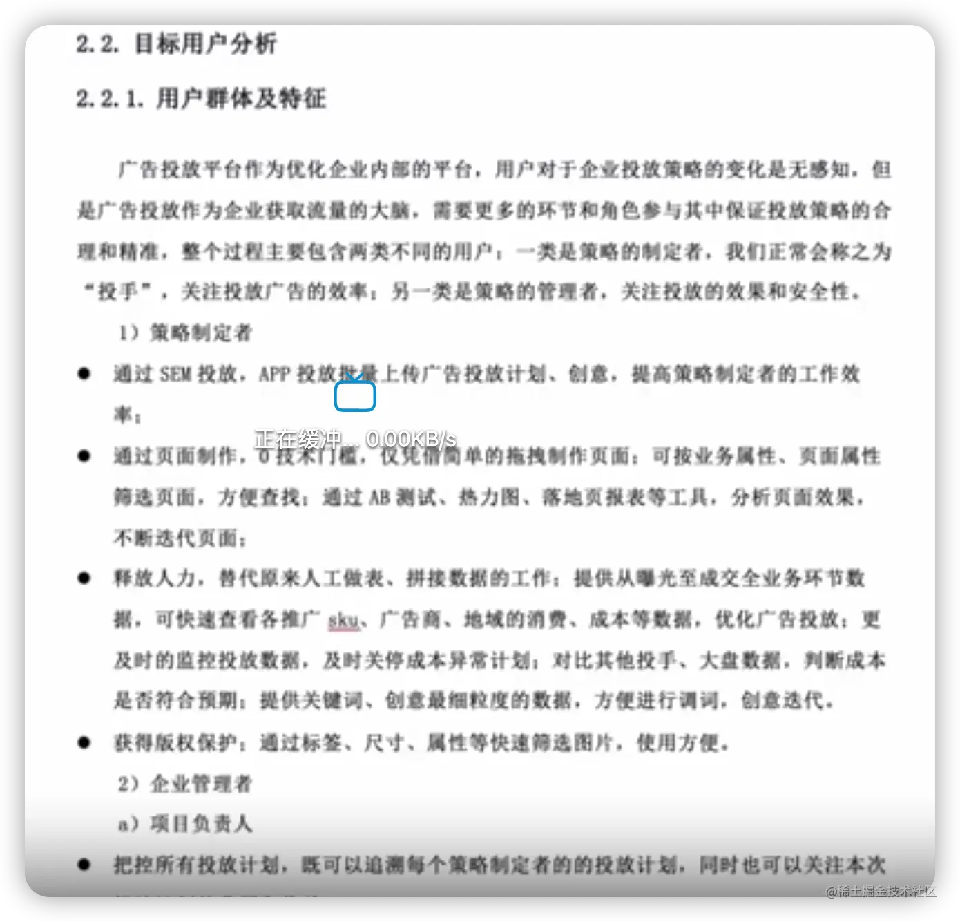
一个从无到有的项目 一个点子到实施开发,在这个过程中,经历了项目立项、产品架构设计、产品结构设计、原型图绘制、PRD文档编写以及可行性评估。每一个环节都起着至关重要的作用。

image.png

image.png

image.png

image.png

image.png

image.png

image.png

image.png

image.png

image.png

痛点:各广告商平台均提供广告投放管理后台

多平台操作,维护困难;

数据分散,分析困难;

个性化需求,开发困难。

需求诞生: 满足一对多平台广告投放及管理需求; 聚合数据,便于统计分析; 平台私有化,个性化设计。

什么是广告投放平台? 广告投放平台是统一调控各广告商广告投放计划,并回收相应数据,进行个性化以及定制化的广告投放计划管理平台

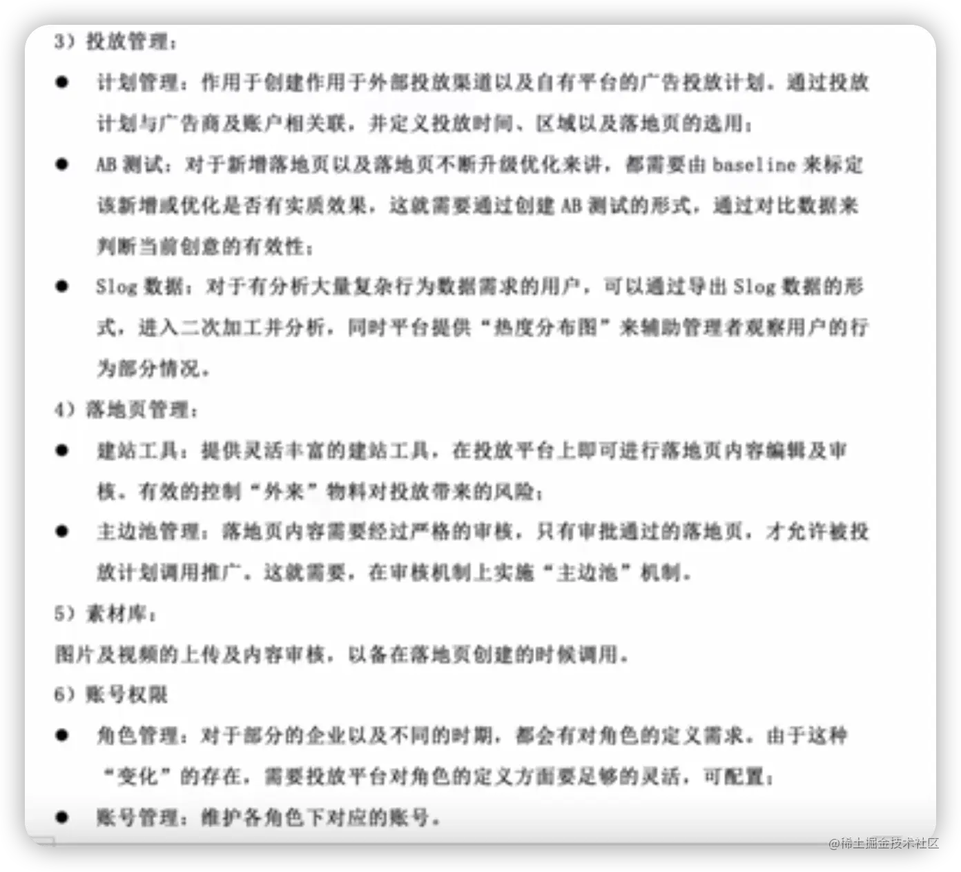
项目基本架构 【投放准备】➕【投放实施】完成广告投放计划“全封闭”发布。

【API数据回流】➕【手动填写】实现全业务线覆盖。

投放准备:物料准备➕账号准备

image.png

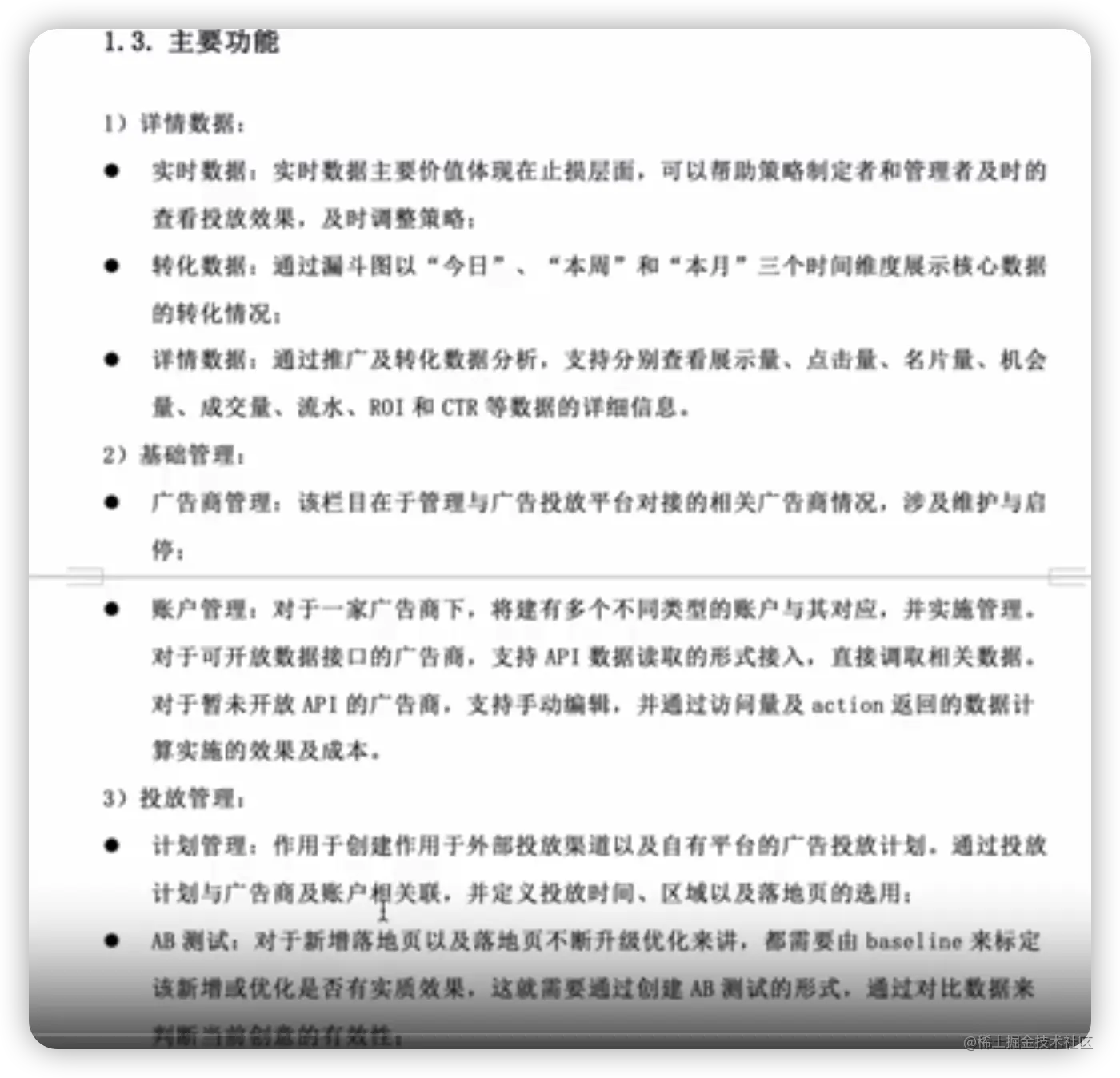
广告投放相关数据

分析投放数据,涉及:实时数据、转化数据和详情数据

首页内容: 【首页】在广告投放平台中主要作用在统计分析并展示给予广告投放所反馈的相关数据。便于相关人员进行数据观察,及时调整投放计划以及落地页设计

image.png

image.png

image.png image.png

image.png

image.png