别做重复低质的工作内容摸鱼了,18k大佬分享自动化测试秘籍

166 阅读2分钟

​本文已参与「新人创作礼」活动,一起开启掘金创作之路。

自动化测试面试真题(附答案)

一、编程语法题

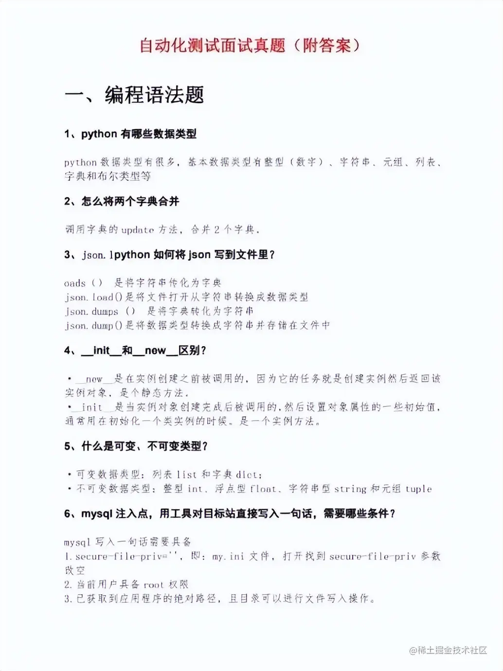
1、python有哪些数据类型

2、怎么将两个字典合并

3、python 如何将json写到文件里?

4、 __init__和_new__区别?

5、什么是可变、不可变类型?

6、mysql注入点,用工具对目标站直接写入一句话,需要哪些条件?

7、python深浅拷具的区别

8、python为什么使用*angs和**kwargs

9、重写和重载有什么区别?

10、python实现get 数据库的表?你是怎么实现的?

11、对象(实例)方法,类方法,静态方法的定义有何不同?分别适用于什么场景?

12、SQL连表查询,去重查询,查询重复的数据?

13、python 的单例模式?

14、什么是PEP 8?

15、PO模式的封装原则有哪一些?

二、编码题:

1、幕的递归,计算x的n次方,如:3的4次方为333*3=81

2、统计列表(list)中每个元素出现的次数

3、『abc13.'abv891这种列表,打印最大长度的共同的前级,列表元素个数不确定7

5、已知一个队列[1,3,6,9,7,3,4,6]1.按从小到大排序2.按从大大小排序3.去除重复数字

6、任选语言完成双向冒泡排序算法程序([8,6,4,3,9,1,2,5,7]升序)

三、自动化基础能力评估:

1、python列表和字典的区别,列表和元组的区别?

2、Python用到的库

3.unittest和pytest区别?.

4、python当中如何操作数据库?

5、jemeter或postman实现多接口关联测试?怎么做关联?

6、接口自动化的断言怎么做

7、如果需要用自动化测删除接口,断言怎么做

8、做自动化的过程中如何处理验证码

9、自动化测试用例如何编写

10、pytest 的前置实现有哪几种方式?

11、Appium都有哪些启动方式

12、web ui自动化中显式等待、险式等待有什么区别

13、有没有遇到元素定位不到情况?如何处理的?

14、请尽可能多的列出自动化的元素定位方式,以及你最喜欢的定位方式? 11

15、 如果同一个浏览器打开两个窗口,要用 selenium 里面哪个指令进行切换? 12

16、App自动化有做过吗?知道用到哪些技术框架吗?

17、u自动化出现的异常,以及出现这些异常后你是如何处理的?

18、 什么PO模式,什么是page factory?

​​