Doris 入门(数据模型、索引和rollup)

883 阅读10分钟

#博学谷IT学习技术支持#

6 数据模型

概念:

在 Doris 中,数据以表(Table)的形式进行逻辑上的描述。一张表包括行(Row)列(Column) 。Row即用户的一行数据。Column 用于描述一行数据中不同的字段。

Column可以分为两大类:Key(维度列)和Value(指标列)

Doris 的数据模型主要分为3类:

  • Aggregate
  • Uniq
  • Duplicat

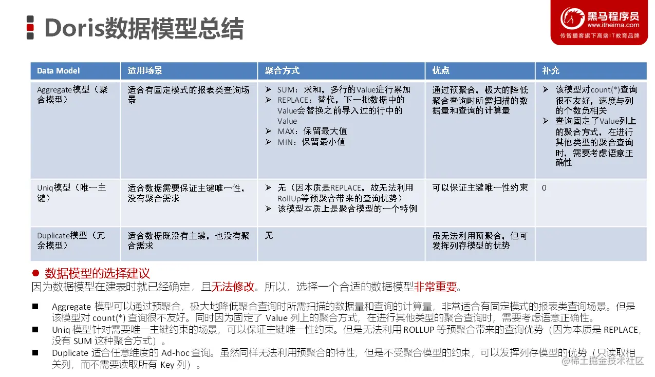
6.1 Aggregate模型(聚合模型)

AggregationType,分为 Key (维度列)Value(指标列) 。没有设置 AggregationType 的,如 user_id、date、age … 等称为 Key,而设置了 AggregationType 的称为 Value。

当我们导入数据时,对于 Key 列相同的行和聚合成一行,而 Value 列会按照设置的 AggregationType 进行聚合。 AggregationType 目前有以下四种聚合方式:

  • SUM:求和,多行的 Value 进行累加。
  • REPLACE:替代,下一批数据中的 Value 会替换之前导入过的行中的 Value。
  • MAX:保留最大值。
  • MIN:保留最小值。

AGGREGATEKEY模型可以提前聚合数据,适合报表和多维度业务

6.2 Uniq模型(唯一主键)

在某些多维分析场景下,用户更关注的是如何保证 Key 的唯一性,即如何获得 Primary Key 唯一性约束。因此,我们引入了 Uniq 的数据模型。该模型本质上是聚合模型的一个特例,也是一种简化的表结构表示方式。

Unique Key 的模型主要面向留存分析或者订单分析的场景,他们需要一个 Unique Key 的约束去保证整个数据不丢不重。然后 Duplicate Key 的模型,就是这个数据可能重复,

插入相同key会被替换,Uniq 模型完全可以用聚合模型中的 REPLACE 方式替代。其内部的实现方式和数据存储方式也完全一样

6.3 Duplicate 模型(冗余模型)

Duplicate Key 的模型,就是说支持一个用户导入之后把这个数据全部放在数据库里面,我们不再做提前的聚合,也不单独保证唯一性,只做一个排序。因此,我们引入 Duplicate 数据模型来满足这类需求。

如:对于有些日志分析它不太在意数据多几条或者少几条,可能只关心排序,这个时候可能重复 Key 的模型会更加有效果。

这种数据模型区别于 Aggregate 和 Uniq 模型。数据完全按照导入文件中的数据进行存储,不会有任何聚合。即使两行数据完全相同,也都会保留。 而在建表语句中指定的 DUPLICATE KEY,只是用来指明底层数据按照那些列进行排序

6.4 数据模型的总结

7 索引和Rollup

ROLLUP 在多维分析中是“上卷”的意思,即将数据按某种指定的粒度进行进一步聚合。

Rollup可以理解为表的一个物化索引结构,Rollup可以调整列的顺序以增加前缀索引的命中率,也可以减少key列以增加数据的聚合度

7.1 基本概念

在 Doris 中,我们将用户通过建表语句创建出来的表成为 Base 表(Base Table)。Base 表中保存着按用户建表语句指定的方式存储的基础数据。

在 Base 表之上,我们可以创建任意多个 ROLLUP 表。这些 ROLLUP 的数据是基于 Base 表产生的,并且在物理上是独立存储的。

ROLLUP 表的基本作用,在于在 Base 表的基础上,获得更粗粒度的聚合数据

  • 在聚合表的基础上,按照其他维度再进一步聚合,提升查询效率。
  • Doris索引是固定的前缀索引,用rollup改变索引顺序
通过explain查看执行计划,是否使用到了rollup

7.2

  • 在聚合表的基础上,按照其他维度再进一步聚合,提升查询效率。

  • Doris索引是固定的前缀索引,用rollup改变索引顺序

    • 因为建表时已经指定了列顺序,所以一个表只有一种前缀索引。这对于使用其他不能命中前缀索引的列作为条件进行的查询来说,效率上可能无法满足需求。因此,我们可以通过创建 ROLLUP 来人为的调整列顺序

7.3 Duplicate 模型中的 ROLLUP

7.3.1 前缀索引

不同于传统的数据库设计,Doris 不支持在任意列上创建索引。Doris 这类 MPP 架构的 OLAP 数据库,通常都是通过提高并发,来处理大量数据的。

本质上,Doris 的数据存储在类似 SSTable(Sorted String Table)的数据结构中。该结构是一种有序的数据结构,可以按照指定的列进行排序存储。在这种数据结构上,以排序列作为条件进行查找,会非常的高效。

在 Aggregate、Uniq 和 Duplicate 三种数据模型中。底层的数据存储,是按照各自建表语句中,AGGREGATE KEY、UNIQ KEY 和 DUPLICATE KEY 中指定的列进行排序存储的。

而前缀索引,即在排序的基础上,实现的一种根据给定前缀列,快速查询数据的索引方式。

我们将一行数据的前 36 个字节 作为这行数据的前缀索引。当遇到 VARCHAR 类型时,前缀索引会直接截断。建表时,正确的选择列顺序,能够极大地提高查询效率

7.3.2 ROLLUP 调整前缀索引

因为建表时已经指定了列顺序,所以一个表只有一种前缀索引。这对于使用其他不能命中前缀索引的列作为条件进行的查询来说,效率上可能无法满足需求。因此,可以通过创建 ROLLUP 来人为的调整列顺序

7.3.3 ROLLUP 的几点说明

  • ROLLUP 最根本的作用是提高某些查询的查询效率(无论是通过聚合来减少数据量,还是修改列顺序以匹配前缀索引)。因此 ROLLUP 的含义已经超出了 “上卷” 的范围。这也是为什么我们在源代码中,将其命名为 Materialized Index(物化索引)的原因。
  • ROLLUP 是附属于 Base 表的,可以看做是 Base 表的一种辅助数据结构。用户可以在 Base 表的基础上,创建或删除 ROLLUP,但是不能在查询中显式的指定查询某 ROLLUP。是否命中 ROLLUP 完全由 Doris 系统自动决定。
  • ROLLUP 的数据是独立物理存储的。因此,创建的 ROLLUP 越多,占用的磁盘空间也就越大。同时对导入速度也会有影响(导入的ETL阶段会自动产生所有 ROLLUP 的数据),但是不会降低查询效率(只会更好)。
  • ROLLUP 的数据更新与 Base 表示完全同步的。用户无需关心这个问题。
  • ROLLUP 中列的聚合方式,与 Base 表完全相同。在创建 ROLLUP 无需指定,也不能修改。
  • 查询能否命中 ROLLUP 的一个必要条件(非充分条件)是,查询所涉及的所有列(包括 select list 和 where 中的查询条件列等)都存在于该 ROLLUP 的列中。否则,查询只能命中 Base 表。
  • 某些类型的查询(如 count(*))在任何条件下,都无法命中 ROLLUP。具体参见接下来的 聚合模型的局限性 一节。
  • 可以通过 EXPLAIN your_sql; 命令获得查询执行计划,在执行计划中,查看是否命中 ROLLUP。

8 物化视图

物化视图是将预先计算(根据定义好的 SELECT 语句)好的数据集,存储在 Doris 中的一个特殊的表。

物化视图的出现主要是为了满足用户,既能对原始明细数据的任意维度分析,也能快速的对固定维度进行分析查询。

什么是物化视图?

从定义上来说,就是包含了查询结果的数据库对象,可能是对远程数据的本地Copy;也可能是一个表或多表Join后结果的行或列的子集;也可能是聚合后的结果。说白了,就是预先存储查询结果的一种数据库对象

8.1 适用场景

  • 分析需求覆盖明细数据查询以及固定维度查询两方面。
  • 查询仅涉及表中的很小一部分列或行。
  • 查询包含一些耗时处理操作,比如:时间很久的聚合操作等。
  • 查询需要匹配不同前缀索引。

8.2 优势

  • 对于那些经常重复的使用相同的子查询结果的查询性能大幅提升。
  • Doris自动维护物化视图的数据,无论是新的导入,还是删除操作都能保证base 表和物化视图表的数据一致性。无需任何额外的人工维护成本。
  • 查询时,会自动匹配到最优物化视图,并直接从物化视图中读取数据。

自动维护物化视图的数据会造成一些维护开销,会在后面的物化视图的局限性中展开说明。

8.3 物化视图 VS Rollup

在没有物化视图功能之前,用户一般都是使用 Rollup 功能通过预聚合方式提升查询效率的。但是 Rollup 具有一定的局限性,他不能基于明细模型做预聚合。

物化视图则在覆盖了 Rollup 的功能的同时,还能支持更丰富的聚合函数。所以物化视图其实是 Rollup 的一个超集。

也就是说,之前 ALTER TABLE ADD ROLLUP 语法支持的功能现在均可以通过 CREATE MATERIALIZED VIEW 实现。

8.4 使用物化视图

Doris 系统提供了一整套对物化视图的 DDL 语法,包括创建,查看,删除。DDL 的语法和 PostgreSQL, Oracle都是一致的。

8.4.1 创建物化视图

这里首先你要根据你的查询语句的特点来决定创建一个什么样的物化视图。这里并不是说你的物化视图定义和你的某个查询语句一模一样就最好。这里有两个原则:

  • 从查询语句中抽象出,多个查询共有的分组和聚合方式作为物化视图的定义。
  • 不需要给所有维度组合都创建物化视图。

首先第一个点,一个物化视图如果抽象出来,并且多个查询都可以匹配到这张物化视图。这种物化视图效果最好。因为物化视图的维护本身也需要消耗资源。

如果物化视图只和某个特殊的查询很贴合,而其他查询均用不到这个物化视图。则会导致这张物化视图的性价比不高,既占用了集群的存储资源,还不能为更多的查询服务。

所以用户需要结合自己的查询语句,以及数据维度信息去抽象出一些物化视图的定义。

第二点就是,在实际的分析查询中,并不会覆盖到所有的维度分析。所以给常用的维度组合创建物化视图即可,从而到达一个空间和时间上的平衡。

通过下面命令就可以创建物化视图了。创建物化视图是一个异步的操作,也就是说用户成功提交创建任务后,Doris 会在后台对存量的数据进行计算,直到创建成功

 CREATE MATERIALIZED VIEW 

具体的语法可以通过下面命令查看:

 HELP CREATE MATERIALIZED VIEW