自研前端脚手架(一)你需要一个什么样的脚手架?

1,201 阅读3分钟

系列文章:

自研前端脚手架(二)项目模板制作和管理

为什么会有这篇文章

最近在团队里做组件库和项目模板的建设,为了配合建设和梳理工作流程也重新开发了脚手架。

这期间对脚手架重新梳理,记录下来和大家分享,欢迎勘误和指教。

这会是个系列分享,我将会分章节讲解我对脚手架的理解和现实过程。

我们为什么需要脚手架

现在脚手架是前端的标配工具、主要有以下几个原因:

  1. 前端项目越来越复杂、大量的配置管理和维护这些配置的成本很高、繁琐又重复的工作、价值低、需要工具化自动化;
  2. 我们需要进行项目目录结构、规划化配置和开发约束、保证夸团队甚至夸中心的项目标准统一;
  3. 规范流程、涉及创建项目、开发到发布上线的整个流程的管理需要工具进行标准化管理;

现在市面上脚手架都解决什么问题

现在开源框架都有提供自己的脚手架、如:vue-cli。

它们主要解决初始化项目时候配置繁琐的问题、可以用交互命令面板或者web界面的方式帮助你快速搭建项目。

但是在项目开发和技术管理过程中,一个团队会用到多套项目模板,但是同一领域或者技术栈的模板会采用同一个,用以规范目录结构,工程化配置,编码风格,通用工具和项目配置。

所以自建项目模板并不需要像vue-cli那么精细到项目的配置,vue-cli已经实现的功能我们不需要再重复开发,而是中心放到打通创建项目的全流程,将创建项目和发布项目全自动化。

我们准备实现一个什么样的脚手架

我们希望脚手架承担起前端全项目周期内命令行工具全部支撑工作。

发布流程演示:

1661690537(1).png

1661690574(1).png

V1.0支持以下:

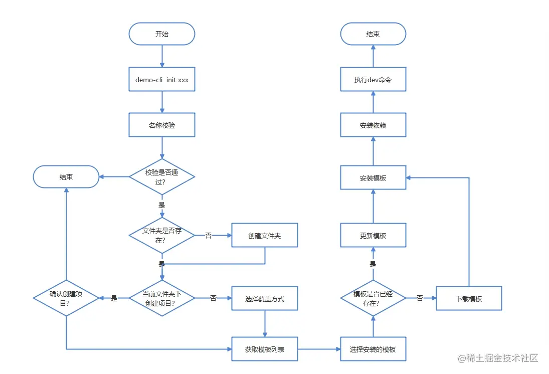
项目初始化

我们将模版和脚手架进行了解耦、模板单独进行管理、我们采用npm包的方式进行模板管理、我们希望实现以下功能:

  1. 支持多类型的项目模板的管理,包括版本管理、因此我们选择了npm方式;
  2. 脚手架只需要负责进行项目初始化的操作;
  3. 支持测试打包脚本的初始化、我们用的jenkins;
  4. 自动配置测试环境、包括测试域名配置以及nginx脚本的自动生成和应用;

执行完初始化脚本后,包括标准化的项目、打包脚本以及测试环境都生成并设置完成、可以直接进行开发。

后面会分章节重点进行分析和讲解。

image.png

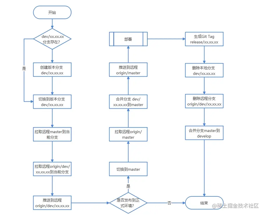
自动git合并以及分支管理

团队采用 git flow标准管理流程、我们希望除非遇到冲突、这个合并流程可以通过工具自动完成,最大程度降低重复的工作。

1661681933(1).png

远程部署

支持接入jenkins或者ssh进行远程的打包和部署。

也可以扩展对接运维的持续集成工具、或者云平台的API进行部署。

其他命令行工具支持

其他团队定制命令行工具支撑。