报告分享|2022广告营销行业人才趋势报告

120 阅读4分钟

原文链接:tecdat.cn/?p=28339

2022上半年疫情反复,对广告营销行业产生了不小的影响,不少广告营销人的职业发展受限,广告公司也面临招人难等问题。此外,在广告营销行业存在已久的内卷、薪资与期望不匹配等问题也日渐凸显。疫情、行业内卷、公司与员工不匹配等现实问题正在消磨广告营销人对未来的信心,不少人正在考虑离开谋求新发展。广告营销公司也在面临不小的考验,招聘预算缩减、求职市场上的人才断层等,让招人难的问题一时难以解决。目前,广告营销行业正站在一个十字路口,旧的秩序已经被打乱,急需建立一种新的平衡。

「求职难」和「招人荒」并存是现状。当然,随着疫情防控逐渐常态化,对于疫情带来的冲击也变得可以预期并有所准备,一时的挑战也是行业重新洗牌,自我革新的新机会。广告营销行业始终给人以「跳槽多」的固有标签,如何摆脱内卷造成的内耗,变内卷为「外卷」,让良性竞争促进行业更好的发展是广告公司和从业者都必须思考的问题。

据调查显示,广告营销人月薪多集中在 8-15K 的范围区间,占比达到 43.44%,约一半的广告营销人月薪仍在 12k 以下,月薪在20k 以上的占 17% ,整体薪资范围分布不均。除固定月薪以外,广告营销人的薪资构成一般还包括年底双薪、年终奖、津贴、项目奖金等。值得注意的是,在以项目为考核标准的广告营销行业,只有约 21% 的人收到项目奖金;同时,在以「加班」著称的广告营销行业中,只有约 17% 的人薪资包含加班费。此外,还有 14% 的广告营销人只有固定月薪。在北上广深杭这几座城市中,北京月薪 12k 以上的占比略高于其他城市,广州占比最低。城市资源以及薪资水平的不均衡,让广告营销人才更加向北京、上海聚拢。

横向对比不同岗位的薪资水平时,数据显示,市场营销岗位高薪比例远胜于其他岗位。此外,策略策划、设计等岗位,月薪 12k 以上的比例也超过 50%。但在广告营销公司有大量招聘需求的客户管理和文案等岗位,有一半以上的从业者月薪低于12K。在今年的薪资调查中发现,超过 50%的广告营销人今年薪资降薪或持平。由于疫情的影响,不少广告营销公司营收减少,导致难以提供给员工相对匹配的薪资。

有人用「精准打击」来形容上半年突发情况带来的各种行业挑战;也有人认为越是行业模糊不清、面对未知的时候,越是创造可能的时候。如何面对时代更迭和营销环境变化所带来的行业挑战,是每一位广告营销人都要回答的命题,同时这也是一次重新洗牌的新机遇,迫使广告营销企业重新审视商业模式与创新突围之路,也让个人更加关注当下,修炼内功。不管是企业,还是个人,只要能在变化中重塑自己的核心竞争力,就有机会在未知中找机遇。

未来职场 C 位,技能为王;高成长性,才是核心竞争力。创意至上,咨询、技术等成为行业新增长点。灵活工作机制新流行,远程办公,或从应急走向日常。行业企业应打破职场壁垒,挖掘女性从业者潜力。根据调查数据显示,小红书/B 站等细分社媒平台的运营、短视频和直播编导、3D动画及交互设计师、品牌策略咨询已经成为当下广告营销行业新兴人才需求 TOP4,均与营销新趋势息息相关。

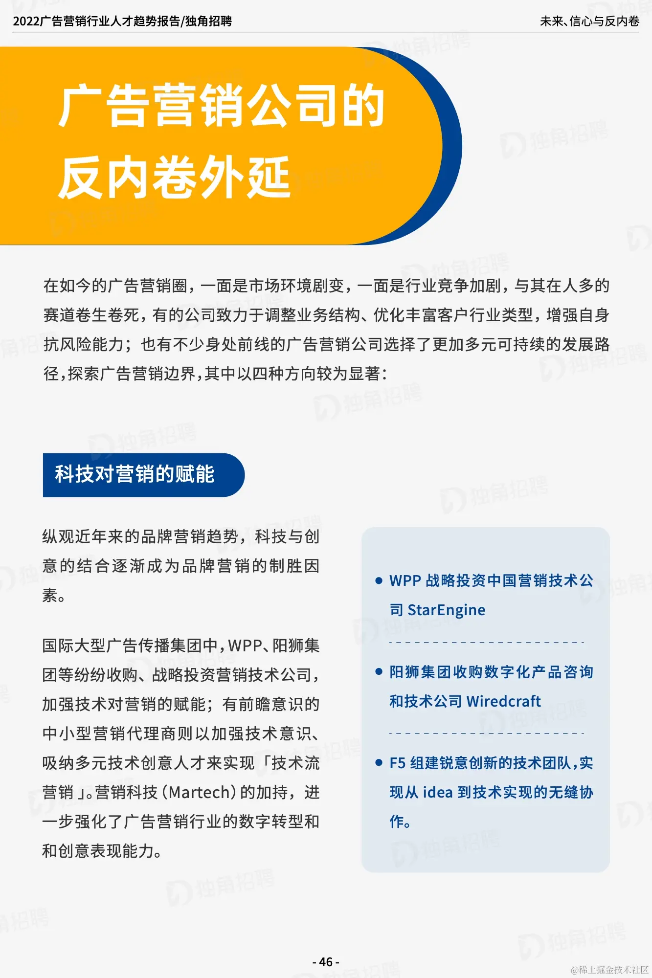
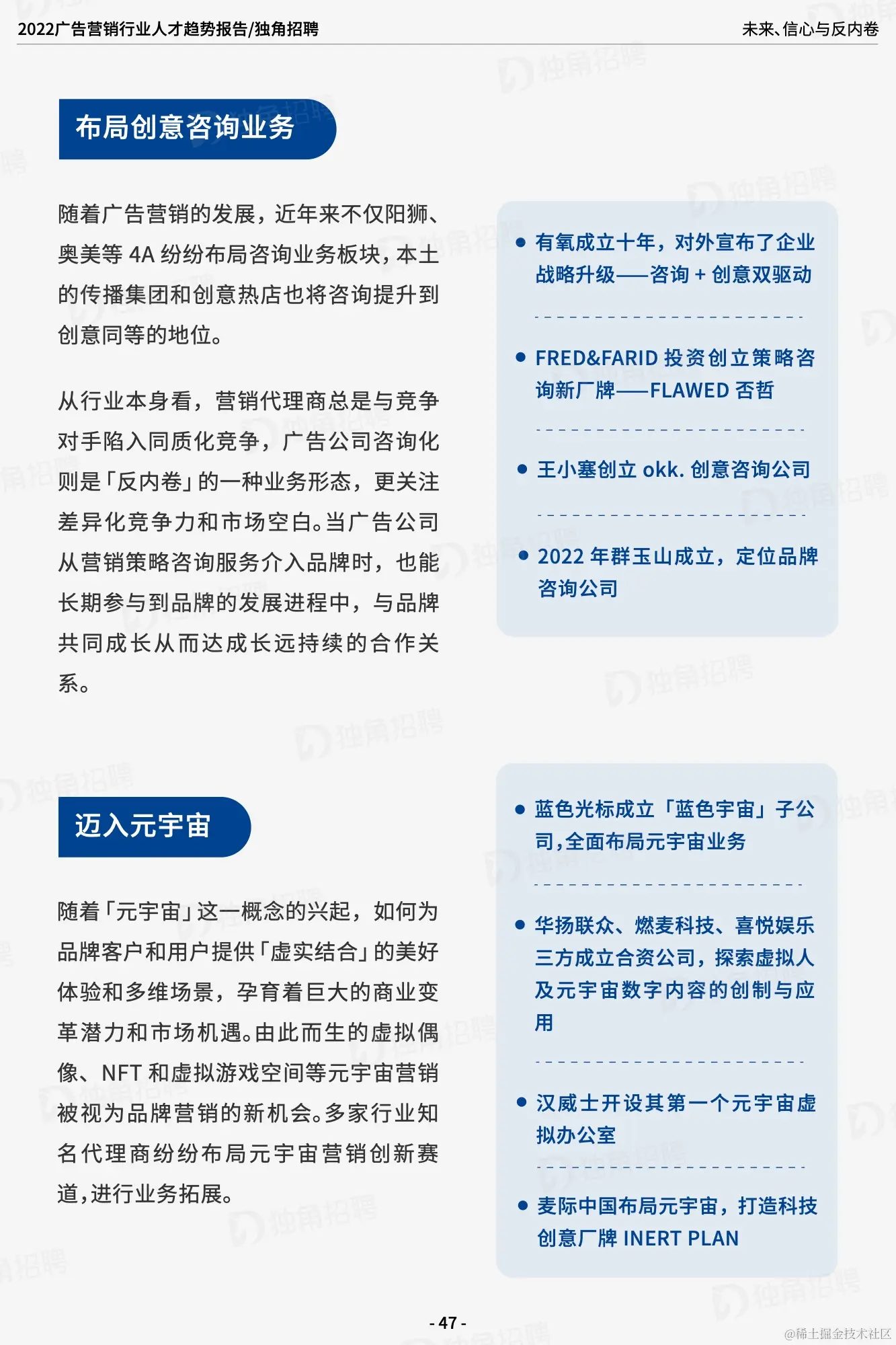
在如今的广告营销圈,一面是市场环境剧变,一面是行业竞争加剧,与其在人多的赛道卷生卷死,有的公司致力于调整业务结构、优化丰富客户行业类型,增强自身抗风险能力;也有不少身处前线的广告营销公司选择了更加多元可持续的发展路径,探索广告营销边界。科技对营销的赋能;布局创意咨询业务;迈入元宇宙;自创新品牌,四大方向成了广告营销企业拓展业务可持续增长新趋势。