StatefulWidget的State生命周期

121 阅读2分钟

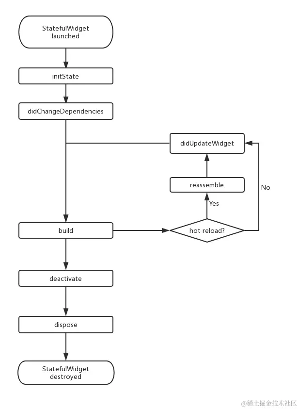
State生命周期方法和作用

@override
void initState() {
  super.initState();
  //当 widget 第一次插入到 widget 树时会被调用,对于每一个State对象
  // Flutter 框架只会调用一次该回调,所以,通常在该回调中做一些一次性的操作,
  // 如状态初始化、订阅子树的事件通知等
}

@override
void didChangeDependencies() {
  super.didChangeDependencies();
  //当State对象的依赖发生变化时会被调用
  //组件第一次被创建后挂载的时候(包括重创建)对应的didChangeDependencies也会被调用
  //典型的场景是当系统语言 Locale 或应用主题改变时,Flutter 框架会通知 widget 调用此回调。
}

@override
void didUpdateWidget(covariant LoginPage oldWidget) {
  super.didUpdateWidget(oldWidget);
  //在 widget 重新构建时,Flutter 框架会调用widget.canUpdate来检测
  // widget 树中同一位置的新旧节点,然后决定是否需要更新
  // 如果widget.canUpdate返回true则会调用此回调
}

@override
Widget build(BuildContext context) {
  throw UnimplementedError();
  //主要是用于构建 widget 子树的,会在如下场景被调用:
  // 在调用initState()之后。
  // 在调用didUpdateWidget()之后。
  // 在调用setState()之后。
  // 在调用didChangeDependencies()之后。
  // 在State对象从树中一个位置移除后(会调用deactivate)又重新插入到树的其他位置之后
}


@override
void deactivate() {
  super.deactivate();
  //当 State 对象从树中被移除时,会调用此回调。在一些场景下,
  // Flutter 框架会将 State 对象重新插到树中,
  // 如包含此 State 对象的子树在树的一个位置移动到另一个位置时(可以通过GlobalKey 来实现)。
  // 如果移除后没有重新插入到树中则紧接着会调用dispose()方法
}

@override
void dispose() {
  super.dispose();
  //当 State 对象从树中被永久移除时调用;通常在此回调中释放资源
}

@override
void reassemble() {
  super.reassemble();
  //此回调是专门为了开发调试而提供的,在热重载(hot reload)时会被调用,此回调在Release模式下永远不会被调用
}

StatefulWidget 生命周期变化

WX20220827-164534.png