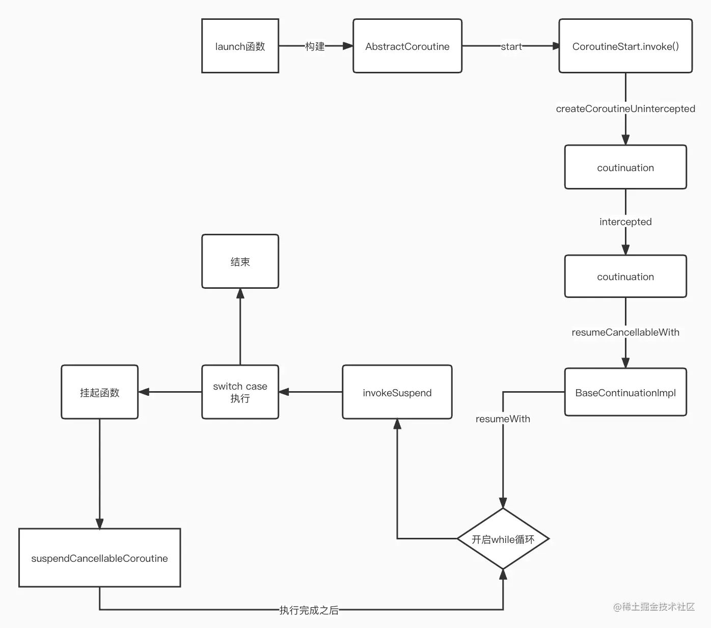
协程流程图 小凡算法与设计 2022-08-27 518 阅读1分钟 周末闲来无事,再次复习了下协程的流程图。 协程的核心: continuation + suspendCancellableCoroutine 协程代码会自动添加continuation,用于存储结果,恢复执行。 挂起函数会封装成 suspendCancellableCoroutine,默认state返回 COROUTINE_SUSPEND,同时里面的 continuation会进行resume;这也是我们把普通回调函数封装成suspend方法的基础。